【導讀】本參考設計用于buck-boost LED驅動器。設計采用電流模式高亮度LED驅動器MAX16834,利用MAX16834評估(EV)板實現此設計方案。本應用筆記提供設計說明、原理圖、材料清單(BOM)以及性能數據。該參考設計中,buck-boost轉換器(以輸入電壓為參考)從7V至18V直流電源產生驅動4個白光LED (WLED)的350mA電流,設計采用MAX16834電流模式高亮度(HB) LED驅動器。
LED驅動器規范
- 輸入電壓:7V至18V
- 輸入電壓紋波:100mVP-P
- LED電流:350mA
- LED電流紋波:5% (最大值)
- LED正向電壓:3.5V (350mA時)
- LED數量:4只(最大值)
- 輸出過壓保護:17.2V
輸入端
- VIN、PGND:電源輸入
- PWMDIM、SGND:PWM調光輸入
輸出端
- LED+:連接LED陽極至LED+
- LED-:連接LED陰極至LED-

圖1. MAX16834EVKIT用于實現參考設計的功能

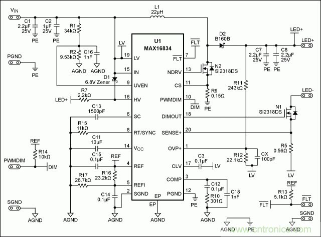
圖2. LED驅動器原理圖


詳細說明
將boost轉換器輸出負端連接到輸入電源正端,構成buck-boost轉換器(以輸入電壓為參考)。
在此設計一款buck-boost轉換器(以輸入電壓為參考),從7V至18V直流電源產生350mA電流,驅動4個白光LED (WLED) (每個WLED在350mA時的正向壓降為3.5V)。MAX16834 HB LED驅動器集成了峰值電流模式控制器,工作于CCM (連續導通模式),開關頻率為495kHz。開關頻率通過R15電阻(11kΩ)設置。
輸入、輸出電壓變化時,MAX16834控制電感的峰值電流,保證LED的電流為350mA。檢測LED回路的電流檢測電阻兩端的電壓,然后將其在內部放大9.9倍,這樣可以減小檢測電阻的阻值,從而提高效率。經過放大的電壓與R16和R17設定的基準電壓進行比較,其差值由一個GM = 500µS的跨導放大器進行放大,輸出信號在COMP引腳產生控制電壓,此電壓設置電流環路的基準,這樣,電感電流檢測電阻R9兩端的電壓峰值最終成為此控制電壓。
轉換器設計
- 轉換器設計參數如下:
- 輸入電壓范圍:7V至18V
- 輸入電壓紋波:100mVP-P
- LED正向最大電壓:14V (即4 x 3.5V)
- LED電流:350mA
- LED電流紋波:5% (最大值)
- 開關頻率:455kHz
按照式1計算N2的最大占空比:
其中,VLEDMAX是LED最大電壓,VINMIN是最低輸入電壓,VD是二極管壓降,VDS是FET開關導通時的平均壓降。
本應用中,DMAX為0.69。
電感(L1)選擇
選擇電感,需要知道其電感量和峰值電流。峰值電感電流可用式2計算:
其中,ILAVG為平均電感電流,ΔIL為電感電流紋波,表示為平均電感電流的百分比:
允許電流紋波ΔIL為30%,代入已知參數,可以得到:
最小電感量可由式5計算:
其中,fSW為開關頻率。考慮到20%的容差,可得LMIN = 17µH,此處選擇22µH電感。
開關檢流電阻(R9)
正常工作時,開關檢流電阻兩端的電壓最大值不應高于250mV,如果檢流電阻的電壓達到300mV (典型值),轉換器將關斷。R9上的電壓決定了開關周期中導通脈沖的寬度,芯片內部提供了前沿屏蔽電路,可防止開關MOSFET提前關斷。R9的計算如式6所示:
計算得到:R9 = 0.133Ω,這里R9選擇0.15Ω。
斜率補償電容(C13)
眾所周知,在峰值電流模式控制中,CCM boost轉換器的占空比超過50%時環路將出現不穩定,需要引入適當的斜率補償,以消除由諧波分量引起的不穩定性。MAX16834具有內部斜坡發生器,用于斜率補償。在每個開關周期開始時,斜坡電壓復位,然后按外部電容C13設定的速率上升,C13由內部的100µA電流源進行充電,斜坡電壓與R9兩端的電壓內部疊加。C13的計算如式7所示:
其中,VSLOPE為:
從式7和式8可以得到:C13 = 1.57nF,實際選取1.5nF電容。
LED檢流電阻(R5)
利用式9計算R5:
在此應用中,取VREFI = 1.94V,得到:R5 = 0.56Ω。
濾波電容
輸出電容COUT (C7與C8的并聯電容)按式10計算:
其中,ΔVLED為輸出電壓紋波的最大峰峰值,它取決于最大電流紋波和此電流下LED的動態阻抗。為延長LED使用壽命并保證其色度,LED上的紋波電流應小于其平均電流的5%。本應用中,計算得到COUT為3µF,故電容C7、C8均選用2.2µF/50V。
由式11計算輸入電容(C1、C2的并聯電容):
其中,ΔVIN為輸入電壓紋波的峰峰值。
對于100mV的ΔVIN,CIN為1.9µF,所以選擇C1為2.2µF/25V,C2為1.1µF/25V。
反饋補償
Buck-boost轉換器的傳遞函數在右半平面存在一個零點,可用式12計算:
本應用中,fRHPZ在37.8kHz處,為了提供充分的相位裕量,保持環路穩定,在-20dB/十倍頻程時,整個環路增益應在RHP零點頻率的1/5之前達到0dB,由此可得截止頻率fC為7.56kHz。輸出電容和負載等效輸出阻抗會產生一個極點:
其中,RO為負載等效阻抗,由下式確定:
從式14可得fP1 = 4.7kHz。
接下來選擇補償元件R10和C12,它們需要在極點頻率fP1處產生一個零點,并調整fP1處的環路增益,使之在fC達到0dB。
利用式15計算R10:
從式15可得R10 = 341Ω,此處R10選擇301Ω電阻;GM是內部跨導放大器的增益。
相應地,C12可以計算如下:
從式16可得C12 = 0.11µF,此處選用0.1µF電容。
數字PWM調光
MAX16834內部有一個用于PWM調光的MOSFET驅動器,它可以接受1.5V至5V的邏輯高電平PWM信號,信號頻率從直流到20kHz,通過改變PWM信號的占空比調節LED亮度。
NDRV驅動器和跨導放大器輸出由PWM信號控制,PWM信號為高時,NDRV使能,跨導放大器的輸出端連接到COMP引腳;信號為低時,NDRV被禁止,跨導放大器的輸出端斷開,COMP端連接到PWM比較器反相輸入端,該端為CMOS輸入,可忽略其從補償電容C12吸收的漏電流,故C12上電荷將保持,直到PWM變高。一旦信號變為高電平,NDRV將使能,放大器輸出又連接到COMP端,從而快速建立穩定的工作狀態。
LED開路保護
如果空載或發生LED開路故障,boost轉換器將會產生很高的輸出電壓,該轉換器可在發生這種高電壓時關閉,電壓門限通過R11和R12設定。R11和R12的分壓點接到IC的OVP引腳,當該引腳電壓達到1.435V (典型值)時,轉換器將關閉。本設計中,R11和R12設定的LED開路保護點為輸出電壓達到17.2V。
用MAX16834評估板實現buck-boost轉換器
MAX16834評估板上裝配了boost轉換器,可以通過增減下列元件,將其配置為buck-boost轉換器:
- 移除電阻R4、R8。
- 把電阻R3換成0Ω。
- 按照BOM說明安裝元件。
電路波形和性能數據

圖3. N2柵極驅動電壓

圖4. N2漏極電壓

圖5. N2開關電流波形

圖6. LED電壓

圖7. PWM調光占空比為50%時的LED電流波形

圖8. PWM調光占空比為90%時的LED電流波形

圖9. PWM調光占空比為10%時的LED電流波形
上電順序
- 將4只串聯的WLED的陽極連接到LED+焊盤,陰極連接到LED-焊盤。
- 輸入電源連接到VIN和PGND焊盤之間。
- 將邏輯高電平為1.5V至5V的PWM信號(頻率范圍為100Hz至200kHz)連接到PWMDIM和SGND焊盤之間。
- 改變PWM信號占空比檢驗LED的亮度變化。
本文轉載自Maxim。
推薦閱讀:



