【導讀】40V低壓DC /DC 燈杯、汽車等代表性IC,因其IC種類太多,在此僅介紹具有代表性的IC,供大家交流學習。有些高壓IC也可以應用到這個電壓范圍,在這里就不在重復介紹。
40V低壓DC /DC 燈杯、汽車等代表性IC,因其IC種類太多,在此僅介紹具有代表性的IC,供大家交流學習。有些高壓IC也可以應用到這個電壓范圍,在這里就不在重復介紹。
Zetex Semiconductors plc專門設計、生產及推銷離散及綜合模擬半導體產品,在業界占有領導地占。憑借“標準”組件、方便使用的及完全自訂的集成電路,在通信、家電、汽車、及工業市場,迎戰現今電子業開發設計的激烈競爭。低壓升壓LED恒流器件全系列做的比較出色的公司之一。
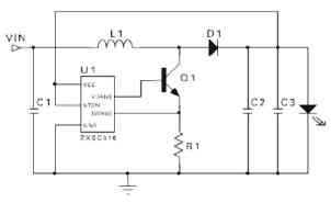
下圖輸入電壓范圍從 0.7 V 到 1.6 V ZD輸出 335mA,符合單節干電池的單顆LED升壓型,廣泛應用于軍事應急手持設備方面。

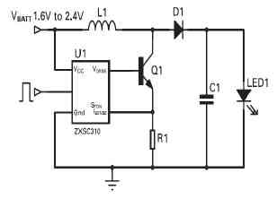
下圖輸入電壓范圍從 1.6 V 到 2.4V ZD輸出 335mA,符合單節干電池的單顆LED升壓型驅動IC.
下圖輸入電壓范圍從 3.5 V 到 4V ZD輸出多顆LED驅動線路,符合單節鋰離子電池供電的產品。

下圖是臺灣點晶科技公司一款 DD212,可以1.5-5.5V輸入電壓,2倍壓升壓輸出ZD400mA。外圍器件是目前Z少的之一。

SP6685是一種恒定電流充電泵。主要用于驅動數碼相機和攝像手機中的半導體閃光燈。也可用于攝像機斷續高亮度照明燈。該充電泵可以設定二種不同的恒定電流值,分別驅動照相機閃光燈和攝像機照明燈。SP6685可以自動轉換升壓和降壓工作狀態,確保半導體照明燈(LED)的工作電流與正向電壓無關。該電路所需的電流采樣基準電壓很低(50mV),可以選用阻值很小的表面貼裝電阻器。
凌特美信也有相關參品,可到相應網站參考。
PT4105 是一款大功率LED 驅動用18V 降壓轉換器。它包含一個PWM 控制器、一個高JD的能帶隙參考源、一個誤差放大器、相位補償電路、軟啟動電路、保護電路、IC 使能電路、輸入電壓檢測電路、邏輯控制電路和功率MOS 管。PT4105 采用固定頻率的電壓模式來調節LED 電流,其200mV 的低反饋電壓可降低功耗和提高效率。此外,PT4105 還含有限流功能以及過熱保護功能以避免在輸出過載時對器件造成損害。
PT4105 是5-18V 輸入電壓下驅動白光LED 的理想選擇。PT4105 可驅動單顆1W(350mA)或3W(700mA)白光或其他顏色的LED。其寬的輸入電壓范圍和高輸出電流能力,也可以用來驅動3 顆串聯1W 或3W 白光LED,或者串-并組合驅動3x3 顆1W 白光LED,等等。

AMC7150是一款應用非常廣泛的LED降壓型驅動IC,目前市場上有多家公司替代產品出現,可以應用于驅動3顆以內1LED或1顆3W LED,產品設計中。

下圖為美信公司出品的一款高效率, 輸入2.7-5.5V鋰電池電壓范圍升壓到40V為 2-10顆LED 400mA的轉換器驅動。

下圖為美信一款寬電壓范圍的LED,輸入5.5-40V,電流35-350mA多顆LED驅動應用產品。

6-75V電壓輸入,500mA電流恒流驅動IC,可以廣泛的應用于各種高電壓浮動的供電范圍,驅動大功率LED的相應產品中。
美國國半公司的LP5520,可以應用于全彩燈飾、背光源大功率驅動等產品。
免責聲明:本文為轉載文章,轉載此文目的在于傳遞更多信息,版權歸原作者所有。本文所用視頻、圖片、文字如涉及作品版權問題,請電話或者郵箱editor@52solution.com聯系小編進行侵刪。
推薦閱讀:
耐輻射FPGA具備高可靠性和可重構性,助力解決航天器設計中的挑戰






