【導讀】光伏系統通常包括一種儲能方式——電池或超級電容器——在沒有陽光或電源瞬變期間為負載提供電力。但是,在可行的情況下,無存儲系統是具有更高 MTBF 的更環保的替代方案。
光伏系統通常包括一種儲能方式——電池或超級電容器——在沒有陽光或電源瞬變期間為負載提供電力。但是,在可行的情況下,無存儲系統是具有更高 MTBF 的更環保的替代方案。
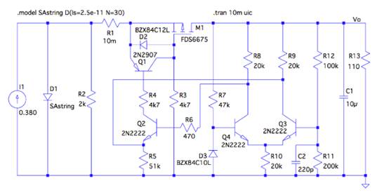
圖 1 中描述的設計理念 是一種光伏穩壓器,它以開關式 開關模式運行,可實現高效率。它易于擴展且僅使用分立組件。

圖 1 簡單的自由運行光伏穩壓器(注:D2 和 D3 是齊納二極管)。
PMOS 晶體管 M1 的導通和截止為輸出電容 C1 充電。當 M1 打開時,光伏電源達到其開路電壓C1向負載放電;當M1導通時,光伏電源被鉗位到輸出電壓V O,C1再次充電。
光伏源的 SPICE 模型由 I1-D1-R1-R2 給出,它代表一串 30 個串聯的低功率硅太陽能電池。
電路操作如下:M1 在啟動期間導通,因為 R3 和齊納二極管 D2 將 V GS設置 為 12V。當 C1 充電時,齊納 D3 上的電壓上升直至達到 10V,從而設置電壓參考電平。V O 繼續上升,直到由 Q3 和 Q4 組成的差分放大器的輸出打開 Q2 和 Q1,從而關閉 M1。
然后V O 下降,直到差分放大器的輸出不足以保持 Q2 導通。穩壓器無限期地保持在 bang-bang 模式,輸出電壓由下式給出:
(1)
輸出電壓紋波和開關頻率可以通過輸出電容C1和反饋網絡電容C2來調節。增加 C2 值會減慢電壓檢測速度,這可能是穩定目的所必需的,但也會增加輸出紋波。建議根據應用在開關頻率和輸出電壓紋波之間取得平衡。
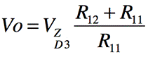
原型的波形如圖 2所示。15V 輸出的紋波小于 0.5V P-P ,開關頻率略高于 25kHz。

圖 2 穩壓器波形。藍色:輸出電壓;綠色:輸入電壓;青色:M1電流。
總而言之,該電路是一種簡單但穩健且通用的解決方案,可從光伏電源獲得穩壓電壓。該設計很容易適應其他電壓或電流需求。
免責聲明:本文為轉載文章,轉載此文目的在于傳遞更多信息,版權歸原作者所有。本文所用視頻、圖片、文字如涉及作品版權問題,請聯系小編進行處理。
推薦閱讀:






