中心論題:
- 分析電源管理IC和負載開關IC組成的負載管理
- 分析電源管理IC及負載開關組成的結構
- 分析新型負載開關的特點
- 介紹幾種較典型的負載開關
解決方案:
- 微處理器通過控制電源的工作來實現負載管理
- 微處理器給各個負載開關的ON/OFF端輸出邏輯電平實現負載管理
前言
近年來,很多、纖巧型便攜式電子產品被開發出來,如手機、數碼相機、MP3、MP4、PDA、GPS及DVD等。它們不僅體積小、重量輕、功能多,并且充電的時間間隔較長,即產品省電,從而延長了電池的壽命。
為延長產品充電的時間間隔,設計者采用了很多辦法:采用單位體積、單位重量的電池容量最大的鋰離子電池或鋰聚合物電池,并且增加了電池的容量;在電路設計上采用節省電能的電路;在元器件選擇上采用高效率的低功耗或微功耗產品或用專用集成電路以減少功率損耗;而最重要的措施是產品在不同的工作狀態時,為有用的電路供電,而將暫時不用的電路斷電,這樣可最大限度地省電,這就是采用負載管理。
電源給各個電路供電,各個電路就是電源的"負載"。例如發射電路及接收電路是電源的負載,功率放大電路也是電源的負載。另外,電源的負載還包括一些器件(如LED)或一些其他產品(如硬盤、直流電動機等)。多功能的便攜式電子產品有很多功能電路組成,隨著工作電壓的不同,對電源的要求也不相同,因此有多個電源。要實現負載管理并不容易,現代的負載管理是由微處理器、電源管理IC及負載開關組成。
電源管理IC組成的負載管理
微處理器通過控制電源的工作來實現負載管理,如圖1所示,圖1中有N個電源,每個電源帶一個負載(有N個負載)。每一個電源都有一個使能端(EN,高電平有效)或關閉電源控制端(SHDN,低電平有效),微處理器的I/O口與電源的EN端或SHDN端連接,輸出邏輯電平來控制電源的開通或關斷,這樣就可以實現負載管理。例如,某產品有6個電源,在某種工作狀態時,需要電源1~3開通,則負載1~3得電工作,電源4~6關斷,負載4~6失電不工作,只要在電源1~3的EN端加邏輯高電平,在電源4~6的EN端加低電平即可。

圖2是TI公司的一種電源管理IC(TPS65021)的功能結構示意圖。它由1節鋰離子電池供電,由微處理器通過I2C與器件接口。TPS65021內部有控制功能電路及6個電源(3個DC/DC轉換器,3個線性穩壓器LDO,輸出V1-V6電壓)。它可以給手機供電及實現負載管理。

數碼相機中有三種電源:系統電源、LCD電源以及白光LED驅動電源(背光照明及閃光燈電源)。系統電源部分由4個DC/DC轉換器組成,如圖3所示。它分別給CCD攝像頭、I/F接口電路、CPU的核及伸縮鏡頭的電動機供電,通過微處理器可做負載管理,微處理器也可以根據工作狀態要求來控制LCD背光亮度及閃光燈驅動電路。

負載開關IC組成的負載管理
負載管理也可以由微處理器與多個負載開關組成。負載開關是一種功率電子開關,其基本工作原理如圖4-a)所示,它由兩個MOSFET(Q1:P-MOSFET及Q2:N-MOSFET)及一個電阻R組成。其工作原理是:在ON/OFF端加高電平時,Q2導通;Q2導通時將Q1的柵極拉到接近地電平,若其IN接電源電壓VIN,則Q1的源極與柵極之間的-VGS≈VIN,則Q1相繼導通,電源電壓可經過負載開關給負載供電;若在ON/OFF端加低電平,則Q2截止;Q1的柵極及源極由電阻R連接,使柵極與源極同電位,即-VGS=0V,Q1截止,電源被切斷,負載失電。負載開關的等效電路如4-b)所示。

由微處理器及N個負載開關及N個負載組成的負載管理結構框圖如圖5所示。各個負載開關接在電源與負載之間,其ON/OFF端與微處理器的I/O口連接。在不同的工作狀態時,由微處理器給各個負載開關的ON/OFF端輸出邏輯電平;輸入高電平的負載得電,輸入低電平的負載失電。采用這種方案也能實現負載管理,主要用于一個電源帶多個負載的產品中。
電源管理IC及負載開關組成的結構
在實際應用中,往往由于電路復雜而采用電源管理IC及多個負載開關組成的負載管理系統,如圖6所示。圖6中有3個電源,輸出不同的電壓。電源1給負載1~3供電。為了控制負載1~3的通電或失電,在電源與負載之間設了3個負載開關。電源2、電源3則由電源管理IC來控制其負載的通電或失電。


新型負載開關的特點
近年來,隨著便攜式電子產品的發展,各種先進的、多功能的(有的公司稱它為"全能的"或"智能的")負載開關出現了。歸納起來,這些用于負載管理的負載開關具有下述特點:
增加保護功能
負載開關是功率器件,大多數器件有過熱關閉保護,有的負載開關內部設有輸出電流限制電路(限制電流是固定的)或限制電流可設定的品種,可保證負載不過載受損,保證系統安全工作。另外,一般負載開關都設有輸入電壓過低時,輸出鎖存(UVLO);有故障時給微處理器輸出故障信號。
提高性能
提高性能包括:減小導通電阻RDS(on),以減少損耗,目前可做到RDS(on)=30MΩ左右;降低靜態電流IQ,IQ最小的僅25nA;為防止開關導通瞬間有較大的沖擊電流,設有軟啟動(有的負載開關有多種啟動時間供用戶選擇或由用戶根據負載情況自行設定);負載開關關斷時增加了放電電路,加速關斷時間;有負載開關關斷時防止產生反向電流(由OUT端流向IN端,可將開關管中的二極管去掉);降低工作電壓以滿足供CPU核的需要,最低工作電壓為0.8V,工作電范圍寬,有的為1.2~5.5V,也有的為3~13.5V,以滿足不同工作電壓的需要;電流范圍為1~6A,可滿足各種便攜式的需要。
封裝尺寸小
為滿足便攜式體積小的要求,負載開關一般采用SOT-23封裝、2mm×2mm MLP或MLF封裝、SC-70封裝,最小的采用6焊球BGA封裝,其尺寸為1.5mm×1.0mm。
這里簡單地介紹幾種較典型的負載開關。
典型便攜式負載開關
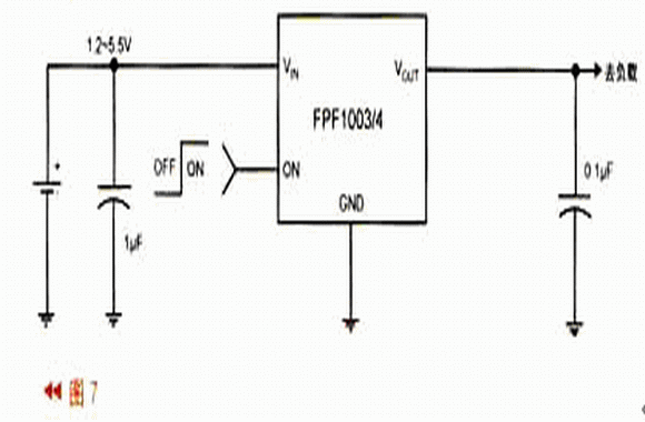
a.封裝最小的負載開關FPF1003/4
FPF1003/4是飛兆公司于2007年4月推出的負載管理器件。其主要特點為:輸入電壓范圍1.2~5.5V;導通電阻RDS(on),在VIN=5.5V時為30MΩ,靜態電流IQ≤1μA;FPF1004內部關斷時有放電電路,關斷時間為10μs;最大連續開關電流為2A;工作溫度范圍為-40℃~+85℃,小尺寸6焊球BGA封裝(1.5×1.0mm2);開關導通時,有電壓上升率控制。
該負載開關適用于現代超小型便攜式電子產品,如PDA、手機、GPS、MP3播放器、數碼相機等。
該器件典型應用電路如圖7所示,輸入電容一般為1μF,輸出電容為0.1μF(都采用多層陶瓷電容器)。如在ON端加邏輯高電平時,開關導通(VIN=1.2V時,VIH≥0.8V;VIN=2.7~5.5V時,VIH≥2V);ON端加邏輯低電平時,開關關斷(VIN=1.2V時,VIL≤0.35V;VIN=2.7V~5.5V時,VIL≤0.8V)。RDS(on)與VIN有關:VIN=5.5V時,RDS(on)≤30MΩ;VIN=1.2V時,RDS(on)≤150MΩ。
該器件最大的亮點是在這樣小的封裝時可連續供電2A,并且可工作于1.2V低壓,其不足之處是尺寸太小,無法再集成過熱關閉等保護電路。
b.負載開關FPF2163/4/5系統
FPF2163/4/5系列是飛兆公司于2007年7月推出的輸出電流可設定的多功能負載開關。該系列主要特點:輸入電壓范圍為1.8~5.5V;可設定限制電流的范圍為0.15~1.5A;輸入電壓低于閾值電壓時,輸出鎖存(UVLO);有過熱關閉保護;開關關斷時耗電小于2μA;靜態電流小于7.7μA;過流后輸出限制電流(恒流)的響應快:中等的過流時響時間為5μS;短路時為30nS;發生欠壓鎖存、過熱及過流故障時,輸出閉鎖,并有故障信號輸出;開關關斷時無反向電流,2×2mm2微FET-6封裝。
該系列FPF2163、FPF2164、FPF2165在功能上有一些差別,如表1所示。

該系列負載開關除了用于PDA、手機、GPS、MP3播放機、數碼相機這類便攜式電子產品外,由于有限流設定的功能(具有功率分配功能),也可用于外設端口及熱插拔電源中。FPF2164還可以用作"電子保險絲"。
FPF2163/4/5的引腳排列如圖8所示。

限制電流ILIM的設定與RSET有關,其關系式為:RSET=275.6/ILIM。式中RSET的單位為歐姆,ILIM的單位為安培。設定的限制電流有一定的允差,如表2所示。

FPF2163/4/5系列負載開關的封裝尺寸小(2mm×2mm)、功能齊全,是一種較好的負載管理系統用的器件。




