- 鋰離子(Li+)電池CC-CV充電過程
- 鋰離子(Li+)電池充電器參數測試
- 選擇電池模型負載
- 仿真電路的性能
鑒于對Li+電池充電器的這些要求,對充電器設計進行完全測試并在整個工作范圍內進行分段測試非常重要。然而,采用常規負載(即Li+電池)測試Li+電池充電器將非常耗時,而且在實驗室和生產環境中也難于實現。為了簡化測試過程,本文給出了一個電池仿真電路,可加快測試速度,在不帶實際電池的情況下實現對鋰離子電池充電器的測試。
CC-CV充電
鋰離子電池充電過程的第一階段需要中等精度的恒流(CC)充電,然后在第二階段過渡到高精度恒壓(CV)充電。
圖1為用于鋰離子電池充電器的CC-CV集成電路(MAX1737)的V-I特性曲線。這種類型的IC是消費類產品中所有鋰離子電池充電器的核心。圖中可清楚看出CC(2.6V至4.2V電池電壓)和CV(4.2V)區域。

圖1.MAX1737的V-I曲線是Li+電池充電器的標準特性曲線
電池低于2.6V時,需要采用不同的充電技術。如果試圖對放電至2.6V以下的電池充電,充電器須提供一個較低的充電電流(“調理電流”),將電池電壓充至2.6V。這是鋰離子電池過放電時所必須采取的安全機制。VBATT<2.6V時強行進行快速充電,會使電池進入不可恢復的短路狀態。
[page]
CC向CV階段的過渡點的臨界容差為±40mV。之所以要求如此嚴格的容差,是因為如果CV過低,電池將無法完全充滿;而CV過高,則會縮短電池的使用壽命。充電過程終止意味著檢測到電池達到滿電量,充電器必須斷開或關閉。在CV階段,當檢測到充電電流降至快充電流或最大充電電流的一定比例(通常<10%)時終止充電。
Li+電池充電器參數測試
Li+電池充電器設計通常包括兩個基本部分:數字部分(控制狀態機)和模擬部分,模擬部分包括帶有高精度(>1%)基準、可精確控制的電流/電壓源。對鋰離子充電器(不僅指IC)進行完全測試是一項非常棘手且耗費時間的工作,不僅僅限于對電流或電壓值進行檢驗。
測試時,應該在整個工作范圍對充電器進行分段檢測:包括CC階段、從CC到CV的切換、充電終止等。如上所述,測試的理想情況是采用常規充電器的負載:即Li+電池。然而,由于充電過程需要一小時甚至更長時間,使用鋰電池進行測試非常耗時。根據具體測試條件的不同:例如大容量電池+慢速充電,小容量電池+快速充電以及其它可能組合,測試時間也不盡相同。
此外,充電過程無法在保證不損壞電池的前提下提高充電電流,因為充電電流受電池最大充電速率(即快速充電電流)的制約。對于消費類產品常用的電池,很少規定電流大于1C(在1小時內將電池完全放電的電流)。因此,大多數情況下完成整個充電周期所需要的時間往往超過兩小時。如果需要重復測試,則需要將電池完全放電—這一過程僅僅比充電稍微短一些。或者,必須能夠隨時備有完全放電的電池。
另外可以使用一個模擬的理想負載替代真實電池進行負載測試。仿真時,應驗證電路的直流響應和動態穩定性。然而,使用功率測試所用的標準負載進行電池仿真非常困難。與大多數電源測試使用的負載不同,電池不能簡單地當作電阻或固定地吸入電流。如上所述,必須在整個工作范圍內進行分段測試。以下介紹的Li+充電器測試電路完全滿足這些要求。
選擇電池模型負載
我們先討論兩個必須考慮但最終放棄的建模方法。電池負載建模的方法之一是:使用一個具有源出(放電)和吸入(充電)電流能力的電壓源與代表電池內阻的電阻串聯。由于Li+電池要求精確控制終止電壓和充電電流,目前所有Li+充電器實際上是穩壓電源轉換器。
此外,由于穩壓電源變換器(充電器)的穩定性取決于負載(電池)的動態特性,因此必須選擇一個與模型非常相似的負載。否則,測試只能驗證充電器本身的V-I特性。
如果只是進行一次性測試,可以使用并聯型穩壓器與電阻串聯,這足以模擬電池的內阻,并且,這一簡單的電池模型完全可以滿足測試要求。這種方法的優勢是由充電器本身供電。然而,更嚴格的測試需要更精確的模型。該模型采用內部電壓源,電壓值是充電過程中供給電池的總電荷的函數。
用恒流源對電池充電時電壓將不斷變化,以一定的正斜率上升。這是由于放電和其它電池內部化學變化過程中,電池正極周圍累積的極化離子逐漸減少。因此,充電器的工作點取決于電池連接時間的長短,以及電池的工作歷史。用大多數電子實驗室能夠找到的通用器件構建負載,以模擬這一復雜負載的模型很困難。
需要經常對充電電路進行測試,或必須詳細描述電路特性時,準確模擬充電過程的電池非常有用。模擬過程需要連續掃描充電器的所有直流工作點。模擬電路還要顯示結果,使操作人員可以查找問題、故障和干擾。如果模擬電路能夠提供電池電壓輸出和信號,這些結果可以直接作為示波器信號。測試速度可以加快(從幾小時到數十秒),并可根據需要進行多次反復,比用真正的電池測試更方便。然而,測試速度加快后對確定充電電源的熱效應不利。因此,可能需要額外的長時間測試,以便與充電電源和調節電路的熱時間常數相吻合。
[page]
建立電池模型負載
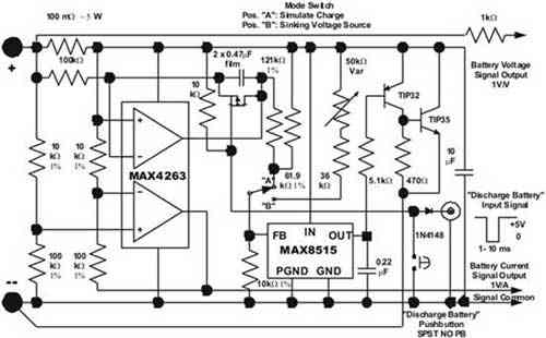
圖2電路模擬的是單節鋰離子電池。充電器CC階段的終止充電電壓和快速充電電流由充電器設置決定。仿真器初始化時,可設置完全放電條件下內部電池電壓為3V,但該電壓可以提升到4.3V,以測試過充電情況。3V初始值通常用于低電池電壓關斷電路(用來終止鋰離子電池放電過程)。這種設計專門針對終止充電壓為4.2V的標準CC-CV鋰離子電池充電器。該設計調整起來很容易,能夠適應非標準終止電壓和完全放電電壓的測試。測試時充電器用高達3A的充電電流驅動仿真電路,受功率晶體管功耗的限制。圖2電路模擬了電池電壓增加的情況,電池電壓是從仿真電路設置為完全放電狀態開始,電路充電電流的函數。

圖2單節Li+電池充電情況的仿真電路,該電路可以在不使用實際電池的情況下測試Li+電池充電器
根據圖中給出的參數值,充電電流為1A時,積分時間常數使模擬電路在6至7秒內達到充電器的4.2V限制。對電流范圍、內阻、充電終止電壓和完全放電電壓的模擬是在鋰離子電池(本例中指SonyUS18650G3)典型參數的基礎上完成的。所仿真的電池電壓沒有考慮環境溫度的影響。
并聯穩壓器設計采用MAX8515并聯穩壓器和一對雙極型功率晶體管(選擇該穩壓器時考慮了其內部基準電壓的精度),大電流TIP35晶體管安裝在能夠耗散25W熱量的散熱器上。
MAX4163雙運放的其中一個放大器用來對充電電流積分,另一個放大器對電流測量信號進行放大和偏置。該運算放大器具有較高的電源抑制比,并可支持滿擺幅輸入/輸出范圍,簡化了兩種功能電路的設計。注意,與電池仿真器正端串聯的0.100Ω電流檢測電阻同時也作為電池內阻。
在具有自動測試-數據采集功能的系統內工作時,可用外部信號將仿真電池復位到完全放電狀態。另外,手動操作測試設置時,可用按鍵復位。
利用單刀單擲開關可以選擇仿真電池的兩種工作模式。擲向A端時,實現積分充電仿真器,如上所述。擲向B端時,仿真器將設定在某一固定的直流工作點對充電器進行現場測試時的輸出電壓和吸電流。為實現這一功能,“設置”電壓可通過改變50kΩ可變電阻,在2.75V至5.75V之間手動調整。這些設置電壓值與內部吸入電流有關。仿真器端實測電壓(VBATT)等于設定電壓加上吸電流流經仿真電池內阻(0.100Ω電阻)產生的壓降。仿真電路工作時的電源取自電池充電器輸出。
[page]
仿真電路的性能
圖3為模擬鋰離子電池充電至4.2V時獲得的典型V-I波形。從圖中可以看出兩個測試過程:一個是以1A初始快充電流充電(曲線B和D),另一個是以2A快充電流充電(曲線A和C)。這兩種情況下,首先進入CC階段充電,直到電池電壓達到終止電壓4.2V。在此之后,電流呈指數衰減,而仿真電池的電壓保持不變。充電電流為2A時到達終止電壓所需的時間更短,與預期設計相同。然而,請注意,電流加倍不會使充電時間減半,只會使到達CV模式的時間減半,與真實電池負載的測試情況一樣。

圖3根據圖2電池仿真電路繪制出的圖形,快速充電波形表明兩種條件下電池充電器的工作情況,分別是:CC階段提供1A(曲線B和D)和2A(曲線A和C)充電電流
圖4為兩個不同設置電壓:3V和4.1V時的吸電流V-I曲線。兩個曲線的動態電阻(用斜率表示)僅僅是由0.100Ω電阻模擬的電池內阻。

圖4圖2電路在電壓為4.1V(上部曲線)和3V(下部曲線)時的吸入電流,兩種情況下斜率均代表0.1Ω內阻
由于鋰離子電池充電過程需要一小時或更長時間,利用實際負載測試鋰電池充電器將非常耗時,而且往往不切實際。為了加快電池充電器測試,本文介紹了一個簡單電路,用來模擬鋰離子電池。該電路提供了一個不使用實際電池對鋰電池充電器進行測試的有效手段。




