中心議題:
- 驅動控制電路拓撲
- 動態性能試驗
1 引言
電源的集成化是電源產品發展的方向。在開關電源的應用中,PWM控制電路是電源設計的核心,PWM控制電路可以由分立元器件來實現,因而,可以設想把PWM及反饋控制和自保護電路集成到一個芯片上。在國外,這種控制芯片早就成為商品,如UC3842,TOPSwitch等。而在國內,該類產品幾乎是空白,因而,電源的集成化研究將成為一個發展趨勢。
由于反激變換器的電路拓撲簡單,輸出與輸入電氣隔離,能高效提供多組直流輸出,升降壓范圍寬,因此在中小功率場合得到廣泛應用。本文利用反激變換器的特點,設計了利用分立元器件搭構的驅動控制電路,驅動反激變換器,為日后的集成化作準備。
2 驅動控制電路拓撲
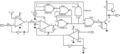
圖1中,V8為振蕩電路產生的振蕩脈沖,其占空比為50%,由該脈沖決定開關器件的工作頻率。V1為原邊電流采樣電阻上的壓降,V2為輸出電壓的反饋值,V3是用于驅動開關管的信號。V2經過PI調節器進行誤差放大后輸入到比較器的反向端,與輸入到比較器同向端的經過誤差放大后的V1值進行比較,從而決定V3的脈寬大小。邏輯電路產生的信號經過輸出級后用來驅動MOSFET的開通和關斷,該信號(V3)的占空比與輸出電壓的反饋值V2成反比,實現電壓反饋式的控制環,同時,該信號的占空比還與輸入的直流電壓值成反比,以實現電路的前饋控制。V3信號由經過放大后的原邊電流的采樣電阻上的電壓值和經過PI調節器的輸出電壓的反饋值共同來控制。圖2為各個反饋信號的誤差放大值、振蕩脈沖V8以及MOSFET的驅動信號V3波形。圖2中1)為振蕩脈沖V8的波形,2)為驅動信號V3的波形,3)、4)為電壓反饋和電流反饋值經過誤差放大后的波形(V2和V1的波形)。

圖1 PWM邏輯電路及輸出電路
由圖2可知,當反饋電流的誤差放大值V1大于反饋電壓的誤差值V2時,比較器就輸出高電平,驅動信號變成低電平,使MOSFET管關斷,直到下一個振蕩脈沖到來,MOSFET管才開通,因而可以看出,該電路采用的是電流的峰值控制。

圖2 PWM波形圖
[page]
圖3為啟動電路圖。

圖3 啟動電路圖
該啟動電路由雙極性晶體管Q1,穩壓二極管D1,D3和二極管D2以及電容C1構成。在電路啟動的初期,輸入的直流電源通過雙極性晶體管Q1給電容C1充電,使電路開始工作。等到反饋的電壓值Feedback比電路中的穩壓二極管D1的穩壓值大時,雙極性晶體管Q1被關斷,該電路停止工作。PWM比較器的工作電壓由Feedback信號提供。這種電路的優點是可以有效地減小損耗,而很多國外產品的啟動電路是由大電阻和電容構成,因而在電阻上將會有一定的損耗。
在圖1的驅動控制電路中,我們還可以看到,該電路有逐周電流檢測功能。逐周的峰值漏極電流限制電路以原邊電流的采樣電阻作為檢測電阻。器件內部的PI調節器的輸出值設有+5V的電壓限制,而采樣電阻上的電壓值放大5倍后與PI調節器的輸出值進行比較,故設計電路時就可以精確地計算出電流峰值,通過選定采樣電阻值和原副邊的匝數比來進行電流限制。當MOSFET的漏極電流太大使采樣電阻上的壓降放大后超過+5V的閾值時,MOSFET就會被關斷,直到下一個時鐘周期開始。
3 動態性能試驗
1)負載變化時輸出電壓的動態特性
當負載變化時,輸出電壓也在瞬間變化,然后反饋到控制引腳,器件內部的控制電路就會做出相應的調整,改變MOSFET器件開關的占空比,以實現輸出電壓穩定的目的。
圖4(a)是負載變小時輸出電壓波形的變化情況。負載變小,輸出電壓變大,導致電壓反饋的誤差放大值變小,脈寬調制器的輸出波形的占空比變小,使輸出電壓變小,最終使輸出電壓趨向于穩定值。此時,輸出電壓的反饋值為+5V。
圖4(b)是負載變大時的輸出電壓波形。同理,可以分析出輸出電壓的變化過程。

圖4 負載變化時輸出電壓的動態特性圖




