中心議題:
- 開關電源印制板布線原則
- 開關電源印制板銅皮走線的一些事項
- 開關電源印制板大電流走線的處理
- 反激電源反射電壓的一個確定因素
解決方案:
- 鋁基板在開關電源中的應用
- 多層印制板在開關電源電路中的應用
一、引言
開關電源是一種電壓轉換電路,主要的工作內容是升壓和降壓,廣泛應用于現代電子產品。因為開關三極管總是工作在 “開” 和“關” 的狀態,所以叫開關電源。開關電源實質就是一個振蕩電路,這種轉換電能的方式,不僅應用在電源電路,在其它的電路應用也很普遍,如液晶顯示器的背光電路、日光燈等。開關電源與變壓器相比具有效率高、穩性好、體積小等優點,缺點是功率相對較小,而且會對電路產生高頻干擾,變壓器反饋式振蕩電路,能產生有規律的脈沖電流或電壓的電路叫振蕩電路,變壓器反饋式振蕩電路就是能滿足這種條件的電路。
開關電源分為,隔離與非隔離兩種形式,在這里主要談一談隔離式開關電源的拓撲形式,在下文中,非特別說明,均指隔離電源。隔離電源按照結構形式不同,可分為兩大類:正激式和反激式。反激式指在變壓器原邊導通時副邊截止,變壓器儲能。原邊截止時,副邊導通,能量釋放到負載的工作狀態,一般常規反激式電源單管多,雙管的不常見。正激式指在變壓器原邊導通同時副邊感應出對應電壓輸出到負載,能量通過變壓器直接傳遞。按規格又可分為常規正激,包括單管正激,雙管正 激。半橋、橋式電路都屬于正激電路。
正激和反激電路各有其特點,在設計電路的過程中為達到最優性價比,可以靈活運用。一般在小功率場合可選用反激式。稍微大一些可采用單管正激電路,中等功率可采用雙管正激電路或半橋電路,低電壓時采用推挽電路,與半橋工作狀態相同。大功率輸出,一般采用橋式電路,低壓也可采用推挽電路。
反激式電源因其結構簡單,省掉了一個和變壓器體積大小差不多的電感,而在中小功率電源中得到廣泛的應用。在有些介紹中講到反激式電源功率只能做到幾十瓦,輸出功率超過100瓦就沒有優勢,實現起來有難度。本人認為一般情況下是這樣的,但也不能一概而論,PI公司的TOP芯片就可做到300瓦,有文章介紹反激電源可做到上千瓦,但沒見過實物。輸出功率大小與輸出電壓高低有關。
反激電源變壓器漏感是一個非常關鍵的參數,由于反激電源需要變壓器儲存能量,要 使變壓器鐵芯得到充分利用,一般都要在磁路中開氣隙,其目的是改變鐵芯磁滯回線的斜率,使變壓器能夠承受大的脈沖電流沖擊,而不至于鐵芯進入飽和非線形狀 態,磁路中氣隙處于高磁阻狀態,在磁路中產生漏磁遠大于完全閉合磁路。
脈沖電壓連線盡可能短,其中輸入開關管到變壓器連線,輸出變壓器到整流管連接線。脈沖電流環路盡可能小如輸入濾波電容正到變壓器到開關管返回電容負。輸出部分變壓器出端到整流管到輸出電感到輸出電容返回變壓器電路中X電容要盡量接 近開關電源輸入端,輸入線應避免與其他電路平行,應避開。Y電容應放置在機殼接地端子或FG連接端。共摸電感應與變壓器保持一定距離,以避免磁偶合。
輸出電容一般可采用兩只一只靠近整流管另一只應靠近輸出端子,可影響電源輸出紋波指標,兩只小容量電容并聯效果應優于用一只大容量電容。發熱器件要和電解 電容保持一定距離,以延長整機壽命,電解電容是開關電源壽命的瓶勁,如變壓器、功率管、大功率電阻要和電解保持距離,電解之間也須留出散熱空間,條件允許可將其放置在進風口。
二、印制板布線的一些原則
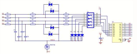
印制板設計時,要考慮到干擾對系統的影響,將電路的模擬部分和數字部分的電路嚴格分開,對核心電路重點防護,將系統地線環繞,并布線盡可能粗,電源增加濾波電路,采用DC-DC隔離,信號采用光電隔離,設計隔離電源,分析容易產生干擾的部分(如時鐘電路、通訊電路等)和容易被干擾的部分(如模擬采樣電路等),對這兩種類型的電路分別采取措施。對于干擾元件采取抑制措施,對敏感元件采取隔離和保護措施,并且將它們在空間和電氣上拉開距離。在板級設計時,還要注意元器件放置要遠離印制板邊沿,這對防護空氣放電是有利的。樣電路的原理圖設計參見圖1

圖1 原理圖[page]
線間距:隨著印制線路板制造工藝的不斷完善和提高,一般加工廠制造出線間距等于甚至小于0.1mm已經不存在什么問題,完全能夠滿足大多數應用場合。考慮 到開關電源所采用的元器件及生產工藝,一般雙面板最小線間距設為0.3mm,單面板最小線間距設為0.5mm,焊盤與焊盤、焊盤與過孔或過孔與過孔,最小 間距設為0.5mm,可避免在焊接操作過程中出現“橋接”現象。,這樣大多數制板廠都能夠很輕松滿足生產要求,并可以把成品率控制得非常高,亦可實現合理 的布線密度及有一個較經濟的成本。
最小線間距只適合信號控制電路和電壓低于63V的低壓電路,當線間電壓大于該值時一般可按照500V/1mm經驗值取線間距。
方法一:上文提到的線路板開槽的方法適用于一些間距不夠的場合,順便提一下,該法也常用來作為保護放電間隙,常見于電視機顯象管尾板和電源交流輸入處。該法在模塊電源中得到了廣泛的應用,在灌封的條件下可獲得很好的效果。
方法二:墊絕緣紙,可采用青殼紙、聚脂膜、聚四氟乙烯定向膜等絕緣材料。一般通用電源用青殼紙或聚脂膜墊在線路板于金屬機殼間,這種材料有機械強度高,有 有一定抗潮濕的能力。聚四氟乙烯定向膜由于具有耐高溫的特性在模塊電源中得到廣泛的應用。在元件和周圍導體間也可墊絕緣薄膜來提高絕緣抗電性能。
鋁基板由其本身構造,具有以下特點:導熱性能非常優良、單面縛銅、器件只能放置在縛銅面、不能開電器連線孔所以不能按照單面板那樣放置跳線。
鋁基板上一般都放置貼片器件,開關管,輸出整流管通過基板把熱量傳導出去,熱阻很低,可取得較高可靠性。變壓器采用平面貼片結構,也可通過基板散熱,其溫 升比常規要低,同樣規格變壓器采用鋁基板結構可得到較大的輸出功率。鋁基板跳線可以采用搭橋的方式處理。鋁基板電源一般由由兩塊印制板組成,另外一塊板放 置控制電路,兩塊板之間通過物理連接合成一體。
由于鋁基板優良的導熱性,在小量手工焊接時比較困難,焊料冷卻過快,容易出現問題現有一個簡單實用的方法,將一個燙衣服的普通電熨斗(最好有調溫功能), 翻過來,熨燙面向上,固定好,溫度調到150℃左右,把鋁基板放在熨斗上面,加溫一段時間,然后按照常規方法將元件貼上并焊接,熨斗溫度以器件易于焊接為 宜,太高有可能時器件損壞,甚至鋁基板銅皮剝離,溫度太低焊接效果不好,要靈活掌握。
三、印制板銅皮走線的一些事項
走線電流密度:現在多數電子線路采用絕緣板縛銅構成。常用線路板銅皮厚度為35μm,走線可按照1A/mm經驗值取電流密度值,具體計算可參見教科書。為 保證走線機械強度原則線寬應大于或等于0.3mm。銅皮厚度為70μm 線路板也常見于開關電源,那么電流密度可更高些。
模塊電源行列也有部分產品采用多層板,主要便于集成變壓器電感等功率器件,優化接線、功率管散熱等。具有工藝美觀一致性好,變壓器散熱好的優點,但其缺點是成本較高,靈活性較差,僅適合于工業化大規模生產。
單面板,市場流通通用開關電源幾乎都采用了單面線路板,其具有低成本的優勢,在設計,及生產工藝上采取一些措施亦可確保其性能。
為保證良好的焊接機械結構性能,單面板焊盤應稍微大一些,以確保銅皮和基板的良好縛著力,而不至于受到震動時銅皮剝離、斷脫。一般焊環寬度應大于 0.3mm。焊盤孔直徑應略大于器件引腳直徑,但不宜過大,保證管腳與焊盤間由焊錫連接距離最短,盤孔大小以不妨礙正常查件為度,焊盤孔直徑一般大于管腳 直徑0.1-0.2mm。多引腳器件為保證順利查件,也可更大一些。
單面板上元器件應緊貼線路板。需要架空散熱的器件,要在器件與線路板之間的管腳上加套管,可起到支撐器件和增加絕緣的雙重作用,要最大限度減少或避免外力 沖擊對焊盤與管腳連接處造成的影響,增強焊接的牢固性。線路板上重量較大的部件可增加支撐連接點,可加強與線路板間連接強度,如變壓器,功率器件散熱器。
雙面板焊盤由于孔已作金屬化處理強度較高,焊環可比單面板小一些,焊盤孔孔徑可 比管腳直徑略微大一些,因為在焊接過程中有利于焊錫溶液通過焊孔滲透到頂層焊盤,以增加焊接可靠性。
四、大電流走線的處理
線寬可按照前帖處理,如寬度不夠,一般可采用在走線上鍍錫增加厚度進行解決,其方法有好多種。
1. 將走線設置成焊盤屬性,這樣在線路板制造時該走線不會被阻焊劑覆蓋,熱風整平時會被鍍上錫。
2. 在布線處放置焊盤,將該焊盤設置成需要走線的形狀,要注意把焊盤孔設置為零。
3. 在阻焊層放置線,此方法最靈活,但不是所有線路板生產商都會明白你的意圖,需用文字說明。在阻焊層放置線的部位會不涂阻焊劑
線路鍍錫的幾種方法如上。一般可采用細長條鍍錫寬度在1~1.5mm,長度可根據線路來確定,鍍錫部分間隔0.5~1mm 雙面線路板為布局、走線提供了很大的選擇性,可使布線更趨于合理。關于接地,功率地與信號地一定要分開,兩個地可在濾波電容處匯合,以避免大脈沖電流通過 信號地連線而導致出現不穩定的意外因素,信號控制回路盡量采用一點接地法。
電壓反饋取樣,為避免大電流通過走線的影響,反饋電壓的取樣點一定要放在電源輸出最末梢,以提高整機負載效應指標。
走線從一個布線層變到另外一個布線層一般用過孔連通,不宜通過器件管腳焊盤實現,因為在插裝器件時有可能破壞這種連接關系,還有在每1A電流通過時,至少應有2個過孔,過孔孔徑原則要大于0.5mm,一般0.8mm可確保加工可靠性。
五、鋁基板在開關電源中的應用和多層印制板在開關電源電路中的應用
鋁基板(金屬基散熱板(包含鋁基板,銅基板,鐵基板))是一種獨特的金屬基覆銅板,它具有良好的導熱性、電氣絕緣性能和機械加工性能。鋁基覆銅板是一種金屬線路板材料、由銅箔、導熱絕緣層及金屬基板組成,它的結構分三層:
Cireuitl.Layer線路層:相當于普通PCB的覆銅板,線路銅箔厚度loz至10oz。
DielcctricLayer絕緣層:絕緣層是一層低熱阻導熱絕緣材料。厚度為:0.003“至0.006”英寸是鋁基覆銅板的核心技術所在,已獲得UL認證。
BaseLayer基層是金屬基板,一般是鋁或可所選擇銅。鋁基覆銅板和傳統的環氧玻璃布層壓板等,目前市場上主流的是福斯萊特鋁基板。
電路層(即銅箔)通常經過蝕刻形成印刷電路,使組件的各個部件相互連接,一般情況下,電路層要求具有很大的載流能力,從而應使用較厚的銅箔,厚度一般35μm~280μm;導熱絕緣層是鋁基板核心技術之所在,它一般是由特種陶瓷填充的特殊的聚合物構成,熱阻小,粘彈性能優良,具有抗熱老化的能力,能夠承受機械及熱應力。該公司生產的高性能鋁基板的導熱絕緣層正是使用了此種技術,使其具有極為優良的導熱性能和高強度的電氣絕緣性能;金屬基層是鋁基板的支撐構件,要求具有高導熱性,一般是鋁板,也可使用銅板(其中銅板能夠提供更好的導熱性),適合于鉆孔、沖剪及切割等常規機械加工。
[page]
鋁基板由其本身構造,具有以下特點:導熱性能非常優良、單面縛銅、器件只能放置在縛銅面、不能開電器連線孔所以不能按照單面板那樣放置跳線。
鋁基板上一般都放置貼片器件,開關管,輸出整流管通過基板把熱量傳導出去,熱阻很低,可取得較高可靠性。變壓器采用平面貼片結構,也可通過基板散熱,其溫 升比常規要低,同樣規格變壓器采用鋁基板結構可得到較大的輸出功率。鋁基板跳線可以采用搭橋的方式處理。鋁基板電源一般由由兩塊印制板組成,另外一塊板放 置控制電路,兩塊板之間通過物理連接合成一體。
由于鋁基板優良的導熱性,在小量手工焊接時比較困難,焊料冷卻過快,容易出現問題現有一個簡單實用的方法,將一個燙衣服的普通電熨斗(最好有調溫功能), 翻過來,熨燙面向上,固定好,溫度調到150℃左右,把鋁基板放在熨斗上面,加溫一段時間,然后按照常規方法將元件貼上并焊接,熨斗溫度以器件易于焊接為 宜,太高有可能時器件損壞,甚至鋁基板銅皮剝離,溫度太低焊接效果不好,要靈活掌握。
最近幾年,隨著多層線路板在開關電源電路中應用,使得印制線路變壓器成為可能,由于多層板,層間距較小,也可以充分利用變壓器窗口截面,可在主線路板上再 加一到兩片由多層板組成的印制線圈達到利用窗口,降低線路電流密度的目的,由于采用印制線圈,減少了人工干預,變壓器一致性好,平面結構,漏感低,偶合 好。開啟式磁芯,良好的散熱條件。由于其具有諸多的優勢,有利于大批量生產,所以得到廣泛的應用。但研制開發初期投入較大,不適合小規模生。
開關電源分為,隔離與非隔離兩種形式,在這里主要談一談隔離式開關電源的拓撲形式,在下文中,非特別說明,均指隔離電源。隔離電源按照結構形式不同,可分 為兩大類:正激式和反激式。反激式指在變壓器原邊導通時副邊截止,變壓器儲能。原邊截止時,副邊導通,能量釋放到負載的工作狀態,一般常規反激式電源單管 多,雙管的不常見。正激式指在變壓器原邊導通同時副邊感應出對應電壓輸出到負載,能量通過變壓器直接傳遞。按規格又可分為常規正激,包括單管正激,雙管正 激。半橋、橋式電路都屬于正激電路。
正激和反激電路各有其特點,在設計電路的過程中為達到最優性價比,可以靈活運用。一般在小功率場合可選用反激式。稍微大一些可采用單管正激電路,中等功 率可采用雙管正激電路或半橋電路,低電壓時采用推挽電路,與半橋工作狀態相同。大功率輸出,一般采用橋式電路,低壓也可采用推挽電路。
反激式電源因其結構簡單,省掉了一個和變壓器體積大小差不多的電感,而在中小功率電源中得到廣泛的應用。在有些介紹中講到反激式電源功率只能做到幾十瓦, 輸出功率超過100瓦就沒有優勢,實現起來有難度。本人認為一般情況下是這樣的,但也不能一概而論,PI公司的TOP芯片就可做到300瓦,有文章介紹反 激電源可做到上千瓦,但沒見過實物。輸出功率大小與輸出電壓高低有關。
反激電源變壓器漏感是一個非常關鍵的參數,由于反激電源需要變壓器儲存能量,要 使變壓器鐵芯得到充分利用,一般都要在磁路中開氣隙,其目的是改變鐵芯磁滯回線的斜率,使變壓器能夠承受大的脈沖電流沖擊,而不至于鐵芯進入飽和非線形狀 態,磁路中氣隙處于高磁阻狀態,在磁路中產生漏磁遠大于完全閉合磁路。
變壓器初次極間的偶合,也是確定漏感的關鍵因素,要盡量使初次極線圈靠近,可采用三明治繞法,但這樣會使變壓器分布電容增大。選用鐵芯盡量用窗口比較長的磁芯,可減小漏感,如用EE、EF、EER、PQ型磁芯效果要比EI型的好。
關于反激電源的占空比,原則上軍用電源的最大占空比應該小于0.5,否則環路不容易補償,有可能不穩定,但有一些例外,如美國PI公司推出的 TOP系列芯片是可以工作在占空比大于0.5的條件下。 占空比由變壓器原副邊匝數比確定,本人對做反激的看法是,先確定反射電壓(輸出電壓通過變壓器耦合反映到原邊的電壓值),在一定電壓范圍內反射電壓提高則 工作占空比增大,開關管損耗降低。
接著談關于反激電源的占空比(本人關注反射電壓,與占空比一致),占空比還與選擇開關管的耐壓有關,有一些早期的反激電源使用比較低耐壓開關管,如 600V或650V作為交流220V 輸入電源的開關管,也許與當時生產工藝有關,高耐壓管子,不易制造,或者低耐壓管子有更合理的導通損耗及開關特性,像這種線路反射電壓不能太高,否則為使 開關管工作在安全范圍內,吸收電路損耗的功率也是相當可觀的。現在 由于MOS管制造工藝水平的提高,一般反激電源都采用700V或750V甚至 800-900V的開關管。這兩種類型各有優缺點:
第一類:缺點抗過壓能力弱,占空比小,變壓器初級脈沖電流大。優點:變壓器漏感小,電磁輻射低,紋波指標高,開關管損耗小,轉換效率不一定比第二類低。
第二類:缺點開關管損耗大一些,變壓器漏感大一些,紋波差一些。優點:抗過壓能力強一些,占空比大,變壓器損耗低一些,效率高一些。
六、反激電源反射電壓還有一個確定因素
軍用開關電源的反射電壓還與一個參數有關,那就是輸出電壓,輸出電壓越低則變壓器匝數比越大,變壓器漏感越大,開關管承受電壓越高,有可能擊穿開關管、吸收電 路消耗功率越大,有可能使吸收回路功率器件永久失效。在設計低壓輸出小功率反激電源的優化過程中必須小心處理,其處理方法有幾個:
1、采用大一個功率等級的磁芯降低漏感,這樣可提高低壓反激電源的轉換效率,降低損耗,減小輸出紋波,提高多路輸出電源的交差調整率,一般常見于家電用開關電源,如光碟機、DVB機頂盒等。
2、如果條件不允許加大磁芯,只能降低反射電壓,減小占空比。降低反射電壓可減小漏感但 有可能使電源轉換效率降低,這兩者是一個矛盾,必須要有一個替代過程才能找到一個合適的點,在變壓器替代實驗過程中,可以檢測變壓器原邊的反峰電壓,盡量 降低反峰電壓脈沖的寬度,和幅度,可增加變換器的工作安全裕度。一般反射電壓在110V時比較合適。
3、增強耦合,降低損耗,采用新的技術,和繞線工藝,變壓器為滿足安全規范會在原邊和副 邊間采取絕緣措施,如墊絕緣膠帶、加絕緣端空膠帶。這些將影響變壓器漏感性能,現實生產中可采用初級繞組包繞次級的繞法。或者次級用三重絕緣線繞制,取消 初次級間的絕緣物,可以增強耦合,甚至可采用寬銅皮繞制。
反激電源變壓器磁芯在工作在單向磁化狀態,所以磁路需要開氣隙,類似于脈動直流電感器。部分磁路通過空氣縫隙耦合。為什么開氣隙的原理本人理解為:由于功 率鐵氧體也具有近似于矩形的工作特性曲線(磁滯回線),在工作特性曲線上Y軸表示磁感應強度(B),現在的生產工藝一般飽和點在400mT以上,一般此值 在設計中取值應該在200-300mT比較合適、X軸表示磁場強度(H)此值與磁化電流強度成比例關系。磁路開氣隙相當于把磁體磁滯回線向X 軸向傾斜,在同樣的磁感應強度下,可承受更大的磁化電流,則相當于磁心儲存更多的能量,此能量在開關管截止時通過變壓器次級瀉放到負載電路,反激電源磁芯 開氣隙有兩個作用。
反激電源的變壓器工作在單向磁化狀態,不僅要通過磁耦合傳遞能量,還擔負電壓變換輸入輸出隔離的多重作用。所以氣隙的處理需要非常小心,氣隙太大可使漏感 變大,磁滯損耗增加,鐵損、銅損增大,影響電源的整機性能。氣隙太小有可能使變壓器磁芯飽和,導致電源損壞。
所謂反激電源的連續與斷續模式是指變壓器的工作狀態,在滿載狀態變壓器工作于能量完全傳遞,或不完全傳遞的工作模式。一般要根據工作環境進行設計,常規反 激電源應該工作在連續模式,這樣開關管、線路的損耗都比較小,而且可以減輕輸入輸出電容的工作應力,但是這也有一些例外。由于制造工藝特點,高反壓二極管,反向恢復時間長,速度低,在電流連續狀態,二極管是在有正向偏壓時恢復,反向恢復時的能量損耗非常大,不利于 變換器性能的提高,輕則降低轉換效率,整流管嚴重發熱,重則甚至燒毀整流管。由于在斷續模式下,二極管是在零偏壓情況下反向偏置,損耗可以降到一個比較低的水平。
反激開關電源變壓器應工作在連續模式,那就要求比較大的繞組電感量,當然連續也是有一定程度的,過分追求絕對連續是不現實的,有可能需要很大的磁芯,非常 多的線圈匝數,同時伴隨著大的漏感和分布電容,可能得不償失。那么如何確定這個參數呢,通過多次實踐,及分析同行的設計,本人認為,在標稱電壓輸入時,輸 出達到50%~60%變壓器從斷續,過渡到連續狀態比較合適。


