中心議題:
- 電源的臨界導電模式工作
- 增強電源設計中PFC段性能的方法
解決方案:
- 零電流檢測
- 極高輸入線路時的不精確零電流檢測
- 改善高線路工作的簡單調整方法
大多數的現代電源都要求從輸入線路所吸收的電流包含諧波含量。實際上,規范標準要求線路電流接近正弦波形,而且相位與線路電壓同相。為此,通常在橋電路與大電容之間插入所謂的PFC預穩壓器。這個中間段設計輸出恒定的直流電壓,同時從輸入線路吸收正弦電流。PFC段通常采用升壓配置,要求輸出電壓比線路可能最高的電壓電平都要高。這就是為什么歐洲或是通用主電源輸入條件下輸出穩壓電平普遍設定在約390V的原因。
對于較低功率的應用而言,臨界導電模式(CrM)(也稱作邊界、邊界線甚至是瞬態導電模式)通常是首選的控制技術。本文將說明解決這種問題的方法。PFC段一個更加常見的問題是通常發生在啟動時的大電流過沖,而不論采用的是何種控制技術。
臨界導電模式工作
臨界導電模式(CrM)工作是低功率應用中最常見的解決方案。這種控制方法可以采用可變頻率控制原理來描述特征,即電感電流先上升至所需線路電流的2倍,然后下降至零,接著再上升至正電流,期間沒有死區時間(dead-time),如圖1所示。這種控制方法需要電路精確地檢測電感的磁芯復位。

圖1 臨界導電模式工作
零電流檢測
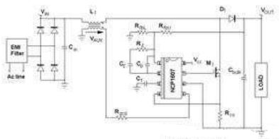
確定退磁完成的常見解決方案在于感測電感電壓,更具體地說,就是檢測電感電壓何時降至零。監測線圈電壓并非經濟的解決方案。相反,這升壓電感與小型繞組相關,這繞組(稱作“零電壓檢測器”或ZCD繞組)提供了電感電壓的一個縮小版本,能夠用于控制器上,如圖2所示。ZCD繞組采用耦合形式,因而它在MOSFET導電時間(反激配置)期間呈現出負電壓,如圖3中所示。這繞組提供:
VAUX=-NVIN,當MOSFET導通時;
VAUX=N(VOUT-VIN),當MOSFET開路時。
其中,N是輔助繞組與主繞組之間的匝數比。

圖2 NCP1607驅動的應用段典型應用示意圖
[page]
當ZCD電壓(VAUX)開始下降時線圈電流會達到零。許多CrM控制器內部比較VAUX與接近0V的ZCD參考電壓,檢測出下降沿,并準時啟動下一個驅動信號。為了實現強固的工作,應用了磁滯機制,并實際上產生較高的(upper)閾值(VAUX上升時有效)及較低的(lower)閾值(VAUX下降時有效)。出于不同原因(如安森美半導體NCP1607 PFC控制器中的ZCD引腳的多功能性),在大多數商用器件中這些閾值都相對較高(在1V及2V之間)。
例如,NCP1607數據表中可以發現下述的ZCD閾值規范(引腳5是監測ZCD信號的電路)。
Vpin5上升:最低值為2.1V,典型值為2.3V,最大值為2.5V;
Vpin5下降:最低值為1.5V,典型值為1.6V,最大值為1.8V。
要恰當地檢測零電流,VAUX信號必須高于較高的閾值。

圖3 波形
極高輸入線路時的不精確零電流檢測
圖4及圖5顯示出在高線路時會面對的一個問題。VAUX電壓在退磁相位期間較小,而這時Vin較高,因為VAUX與輸出輸入電壓差成正比VAUX=N(VOUT-VIN)。此外,如圖4所示,輸入電壓在開關頻率呈現出交流含量。因此,VAUX波形并不平坦,相反,它還包含紋波。在低線路時,這紋波可以忽略不計。在高線路時,VAUX幅度在退磁相位期間較小。因此,這些振蕩可能大到足以導致過早檢測電感磁芯復位。事實上,如圖4和圖5所示的那樣,零電流檢測的精度降低了。

圖4 不精確零電流檢測導致的不穩定性

圖5 連續導電模式工作
[page]
圖4顯示出現不穩定性問題時高輸入線路(正弦波頂端,此處Vin約為380V)下的VAUX電壓。我們可以看到MOSFET關閉時,VAUX電壓輕微躍升至高于ZCD閾值。由于其大紋波的緣故,在退磁相位期間,VAUX電壓首先增加,然后下降。由于在某些開關周期的末段VAUX接近ZCD閾值,這VAUX電壓下降導致零電壓比較器在電感磁芯完全復位前就翻轉(trip)。圖5證實了這一論斷。有時,升壓二極管仍在導電時,PFC段開始新的周期。這個現象主要導致線路電流失真(見紅色跡線)、功率因數退化,并可能有一些頻率處在人耳可聽到的噪聲。
改善高線路工作的簡單調整方法
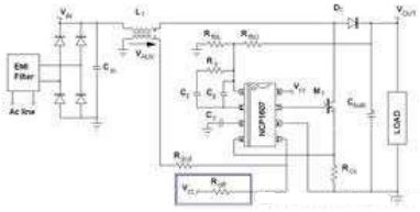
如圖6所示,在VCC與引腳5(ZCD引腳)之間布設一顆電阻,能夠減輕或抑制這個現象。這樣一來,ZCD引腳上就產生了偏置。

圖6 ZCD引腳上的調整
在測試的應用中,VCC為15V,且Rzcd=68kΩ。在VCC與引腳5之間增加一顆電阻Roff=680kΩ,就改變了施加在引腳5(ZCD引腳)上的電壓。退磁相位期間ZCD引腳上施加的實際VAUX電壓就變為:
(1)
然后,施加在引腳5上的電壓就偏置。事實上,這就像是VAUX電壓與減小了1.36V的ZCD閾值比較。這樣一來,新的實際ZCD閾值就是:
Vpin5上升:最低值為0.74V,典型值為0.94V,最大值為1.14V;
Vpin5下降:最低值為0.14V,典型值為0.24V,最大值為0.44V。
這些降低的ZCD閾值增加了ZCD的精度,并能抑制CCM工作,在相同條件下獲得的波特圖(見圖7)就證實了這一點。

圖7 調整改善器件工作
必須注意,Vpin5下降(我們的案例中是1.5V)時,偏置必須保持在低于ZCD最低閾值。這是為了確保新的實際ZCD閾值(Vpin5下降時) 保持高于0V。否則,系統可能難于檢測磁芯復位并因此啟動新的開關序列。出于這個目的,應當考慮到VCC的變化。
[page]
啟動時的大過沖
PFC段從輸入線路正弦波電壓源吸收正弦電流,因此,它們為負載提供僅匹配平均需求的方波正弦功率。輸出電容(大電容)“吸收”實際提供的功率與負載消耗的功率之差值。
- 饋送給負載的功率低于需求時,輸出電容放電,補償功率差額。
- 提供的功率超過負載功耗時,輸出電容充電,存儲多余的能量。
因此,輸出電壓呈現出輸入線路頻率2倍的低頻交流含量。不利的是,PFC電流整形(current-shaping)方法均基于控制信號無紋波的假設。否則,就不能夠優化功率因數,因為輸入線路電流重新復制了控制信號失真。這就是眾所周知的PFC電路動態性能差的原因。它們的穩壓環路帶寬設得極低,從而抑制100Hz或120Hz紋波,否則輸出電壓就會注入這紋波。
由于系統極慢,PFC段遭受陡峭的負載或輸入電壓變化時,會在大電容上呈現出大的過沖(over-shoot)或欠沖(under-shoot)。啟動序列就是這些瞬態中的一種,能夠產生大的電壓過應力(over-stress)。

圖8 輸出電壓紋波
圖9展示能在啟動相位期間觀察到的那類過沖。這波特圖是使用由NCP1607驅動、負載是下行轉換器的PFC段獲得的。

圖9 啟動相位期間的過沖
[page]
承受啟動過沖
應用軟啟動是減小過沖的一種自然選擇。然而,設計人員所選擇的控制器并不必須具有這個功能特性。此外,從定義來看,這種功能減緩了啟動速度,而這并非總是可以接受。
另外一種簡單的選擇涉及在反饋感測電阻分壓器處增加一個電容,如圖10所示。在這個圖中,我們假定感測網絡中上部的電阻分割為兩個電阻,而電容Cfb并聯連接在其中一個電阻的兩端。

圖10 小幅調整反饋網絡
如果控制電路中嵌入了傳統的誤差放大器,讓我們分析電容Cfb的影響。在穩態,Cfb改變了傳遞函數。通過檢測,我們立即注意到它增加了:
處于下述頻率的一個零點:
(2)
處于下述頻率的一個極點:
(3)
控制器集成了傳導誤差放大器(OTA)時,情況就有點不同。這是因為反饋引腳(誤差放大器的反相輸入)不再是虛接地(virtual ground)。因此,電阻分壓器中下部位置的電阻(RfbL)影響了極點頻率的表達式。實際上,采用OTA時:
(4)
然而,PFC輸出電壓的穩壓電平通常處于390V范圍,而控制器參考電壓處在少數幾伏的范圍。因此,與(RfbU1+RfbU2)相比,RfbL極小;如果RfbU1與RfbU2處在相同范圍,或如果RfbU1小于RfbU2,我們就可以考慮:RfbL=RfbU2。事實上,設計人員基于這些考慮因素,能夠得出近似Cfb產生的極點頻率,即:
(5)
最后,兩種配置中都獲得相同的極點。
這些條件(RfbU1≈RfbU2)或(RfbU1≤RfbU2)并非限制性條件。相反,滿足這些條件是明智之舉,因為RfbU1兩端的電壓及相應的Cfb兩端的電壓取決于RfbU1值與(RfbU1+RfbU2+RfbL)總電阻值的相對比較關系。這就是為什么它們是現實可行的原因。
如果RfbU1與RfbU2這兩個電阻擁有類似阻值,
(6)
如果RfbL=RfbU2:
(7)
最后,如果與RfbU2相比RfbU1極小,我們就獲得在控制至輸出傳遞函數中抵消(cancel)的極點和零點。這樣,增加Cfb就對環路和交越頻率沒有影響。如果RfbU1與RfbU2處在相同范圍,低頻增益就略微增加,交越頻率就以跟fp與fz的相同比率增加。事實上,特別是在RfbL=RfbU2時,這個增加的電容并不會大幅改變PFC段的動態性能。
然而,在啟動相位期間,這個電容發揮重要作用。當輸出電壓上升時,Cfb電容也充電。Cfb充電電流增加到反饋電流中,所以穩壓電平臨時降低。這增加的電流與Cfb電容值成正比,并取決于輸出電壓的陡峭度,因此,在輸出電壓快速充電時,這個影響更引人注目。
[page]
實際驗證
在應用中已經測試了調整方法,反饋網絡如下所示:
RfbU1≈RfbU2=470kΩ
RfbL=6.2kΩ
電阻RfbU1兩端放置了一個100nF電容。它必須是一種高壓電容,因為若我們假定輸出電壓最大值為450V,它兩端的電壓可能達到223V。作為一項經驗法則(rule of the thumb),我們選擇了100nF電容值,這樣,在觀測到過沖時,時間常數(RfbU1Cfb)就處在啟動時間的范圍之內。
圖11比較沒有時的啟動序列(左圖)與有Cfb時的啟動相位(右圖)。這些波特圖清楚顯示電容的影響。Cfb充電電流人為地增加了輸出電壓(即圖中的Vbulk)充電期間的反饋電流,導致預期的控制信號(Vcontrol)放電。因此就沒有觀測到輸出電壓過沖。我們可進一步指明,啟動時間未受明顯影響。

圖11 有Cfb(左圖)及沒有Cfb(右圖)時的啟動特性
圖12顯示了沒有Cfb時(左圖)及有Cfb時(右圖)PFC段對突兀的負載改變(120W階躍)的響應。我們的案例中(RfbU1=RfbU2),Cfb產生并不會相互抵消的額外極點及額外零點,且輕微改變環路特性。然而,最重要的是,采用Cfb還是改善了響應,因為較大的輸出偏差(Output deviation)使這些負載階躍類似于啟動瞬態。因此,Cfb在這里同樣幫助控制電路出現預料中的所期望的電平恢復。

圖12 沒有Cfb時(左圖)及有Cfb時(右圖)PFC段對負載階躍變化的響應
結論
本文討論了如何解決PFC段經常會面對的兩個問題。首先,在CrM應用中,零電流檢測在高輸入線路時精度不高,而當輸入線路電壓非常接近輸出電壓時,可能會出現某些不需要的連續導電模式周期,導致一些功率因數退化,及可能出現一些人耳可聽到的噪聲。能夠使用一顆簡單的電阻來改善這功能。其次,在啟動序列期間,PFC段也可能呈現出過大的過沖。可以在反饋感測網絡中放置一顆電容來限制或抑制這過應力。即便是在電源設計的極晚階段,這兩種調整方法都易于實施。




