【導讀】在便攜產品不斷追求更薄,性能更強的目標下,電池供電系統通常將電池串聯疊置以實現更高的電壓,但由于空間不足,此技術未必總是可行。而開關轉換器使用電感的磁場來交替地存儲電能,并以不同電壓釋放至負載,且損耗很低,是便攜電子器件的電源供電系統不錯的高效率選擇。
升壓調節器
便攜式電子器件(如智能手機、GPS導航系統和平板電腦)的電源可以來自低壓太陽能電池板、電池或AC/DC電源。電池供電系統通常將電池串聯疊置以實現更高的電壓,但由于空間不足,此技術未必總是可行。開關轉換器使用電感的磁場來交替地存儲電能,并以不同電壓釋放至負載。因為損耗很低,所以開關轉換器是個不錯的高效率選擇。連接至轉換器輸出端的電容可減少輸出電壓紋波。升壓轉換器提供較高的輸出電壓;而本文所討論的降壓轉換器則提供較低的輸出電壓。內置FET作為開關的開關轉換器稱為開關調節器,需要外部FET的開關轉換器則稱為開關控制器。
圖1顯示采用兩節串聯的AA電池供電的典型低功耗系統。電池可用輸出范圍約為1.8 V至3.4 V,而IC工作時需要1.8 V 和5.0 V電壓。升壓轉換器可在不增加電池單元數量的情況下提升電壓,從而為WLED背光、微型硬盤驅動器、音頻設備和USB外設供電,而降壓轉換器可為微處理器、內存和顯示器供電。

圖1:典型低功耗便攜式系統
電感阻擋電流變化的傾向可提供升壓功能。充電時,電感用作負載并存儲電能;放電時,電感用作電能來源。放電過程中產生的電壓與電流變化速率而不是原始充電電壓相關,因此可提供不同的輸入和輸出電平。
升壓調節器包括兩個開關、兩個電容和一個電感,如圖2 所示。非交疊開關驅動機制確保任一時間只有一個開關導通,避免發生不良的直通電流。在第1階段(tON),開關B斷開,開關A閉合。電感連接到地,因此電流從VIN流到地。由于電感兩端為正電壓,因此電流增大,使電能存儲于電感中。在第2階段(tOFF),開關A斷開,開關B閉合。電感連接到負載,因此電流從VIN流到負載。由于電感兩端為負電壓,因此電流減小,電感中存儲的能量釋放到負載中。

圖2:升壓轉化器拓撲結構和工作波形
[member]
[page]
注意,開關調節器既可以連續工作,也可以斷續工作。以連續導通模式(CCM)工作時,電感電流不會降至0;以斷續導通模式(DCM)工作時,電感電流可以降至0。電流紋波在圖2 顯示為△ILOAD,使用以下公式計算:
△ILOAD = (VIN x tON)/L
平均電感電流流入負載,而紋波電流流入輸出電容。

圖3:升壓調節器集成振蕩器、PWM控制環路和開關FET
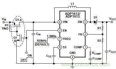
使用肖特基二極管代替開關B的調節器定義為異步(或異步)調節器,而使用FET作為開關B的調節器定義為同步調節器。圖3,開關A和B已分別使用內部NFET和外部肖特基二極管來實施,從而形成異步升壓調節器。對于需要負載隔離和低關斷電流的低功耗應用,可添加外部FET,如圖4所示。將器件的EN引腳驅動至0.3 V以下便可關斷調節器,使輸入與輸出完全斷開。

圖4:ADP1612/ADP1613典型應用電路
現代低功耗同步降壓調節器以脈寬調制(PWM)為主要工作模式。PWM保持頻率不變,通過改變脈沖寬度(tON)來調整輸出電壓。輸送的平均功率與占空比D成正比,因此這是一種向負載提供功率的有效方式。

例如,所需輸出電壓為15V,可用輸入電壓為5V時:
D = (15–5)/15 =0.67or67%
由于功耗降低,輸入功率必須等于傳遞至負載的功率減去所有損耗。假定轉換十分有效,則少量的功率損失可在基本功耗計算中省略不計。因此輸入電流可近似表示為:
IIN = (VOUT/VIN) × IOUT
例如,如果負載電流在15V時為300mA,則5V時IIN =900mA,即輸出電流的三倍。因此,可用負載電流隨著升壓電壓增大而降低。
升壓轉換器使用電壓或電流反饋來調節選定的輸出電壓;控制環路則可根據負載變化保持輸出調節。低功耗升壓轉換器的工作頻率范圍一般是600kHz到2MHz。開關頻率較高時,所用的電感可以更小,但開關頻率每增加一倍,效率就會降低大約2%。在ADP1612和ADP1613升壓轉換器(參見“ADP1612和ADP1613”部分)中,開關頻率可通過引腳選擇,最高效率下的工作頻率為650kHz,最小外部器件的工作頻率為1.3MHz。對于650kHz的工作頻率,將FREQ連接至GND,而1.3MHz的工作頻率則連接至VIN。
電感是升壓調節器的關鍵器件,它在電源開關導通期間存儲電能,而在關斷期間通過輸出整流器將電能傳輸至輸出端。為了在低電感電流紋波與高效率之間取得平衡,ADP1612/ADP1613數據手冊建議電感值范圍為4.7tH至22 tH。一般而言,較低值的電感在給定實體尺寸下具有更高的飽和電流和更低的串聯電阻,而較低的電感導致較高的峰值電流,可降低效率并增加紋波和噪聲。通常最好在斷續導通模式下執行升壓,以便縮小電感尺寸并改善穩定性。峰值電感電流(最大輸入電流加一半的電感紋波電流)必須小于電感的額定飽和電流;而調節器的最大直流輸入電流必須小于電感的均方根電流額定值。
[page]
升壓調節器主要規格和定義
輸入電壓范圍
升壓轉換器的輸入電壓范圍決定了最低的可用輸入電源電壓。規格可能提供很寬的輸入電壓范圍,但輸入電壓必須低于VOUT才能實現高效率工作。
地電流或靜態電流
未輸送給負載的直流偏置電流(IQ)。IQ越低則效率越高,然而,IQ可以針對許多條件進行規定,包括關斷、零負載、PFM工作模式或PWM工作模式。因此,為了確定某個應用的最佳升壓調節器,最好查看特定工作電壓和負載電流下的實際工作效率。
關斷電流
這是使能引腳(EN)被拉低、器件關斷時消耗的輸入電流,低ISD對于電池供電器件在休眠模式下能否長時間待機很重要。
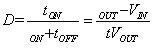
開關占空比
工作占空比必須小于最大占空比,否則輸出電壓無法調節。例如:
D = (VOUT − VIN)/VOUT
VIN =5V且VOUT =15V時,D=67%。ADP1612和ADP1613的最大占空比為90%。
輸出電壓范圍
這是器件支持的輸出電壓范圍。升壓轉換器的輸出電壓可以是固定的,或者可利用電阻設定所需的輸出電壓來調節。
限流
升壓轉換器通常指定峰值電流限值而不是負載電流。請注意,VIN與VOUT間的差異越大,可用負載電流越低。峰值電流限值、輸入電壓、輸出電壓、開關頻率和電感值均會決定最大可用輸出電流。
線性路調整率
線性路調整率是指輸出電壓隨輸入電壓變化而發生的變化率。
負載調整率
負載調整率是指輸出電壓隨輸出電流變化而發生的變化率。
軟啟動
升壓轉換器具有軟啟動功能很重要,啟動時輸出電壓以可控方式緩升,從而避免啟動時出現輸出電壓過沖現象。某些升壓轉換器的軟啟動可通過外部電容調節。隨著軟啟動電容充電,它會限制器件允許的峰值電流。憑借可調軟啟動功能,可改變啟動時間以滿足系統要求。
熱關斷(TSD)
當結溫超過規定的限值時,熱關斷電路就會關閉調節器。一直較高的結溫可能由工作電流高 電路板冷卻不佳或環境溫度高等原因引起。保護電路包括遲滯,發生熱關斷后,器件只有在片內溫度降預設限值以下后才返回正常工作狀態。
欠壓閉鎖(UVLO)
如果輸入電壓低于UVLO閾值,IC便自動關閉電源開關并進入低耗模式。這可以防止低輸入電壓下可能發生的工作不穩定現象,并防止電源器件在電路無法控制它時啟 動。
ADP1612和ADP1613
升壓DC-DC開關轉換器的工作頻率是650 kHz或1300 kHz。
分別采用1.8 V 5.5 V 電源或2.5 V 5.5 V 電源供電時,升壓轉換器ADP1612和ADP1613能夠以高達20V的電壓供應超過150mA的電流。通過將一個1.4 A/2.0 A 0.13 Q率開關與一個電流模式脈寬調制調節器集成在一起,其輸出隨輸入電壓負載電流和溫度變化僅改變不到1%。工作頻率可通過引腳選擇,并可通過優化實現高效率或最小外部組件尺寸:650kHz時,其效率可達到90%;1.3 MHz時,其電路能夠以最小空間實現,因而非常適合便攜式設備和液晶顯示器中空間受限的應用環境。可調軟啟動電路防止發生浪涌電流,確保安全可預測的啟動條件。ADP1612和ADP1613在開關狀態下的 耗為2.2 mA,在非開關狀態下的耗為700 µA,在關斷模式下的耗為10 nA。這些器件采用8引腳MSOP封裝,額定溫度范圍為−40°C+125°C。


