【導讀】入口門禁系統顧名思義就是對出入口通道進行管制的系統,它是在傳統的門鎖基礎上發展而來的。傳統的機械門鎖僅僅是單純的機械裝置,無論結構設計多么合理,材料多么堅固,人們總能用通過各種手段把它打開。
在出入人很多的通道(象辦公室,酒店客房)鑰匙的管理很麻煩,鑰匙丟失或人員更換都要把鎖和鑰匙一起更換。為了解決這些問題,就出現了電子磁卡鎖,電子密碼鎖,這兩種鎖的出現從一定程度上提高了人們對出入口通道的管理程度,使通道管理進入了電子時代,但隨著這兩種電子鎖的不斷應用,它們本身的缺陷就逐漸暴露,磁卡鎖的問題是信息容易復制,卡片與讀卡機具之間磨損大,故障率高,安全系數低。密碼鎖的問題是密碼容易泄露,又無從查起,安全系數很低。同時這個時期的產品由于大多采用讀卡部分(密碼輸入)與控制部分合在一起安裝在門外,很容易被人在室外打開鎖。這個時期的門禁系統還停留在早期不成熟階段,因此當時的門禁系統通常被人稱為電子鎖,應用也不廣泛。
本文提出一種利用主機參與電源供電管理,使智能門禁可自動進入休眠,具有高效節能的電源電路模型。模型的特點是"電源一主機" 一體化,使得系統用電可實現全方位軟件控制,實際使用時可獲得實質性高效節能效果。模型的研究內容包括由用戶鑰匙啟動供電機制、主機取代用戶鑰匙維持系統供電并由主機定時斷電方法、軟件控制F的系統分區供電機制等。實用表明用本模型供電的智能門禁符合人們日常使用門禁用電要求,節能效果顯著,安全可靠。
1 邏輯模型
圖1所示是可使系統自動進入休眠狀態,可分時分區供電的智能門禁供電電源的邏輯模型圖。電源供電順序分為3級:
(I)為電網電壓變換級, 由雙路變壓器、主、輔電源整流、濾波等環節構成;
(2)為主機、動力部件供電級,由鑰匙啟動供電電路、功率開關、程控電路及穩壓電路等組成;
(3)分時分區供電級,由多路功率電子開關、穩壓電路及控電路等組成。

圖1:電源邏輯模型
1.1 鑰匙啟動供電機制
開關電源模塊是現代電子技術發展的新一帶開關電源產品,主要應用于民用、工業和軍用等眾多領域,包括交換設備、接入設備、移動通訊、微波通訊以及光傳輸、路由器等通信領域和汽車電子、航空航天等。由于采用模塊組建電源系統具有設計周期短、可靠性高、系統升級容易等特點,模塊電源的應用越來越廣泛。尤其近幾年由于數據業務的飛速發展和分布式供電系統的不斷推廣,模塊電源的增幅已經超出了一次電源。隨著半導體工藝、封裝技術和高頻軟開關的大量使用,模塊電源功率密度越來越大,轉換效率越來越高,應用也越來越簡單。產業投資不斷增加,市場需求逐步攀升。
這里的"鑰匙"是廣義的,可以是任何一種能用于智能門禁開鎖的特征信息載體。鑰匙啟動供電電路由輔助電源供電,因作用時問短質量要求不高,直接取自輔助電源的濾波輸出。當鑰匙作用于鑰匙啟動供電電路時,其輸出經二極管D1使大功率電子開關導通,主電源濾波輸出,經主機電源穩壓電路穩壓后向主機供電。圖I電源邏輯筷塑。
1.2 供電控制向量
由圖I可知,鑰匙啟動供電之后,整個系統的供電都是在供電控制向量(記著PowerCON)的控制下進行的。供電控制向量占用主機1個字節寬度的端口。POWERCON—D7控制二極管D2的陽極電壓;POWERCON?D6控制動力電源電子開關;其它6位用于分時分區供電控制。
1.3 主機供電自控機制
當鑰匙開啟主機電源,主機執行的第一條指令就是通過電源口址給D2的陽極加上正電壓,進而取代鑰匙的供電控制作用,即在鑰匙離開電源開啟位置或無法使D1陽極維持高電平時,主機電源的控制信號由電源端口提供。當用戶超過一定的時間不操作系統時,系統應自動進入休眠狀態。為實現這一功能,主機必須設置一個定時中斷源。定時It~lhl在機接管電源控制后的初始過程中設置。用戶不操作系統是指用戶不用鑰匙或不通過鍵盤操縱系統兩種情況。設主機連續亡作時問為T,KK為在T中系統是否被用戶操作標志,即KK=1表示在T內用戶操作r系統,否~l1]KK=0。KK在系統的鍵盤掃描子程序中賦值。以RT為定時計數器,實現主機自斷電算法如下:
1.4 分時分區供電機制
一些外部電路、部件、設備等不一定要和主機同步用電,也不需要維持和主機一樣的用電時間,例如以圖像識別信息為鑰匙的系,圖像的采樣功耗較大,但一般只是在采樣時刻出現,沒必要讓其和主機一樣地供電,應采用何時啟用何時供電的方法控制使用電源;同樣,在主機電路板上,也可以按電路功能分塊供電,例如將一些不常用的接VI集成為一個電路模塊,需要時由主機先通過操作電源端口給其供電,然后再進行相應的端口操作。POWERCON低6位用于實現分時分區供電功能。每一位對應一個功率電子開關,6NI"共用一個穩壓源,實用時應注意6路功率總和是否在穩壓源的負荷之內。在負荷不成問題的情況下,主機可通過程改變POWERCON低6位取值實現系統相關部分的分時分區供電。器件的壽命與其用電時間有關,通過分時分區供電可以減少部分器件的用電時間,因而有助于延長設備的壽命。
[member]
[page]
2 實用電路
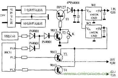
圖2所示是介紹的系統電源實際電路圖的主機電源和分時分區電源部分,動力電源電路較為簡單,未予畫出。鑰匙為像,光電傳感器對像卡操作進行檢測。當像卡使光電偶合信號的狀態發生變化時,鑰匙啟動電路輸出高電位,經兩個二極管使三極管T2(903 1)開通,從而使T 1(T1 P127)開通。這里T1、T2構成主電源功率開關。由T1輸出的濾波電壓經4個二極管(1N4001)降壓,達到穩壓管W1、W2(LM323K)輸入電壓的要求,wl提供主機電源,W2提供分時分區電源。主機系統以89C51為核心器件,利用89C51固有的并行接口P I對電源進行編程控制。P 1.o/11于接管鑰匙控制。P1.1控制動力電源供電(未畫)。P1.2控制取樣電源,功率開關T3,根據取樣工作時的電流負荷選用9013。P1.3控制端口電源,功率開關T4,根據端VI電路模塊工作時的電流負荷也選用90l 3。89C5I執行的第1條指令是SETB PI.0;當系統連續工作T,89C51在時間中斷服務程序中執行CLR P1.0指令,使P 1.0=0,經兩個二極管(IN4001)使T2截止,進而T I截止,系統自動斷電。K為手動控制開關。在系統調試時將K合上,T1不受鑰匙和P1.0的控制,而P1.2、P1.3照常工作。

圖2:可編程電源實例圖
3 實質性節能措施
所謂電器設備節能是指在滿足同樣功能的前提下,減少用電。電子設備常用的節能辦法有器件節能法,即改高耗能元器件為低耗能元器件,如單片機有CMOS芯片和HMOS;g;片之分;交流電的導通角控制法,即在一個周期內,通過控制供電份額減少無用輸出。圖1方案除了可使用常用節能辦法之外,更重要的是結合門禁使用特點,借助主機從3個方面實現實質性節能。
3.1 休眠節能
日常生活中操作門禁時間是很短的,絕大多數時間不需理睬門禁,在漫長的不操作時間內,圖1方案自動停止對系統供電,使系統進入休眠狀態。圖2電路供電下的系經湖南省電子產品檢測分析所測試,開鎖狀態的最大功耗為小于40W,而休眠狀態功耗小于30roW.
3.2 有的放矢
程控分時分區供電使得系統的用電效率進一步提高。供電設備的選擇,可以通過系統鍵盤,可以通過程序邏輯決策,也可以通過其它特定方式。程序控制下的用電主要是針對某一特殊功能,某一特定時間段等,啟動某一特殊功能的電路模塊或設備,用電時間肯定小于T。這是系統在蘇醒狀態下,主機參與用電控制而帶來的實質節能方法之一。
3.3 按需供電
動力電源一般比主機電源電壓高,主要用于驅動電磁、微型步進電機及微型直流電機等鎖舌驅動部件。由圖1可知,當不需要提供動力電源時,由主機產生動力電源電子開關控制信號。系統需要驅動鎖舌時,主機按電源口址用指令打開相應的功率電子開關,進而動力電源被JlnN鎖舌驅動部件上,接下來主機運行鎖舌驅動程序。不同的驅動部件有不同的驅動程序,因而導致不同的用電方式。在主機軟件控制下的動力電源是在系統需要驅動鎖舌時才進入用電設備。不需要驅動鎖舌時,鎖舌驅動部件幾乎無功耗。
4 結束語
根據門禁在日常生活中的實際使用情況,給智能門禁建立切合實際的用電機制是研究智能門禁不可回避的現實問題。本文從實用出發,建立"電源一主機"一體化工作機制,解決了如下兩個問題:(I)智能門禁系統用電的全方位軟件控制;(2)實質性高效節能。
"電源一主機"一體化工作機制進一步提高智能門禁的智能程度,有助于系統延長壽命,并為在額定壽命中實現0故障的理想目標奠定了堅實的基礎。本模已在所述系統中應用,取得了較好的效果。 "電源一主機"一體化工作模式也可以借鑒于其他需要主機自控電源的系統,需要分時分區供電的系統。




