【導讀】特種集成開關電源與傳統的開關電源相比,具有電路新穎、功能奇特、性能先進、應用領域較為廣泛等特點。特種集成開關電源主要包括以下四種類型:復合型開關電源、恒壓/恒流型開關電源、截流輸出型開關電源恒功率輸出型開關電源。它們均采用TOPSwitch或TOPSwitch-Ⅱ系列單片開關電源集成電路,再配上相應的外圍電路(含控制環路)設計而成,具有不同的輸出特性和應用領域,能滿足不同用戶的需要。
復合型開關電源的電路設計
復合型開關電源的設計方案
眾所周知,線性集成穩壓器的輸出穩定度很高,紋波電壓很小,但電源效率低,需使用笨重的工頻變壓器。而單片開關電源的效率很高,并且能省去工頻變壓器,但電壓穩定度較低,紋波電壓較高。若將二者巧妙地結合起來,把單片開關電源當作前級穩壓器,再由線性集成穩壓器進行二次穩壓,即可揚長避短,實現優勢互補,構成理想的高效、精密穩壓電源。所配線性集成穩壓器有以下三種方案:
(1)配7805系列三端固定式集成穩壓器,其電路簡單,成本低廉;
(2)配LM317型三端可調式集成穩壓器,使輸出
電壓連續可調,并能進一步提高穩壓性能;
(3)配LM2937(固定輸出)、LM2991(可調輸出)等型號的低壓差穩壓器,可使復合型開關電源的效率得到進一步提高。
采用兩級穩壓的復合型開關電源,其電壓調整率和負載調整率均可達到±0.1%。
根據需要,還可為復合型開關電源增加欠壓保護、過壓保護、交流掉電保護、軟起動等自動保護功能。
復合型開關電源的設計示例
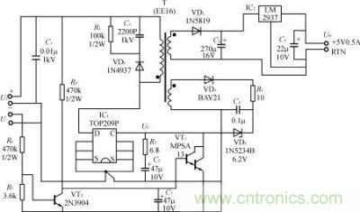
具有掉電保護功能的復合型開關電源的電路如圖1所示。該電路利用一片TOP209型單片開關電源作前級穩壓,再用LM2937型三端低壓差穩壓器作后級穩壓。LM2937在額定負載下的輸入-輸出壓差(UI-UO)≤0.6V,僅為LM7805的1/6~1/3,能顯著降低穩壓器的功耗,提高電源效率。LM2937的輸出電壓為5V,最大輸出電流是0.5A。交流掉電保護電路由VT1、VT2、C7、R4~R6組成。其中,R5、R6和VT2用來檢測交流電壓,所設定的閾值電壓須低于85V,現取70V。一旦UI<70V,VT2立即截止,直流電壓就通過R4給C7充電。當C7兩端電壓高于達林頓管VT1的發射結總壓降時,VT1就導通,使TOP209的控制端電壓變成低電平。與此同時C5放電,將電源關斷。正常情況下,UI>70V,因VT2導通,C7兩端電壓始終為0V,故該電路不起作用。不難看出,掉電后的供電時間與時間常數τ=R4•C7成正比。改變τ值即可設定供電時間。

圖1:一種具有掉電保護功能的復合型開關電源

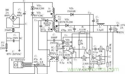
圖2:15V、2A精密恒壓/恒流型開關電源的電路
這種開關電源適合作為節能型計算機(亦稱“綠色”PC機)的輔助電源。當交流掉電后,由輔助電源繼續供電一段時間,使微機能將數據存儲下來;當掉電時間超過設定時間時,就自動切斷輔助電源。
精密恒壓/恒流型開關電源的電路設計
精密恒壓/恒流型開關電源的設計方案
精密恒壓/恒流型單片開關電源是采用單片開關電源,配上低功耗雙運放和可調式精密并聯穩壓器,組成電壓控制環和電流控制環的。與晶體管構成的控制環相比(典型電路見參考文獻2),它具有恒壓與恒流準確度高、外圍電路簡單、電流檢測電阻的阻值很小、功耗低、能提高電源效率等優點,其電源效率可達80%。此類電源適宜作為筆記本電腦、攝錄像機的電池快速充電器。
精密恒壓/恒流型開關電源的設計示例
15V、2A精密恒壓/恒流輸出式開關電源的電路如圖2所示。電路中共使用了4片集成電路:TOP214Y型單片開關電源(IC1),PC816A型線性光耦合器(IC2),可調式精密并聯穩壓器TL431C(IC3),低功耗雙運放LM358(IC4,內部包括IC4a和IC4b兩個運放)。該電路具有以下特點:
(1)利用IC4b、IC3、VD5和取樣電阻R3、R4構成電壓控制環;由IC4a、VD6和過流檢測電阻R6組成電流控制環;
(2)電壓控制環與電流控制環按照“邏輯或門”的原理工作,即在任一時刻,輸出為高電平的環路起控制作用;
(3)增加了次級偏壓繞組NSB給控制環路供電,次級偏壓USB能自動跟隨直流輸入電壓UI的變化,使電源輸出電壓UO大幅度降低時仍具有恒流特性,僅當UO≤0.8V時才進入自動重起動狀態;

圖3:精密恒壓/恒流源的輸出特性

圖4:12V截流型開關電源的電路

圖5:截流型開關電源的輸出特性

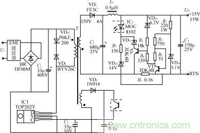
圖6:15W恒功率型開關電源的電路

圖7:恒功率型開關電源的輸出特性
(4)使用一片TOP214Y型單片開關電源,使額定輸出功率達到30W;
(5)采用由運放構成的電流控制環時,能將電流檢測電阻R6的阻值減小到0.1Ω,功耗降至0.4W,使電源效率得到提高;
(6)將反饋電壓UFB的最大值提升到46V,這里選用PC816A型光耦合器,其U(BR)CEO=70V>40V。
正常情況下電壓控制環起作用,開關電源工作在恒壓區。當IO接近于2A時進入恒流區,此時電流控制環起作用。IC4a的同相輸入端接電流檢測信號UR6,反相輸入端接分壓器電壓UFY。分壓器是由R5、R8和TL431C構成的。IC4a在將UR6與UFY進行比較之后,輸出誤差信號Ur2,再通過VD5和R1變成電流信號,流入光耦中的LED,進而控制TOP214Y的占空比,使電源的輸出電流IOH在恒流區內維持恒定。顯然,VD5和VD6就相當于一個“或門”。若電流控制環輸出為高電平,電壓控制環輸出低電平,則電源工作在恒流輸出狀態;反之,就工作在恒壓輸出狀態。
精密恒壓/恒流源的輸出特性如圖3所示。圖中的實線和虛線分別對應于U=Umin=85VAC、U=Umax=265VAC兩種情況。
截流型開關電源的電路設計
截流型開關電源的設計方案
截流型開關電源的特點是一旦發生過載,輸出電流IO能隨著輸出電壓UO的降低而迅速減小,即UO↓→IO↓,可對電機等負載起到保護作用。利用晶體管構成的正反饋式截流控制環,可實現上述功能,過載時將IO衰減到安全區域內。
截流型開關電源的設計示例
12V截流型開關電源的電路如圖4所示。該電路采用一片TOP202Y型單片開關電源。截流控制環由晶體管VT1、VT2、R1~R4、IC2構成,其電路簡單,成本低廉。要求VT1和VT2的參數應具有良好的一致性,能構成鏡像電流源。截流型開關電源的輸出特性如圖5所示。由圖可見,UO?IO特性曲線可劃分成3個工作區:恒壓區、截流區、自動重起動區。令輸出極限電流為ILM,下面對其輸出特性進行分析。
1)當IO<ILM時,VT2截止,UO處于恒壓區,即UO=12V基本不變。此時VT1工作在飽和區,VT2呈截止狀態,截流控制環不起作用,開關電源工作在穩壓區。電路中,R1為電流檢測電阻。VT1的接法比較特殊,因R2阻值很小,可視為集電極與基極短路,故VT1始終工作在飽和區,只是飽和深度及飽和壓降US值可在一定范圍內變化。此時IO較小,R1上的壓降UR1較低,使VT2的發射結壓降UBE2=UR1+US<0.65V,VT2呈截止狀態,相當于集電極開路,它對光耦反饋電路無分流作用。
2)當IO≈ILM時,截流控制環開始工作,并在正反饋過程中使IO隨著UO的降低而迅速減小。此時UR1≈0.3V,US≈0.57V,由于VT2的發射結壓降UBE2=UR1+US>0.7V,使VT2立即導通,而VDZ2因UO的降低而退出穩壓區變成截止狀態。于是,光耦LED上的電流就通過VT2分流。由于VT2的導通電阻很小,因此IF迅速增大,令TOP202Y的IC↑,占空比D↓,IO↓,開關電源進入截流區。進一步分析可知,R3上的電流是與UO成正比的,隨著UO的繼續降低,IR3↓→US↑→UBE2↑→IF↑→IC↑→D↓→IO↓,這就形成了電流正反饋,其效果是讓IO進一步減小,對負載起到截流保護作用。
3)當UO≤1.5V時,由于VT2達到飽和狀態,截流控制作用失效,改由LED的正向壓降 UF=1.2V進行限流。在負載短路時,短路電流ISS≈2.2A。
恒功率型開關電源的電路設計
恒功率型開關電源的設計思想
恒功率型單片開關電源的特點是,當輸出電壓UO降低時,利用恒功率控制電路迫使輸出電流IO增大,使二者乘積IO•UO不變,輸出功率PO保持恒定。這種開關電源可作為高效、快速、安全的電池充電器,對筆記本電腦中的電池進行充電。恒功率輸出特性近似為一條雙曲線。
恒功率型開關電源的設計示例
由TOP202Y構成的15V、15W恒功率型開關電源,電路如圖6所示。當輸出電壓從15V(即100%•UO)降至7.5V(即50%•UO)時,恒功率準確度可達±10%。恒功率控制電路由VT1、VT2、VDZ3~VDZ5、R1~R7構成。VT1工作在飽和區。VT1和VT2應選參數一致性很好的3DK4B型開關管。R1為電流檢測電阻,VT2用來監視R1上的壓降。該電路具有溫度補償特性,能對VT1、VT2的偏壓以及輸出電壓進行溫度補償。恒功率控制電路由5部分組成:
(1)恒流源電路(VDZ4、R7、R3),給偏壓電路提供恒定的集電極電流IC1;
(2)帶溫度補償的偏壓電路(VT1、R2),其作用是給VT2提供偏置電壓UB1,它的發射結壓降UBE1與UBE2相等且具有相同的溫度系數;
(3)電流檢測電阻(R1);
(4)電壓補償電路(VDZ2、R6、R4),可對VT2的發射結電壓UBE2進行補償;
(5)電壓調節電路(IC2、VDZ2、R5),利用帶穩壓管的光耦反饋電路使UO在恒壓區內保持恒定。
當IO較小時VT2截止,而VDZ2處于穩壓區,開關電源工作在恒壓輸出方式下,UO=15V,此時恒功率控制電路不工作。設VT2的基極偏壓為UB2,僅當UB2+UR1=UBE2時,VT2才開始導通,而VDZ2立即截止,電路就從恒壓控制迅速轉入恒功率控制,并按下述正反饋過程UO↓→IO↑→UR1↑→IF↓→IC↓→D↑→IO↑,使PO保持不變。
恒功率型開關電源的輸出特性如圖7所示。從圖中可見,當 UO=15V時IO=1.02A,PO1=15V×1.02A=15.3W;UO=7.5V時IO=2.07A,PO2=15.5W。顯然,PO1≈PO2,這就是恒功率輸出的特點。


