【導讀】電子電路通常都工作在正穩壓輸出電壓下,而這些電壓一般都是由降壓穩壓器來提供的。如果同時還需要負輸出電壓,那么在降壓—升壓拓撲中就可以配置相同的降壓控制器。本文主要講解降壓控制器在降壓—升壓電源設計中的應用。
負輸出電壓降壓—升壓有時稱之為負反向,其工作占空比為 50%,可提供相當于輸入電壓但極性相反的輸出電壓。其可以隨著輸入電壓的波動調節占空比,以“降壓”或“升壓”輸出電壓來維持穩壓。
圖1顯示了一款精簡型降壓—升壓電路,以及電感上出現的開關電壓。這樣一來該電路與標準降壓轉換器的相似性就會頓時明朗起來。實際上,除了輸出電壓和接地相反以外,它和降壓轉換器完全一樣。這種布局也可用于同步降壓轉換器。這就是與降壓或同步降壓轉換器端相類似的地方,因為該電路的運行與降壓轉換器不同。
FET開關時出現在電感上的電壓不同于降壓轉換器的電壓。正如在降壓轉換器中一樣,平衡伏特-微秒 (V-μs) 乘積以防止電感飽和是非常必要的。當 FET 為開啟時(如圖 1 所示的 ton 間隔),全部輸入電壓被施加至電感。這種電感“點”側上的正電壓會引起電流斜坡上升,這就帶來電感的開啟時間 V-μs 乘積。FET 關閉 (toff) 期間,電感的電壓極性必須倒轉以維持電流,從而拉動點側為負極。電感電流斜坡下降,并流經負載和輸出電容,再經二極管返回。電感關閉時V-μs 乘積必須等于開啟時 V-μs 乘積。由于 Vin 和 Vout 不變,因此很容易便可得出占空比 (D) 的表達式:D=Vout/(Vout " Vin)。這種控制電路通過計算出正確的占空比來維持輸出電壓穩壓。上述表達式和圖 1 所示波形均假設運行在連續導電模式下。

圖1 降壓—升壓電感要求平衡其伏特-微秒乘積
降壓—升壓電感必須工作在比輸出負載電流更高的電流下。其被定義為 IL = I/(1-D),或只是輸入電流與輸出電流相加。對于和輸入電壓大小相等的負輸出電壓(D = 0.5)而言,平均電感電流為輸出的 2 倍。
有趣的是,連接輸入電容返回端的方法有兩種,其會影響輸出電容的 rms 電流。典型的電容布局是在 +Vin 和 Gnd 之間,與之相反,輸入電容可以連接在 +Vin和 "V之間。利用這種輸入電容配置可降低輸出電容的rms電流。然而,由于輸入電容連接至 "Vout,因此 "Vout 上便形成了一個電容性分壓器。這就在控制器開始起作用以前,在開啟時間的輸出上形成一個正峰值。為了最小化這種影響,最佳的方法通常是使用一個比輸出電容要小得多的輸入電容,請參見圖 2 所示的電路。輸入電容的電流在提供 dc 輸出電流和吸收平均輸入電流之間相互交替。rms 電流電平在最高輸入電流的低輸入電壓時最差。因此,選擇電容器時要多加注意,不要讓其 ESR 過高。陶瓷或聚合物電容器通常是這種拓撲較為合適的選擇。

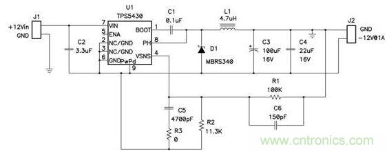
圖2 降壓控制器在降壓—升壓中的雙重作用
必須要選擇一個能夠以最小輸入電壓減去二極管壓降上電的控制器,而且在運行期間還必須能夠承受得住 Vin 加 Vout 的電壓。FET 和二極管還必須具有適用于這一電壓范圍的額定值。通過連接輸出接地的反饋電阻器可實現對輸出電壓的調節,這是由于控制器以負輸出電壓為參考電壓。只需精心選取少量組件的值,并稍稍改動電路,降壓控制器便可在負輸出降壓—升壓拓撲中起到雙重作用。
下次的“電源設計小貼士6”中,我們將討論如何正確測量電源紋波。
相關閱讀:【電源設計小貼士1】:如何為電源選擇正確的工作頻率?
http://aolaiaolisita.com/power-art/80020047
【電源設計小貼士2】:如何駕馭噪聲電源?
http://aolaiaolisita.com/power-art/80020056
【電源設計小貼士3】:阻尼輸入濾波器
http://aolaiaolisita.com/power-art/80020066
【電源設計小貼士4】:阻尼輸入濾波器系列2
http://aolaiaolisita.com/power-art/80020076
【電源設計小貼士6】:如何精確測量電源紋波
http://aolaiaolisita.com/power-art/80020101




