【導讀】Linear已推出的第一款運用精確電流源架構的線性穩壓器LT3080 ,可實現通過并聯任何數量的LT3080 以產生大電流、表面貼裝電源,而LT3083具備與LT3080類似的高性能規格,輸出電流變為3A。適用范圍不僅限于基本的線性穩壓器。能非常容易地并聯,以提高輸出電流并分散熱量。
30 多年以來,基本的3端子穩壓器一直是設計師工具箱中的基本構件,而且其基本架構沒有任何重大改變。運用一個固定電壓基準,電阻分壓器將輸出電壓提高到所希望的值。這類穩壓器是非常容易使用的器件,因此也非常流行,但是這種簡單架構有一些固有的缺點。
使用傳統線性穩壓器的缺點之一是,最低輸出電壓受到穩壓器基準電壓的限制。另一個缺點是,不容易通過并聯器件來提高可用輸出電流或分散功耗。為了在多個穩壓器之間分配負載,或者必須增加大的鎮流電阻器,這會導致負載調節誤差,又或者用由輸入檢測電阻器和運算放大器環路組成的復雜電路來平衡負載,這必然破壞了本來想運用看似簡單的線性穩壓器實現簡單性的承諾。
不過,如果去掉電壓基準,用一個精確的電流源取而代之,結果會怎么樣呢?這樣產生的電路令人難以置信地簡單,如圖1所示的方框圖。一個精確的電流源連接到放大器的非負輸入,輸出驅動一個大的 NPN 傳遞組件,然后再連接至放大器的負輸入,以提供單位增益。給年資久遠的線性穩壓器器件引入這一小小的改變之后,會在通用性和性能方面產生巨大的好處。

圖1:LT3083 方框圖
現在,在這種新架構中,若要并聯穩壓器,將每個 SET 引腳連接到一起即可,這為所有誤差放大器提供了一個共用的基準點,從而僅用毫歐姆量級的鎮流電阻器就能平衡任何器件至器件的失調偏差。突然之間,無論需要多少器件,都可以非常容易地在器件之間分散功耗,類似地,輸出電流也可以按需擴大。這種架構的美妙之處在于僅用一個電阻器就能為所有穩壓器提供基準點,無論使用了一個、10 個還是 100 個穩壓器。此外,該架構允許零電阻等于零輸出,從而不再有固定基準電壓以限制可用輸出電壓范圍的低端。
LT3083新架構的優勢
LT3080 1.1A線性穩壓器是第一款運用精確電流源架構的線性穩壓器,使它可通過并聯任何數量的 LT3080 以產生大電流、表面貼裝電源成為可能。LT3083 與 LT3080 相似,具備類似的高性能規格,但是輸出電流能力提高為3A。這種新架構具備大量性能優勢。
[page]
固定的頻率響應和負載調節
運用傳統線性穩壓器,當通過電阻分壓器改變輸出電壓時,增益和帶寬會隨之改變。將穩壓器的反饋引腳旁路會影響環路響應。負載調節幅度不是一個固定值,不過當電阻分壓器累積任何電壓偏差時,負載調節幅度在輸出中所占百分比是固定的。此外,該電阻分壓器也會導致累積基準電壓噪聲。
運用電流源和單位增益緩沖器,則可消除這些缺點。既然誤差放大器始終處于單位增益狀態,那么頻率響應就不會作為輸出電壓的函數而改變,或者也不會隨著跨基準點兩端實施旁路而改變。負載調節幅度現在是一個固定值,而不管輸出電壓大小。既然旁路不會影響環路響應,那么兩個噪聲源就都消除了:運用單個電容器就可以抑制基準電流噪聲和電阻器散射噪聲。這樣在輸出端就只剩下誤差放大器噪聲了,而且無論輸出電壓大小,這個噪聲都保持在固定值上。
LT3083頂尖的DC特性
LT3083 的DC特性與原來的 LT3080 是相同的。LT3083 將NPN傳遞器件的集電極分離出來,以最大限度地降低功耗。就誤差放大器而言,負載調節幅度一般低于1mV,在50uA 基準電流時接近不可計量。就基準電流而言,電壓調節不到 0.0002%/V,就誤差放大器失調而言,電壓調節的典型值為 2µV/V。基準電流的溫度特性非常出色,在整個工作節溫范圍內一般保持在 0.2% 以內,如圖2所示。

圖2:基準電流溫度特性
LT3083 還提供了凌力爾特器件眾所周知的各種保護功能:具有安全工作區保護的電流限制功能可避免器件在短路情況下受損;熱限制功能則可在功率耗散過大的情況下使器件處于安全狀態。
LT3083頂尖的AC特性
不要認為,在努力實現高DC性能的過程中要犧牲LTC3083的AC特性。LTC3083的瞬態響應非常出色,輸出電容低至10uF。可使用小型陶瓷電容器并且無需增加ESR。跨基準電阻器使用一個旁路電容器,可以提供慢啟動功能;輸出電壓跟隨RC時間常數,而該常數由SET電阻器和旁路電容器設定。將器件并聯還可提供噪聲性能方面的優勢。將多個LT3083穩壓器并聯,可降低輸出噪聲,這與將n個運算放大器并聯就能以 √n 為系數降低噪聲是一樣的。
LT3083的應用范圍
LT3083 異常簡單的架構與高性能參數使其成為一款功能強大的構件,其適用范圍并不僅限于基本的線性穩壓器。該器件能非常容易地并聯,以提高輸出電流并分散熱量。主動驅動 SET引腳是完全可接受的;低失調和大的輸出電流允許在大功率級實現高度準確的基準電源。通過用一個DAC驅動SET引腳,可以實現數字可編程電源。很容易就能實現準確的電流源。用戶的創造力有多強,該器件的用途就有多廣泛。
[page]
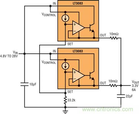
將穩壓器并聯以提高電流并分散熱量
圖 3 顯示了怎樣將多個LT3083并聯,以提高輸出電流并分散熱量。請注意,在穩壓器之間平衡負載所需的鎮流器是最小的。僅通過增加更多LT3083,就有可能產生低噪聲和準確的大電流表面貼裝電源。功耗在并聯的穩壓器之間均勻分布,不過熱量管理仍然是必要的。由于跨穩壓器的壓降低至0.5V,所以一個3A負載相當于1.5W功耗,從而提高了表面貼裝設計的熱性能。

圖3:將多個穩壓器并聯以實現更大的電流并分散熱量
大電流基準緩沖器建立一個大電流基準緩沖器所需工作非常少,如圖4所示。在這個電路中,連接 LT1019-5的輸出,以吸收穩壓器50uA的基準電流。該基準在整個溫度范圍內提供0.2%的準確度,或10mV。由于LT3083的最大失調電壓為 4mV,所以輸出準確度保持在0.3%以內。LT3083 基準電流的準確度不影響輸出容限,而且不存在導致潛在容限偏差的電阻器。

圖4:大電流基準緩沖器
以數字方式設定的輸出
要以數字方式設定輸出電壓僅需要增加一個 DAC 以驅動 SET 引腳。圖 4 突出顯示了 DAC 怎樣在從零到超過 16V 的范圍內于 1.5LSB 以內設定 LT3083 輸出。在這個電路中, LTC2641-12 運用 4.096V 基準,通過 LT1991 (增益配置為 4 倍) 驅動 LT3083 的 SET 引腳。
這仍然是由于 LT3083 嚴格的規格,才允許如此卓越的性能。請記住,當以最低輸出電壓工作時,必須滿足最小負載電流要求。當以很低的輸入電壓工作時,需要不到 500uA 的負載,這比傳統線性穩壓器所需的 5mA 至 10mA 負載低多了。
[page]
LT3083易用的兩端子電流源
在某些應用中,電流源可能非常難以實現。有些必須以地為基準,另一些必須以正軌為基準,而最難的設計則需要浮動的兩端子器件。LT3083 非常容易配置為兩端子電流源,只需通過調節外部電阻器的比率并增加補償就可以,如圖 5 所示。該電流源可以以地為基準、以一個正軌為基準或完全浮動而無需擔心任何問題。

圖5:數字可編程電源

圖 6:兩端子電流源

圖 6:兩端子電流源
雖然LT3083架構看似簡單,但它卻是一款高性能且高度通用的突破性構件器件,整合了LT3080巨大的架構改進以及卓越的AC和DC特性,并增加了電流,輕松解決了傳統型三端或低壓差穩壓器無法對付的問題。該器件可用于工作電壓低至0V的電源、通過并聯以提供較大的輸出電流和分散熱量、或進行動態驅動。大電流線性電源如今可用于表面貼裝型電路板,而不會降低性能。
相關閱讀:
支持任意輸出電容、效率高達95%的DC-DC穩壓器
http://aolaiaolisita.com/power-art/80020271
“三優”開關型穩壓器完美替代線性穩壓器實例分析
http://aolaiaolisita.com/cp-art/80018382
新穎的Buck-Boost型正弦交流穩壓器
http://aolaiaolisita.com/power-art/80015679




