【導讀】我們都知道,在光線較弱的情況下需要驅動閃光燈來進行拍攝。而驅動閃光需要的所有能量都被存儲在一個稱之為“閃光燈電容器”的大電容器中,因此,本次的電源設計技巧將圍繞閃光燈電容充電器展開。
電源設計技巧十例之一:為電源選擇最佳工作頻率
http://aolaiaolisita.com/power-art/80021199
電源設計技巧十例之二:如何解決電源噪聲
http://aolaiaolisita.com/power-art/80021200
電源設計技巧十例之三:多相升壓轉換器改裝
http://aolaiaolisita.com/power-art/80021202
電源設計技巧十例之四:DPPM電池充電器
http://aolaiaolisita.com/power-art/80021203
電源設計技巧十例之五:電池電量監測計提供精確電量值
http://aolaiaolisita.com/power-art/80021206
在光線較弱的條件下,膠卷或數碼攝影的高端設備需要氙氣閃光燈管來進行拍攝。氙氣閃光燈管可提供瞬間的高強度光源,在對較遠處、高速移動或弱光條件下的物體進行拍攝時,這是最基本的要求。這種由氙氣放電管產生的光譜與太陽的光譜非常接近,從而提供了非常精確的色彩再現。
一旦施加了觸發信號,氙氣閃光燈便要求其電極上的高壓(通常,該電壓大約為 300V)來進行閃光。閃光需要的所有能量都被存儲在一個稱之為“閃光燈電容器”的大電容器中。一旦閃光燈被觸發,所有這些存儲在閃光燈電容器中的能量便通過閃光燈管被釋放出來,以產生光源。這些在閃光燈電容器中存儲的能量由一種專門的升壓轉換器提供,其將閃光燈電容器從一個非常低的電池輸入電壓充電至高達 300V 的電壓。在過去,這種轉換器由較大體積的分立組件組成,很難被整合到諸如相機等一些小型設備中。
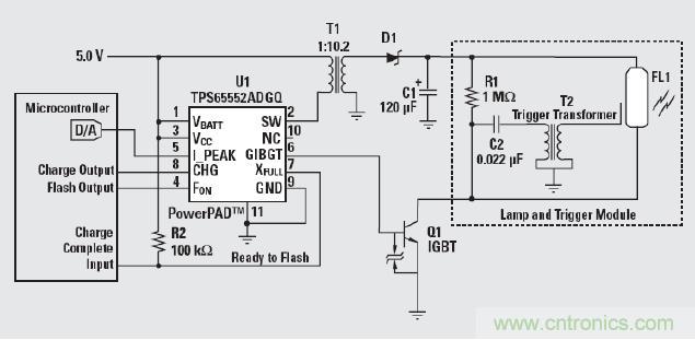
TI 推出的 TPS65552A 極大地簡化設計并縮小了相機閃光燈充電器電路的尺寸。圖 1就顯示了一款基于這種器件的閃光燈電容器充電器。TPS65552A 提供了所有必需的充電控制、輸出反饋、充電完成狀態、絕緣柵雙極晶體管 (IGBT) 驅動器,以及實施一個小型、高效閃光燈充電器所必需的一些電路保護。

圖1:TPS65552A 相機閃光燈電容充電器

圖2:具有電源管理和閃光管理功能的完整的相機閃光燈模塊
TPS65552A 具有一個集成的高電流緩沖器來驅動觸發電路中使用的 IGBT 柵極。在閃光期間,IGBT 柵極可以被驅動開啟和關閉,以支持諸如防紅眼等閃光模式, 或者通過鏡頭 (E-TTL) 對 IGBT 柵極進行評估。

表1:圖2中電路的典型部件清單
相關閱讀:
電腦電源接口9種顏色的意義,你知道幾種?
http://aolaiaolisita.com/power-art/80018509
基于SPWM技術的陀螺電源設計
http://aolaiaolisita.com/power-art/80019761
如何解決電源設計中IC驅動電流不足的問題
http://aolaiaolisita.com/cp-art/80020003
開關電源設計中的元器件如何選型?
http://aolaiaolisita.com/power-art/80019606




