【導讀】推挽逆變電路以其結構簡單、變壓器磁芯利用率高等優點得到了廣泛應用,尤其是在低壓大電流輸入的中小功率場合。本文將介紹一種基于推挽逆變的車載開關電源電路設計方案,實驗結果表明該方案達到了預期的效果。
隨著現代汽車用電設備種類的增多,功率等級的增加,所需要電源的型式越來越多,包括交流電源和直流電源。這些電源均需要采用開關變換器將蓄電池提供的+12VDC或+24VDC的直流電壓經過DC-DC變換器提升為+220VDC或+240VDC,后級再經過DC-AC變換器轉換為工頻交流電源或變頻調壓電源。對于前級DC-DC變換器,又包括高頻DC-AC逆變部分、高頻變壓器和AC-DC整流部分,不同的組合適應不同的輸出功率等級,變換性能也有所不同。推挽逆變電路以其結構簡單、變壓器磁芯利用率高等優點得到了廣泛應用,尤其是在低壓大電流輸入的中小功率場合;同時全橋整流電路也具有電壓利用率高、支持輸出功率較高等特點,因此本文采用推挽逆變-高頻變壓器-全橋整流方案,設計了24VDC輸入-220VDC輸出、額定輸出功率600W的DC-DC變換器,并采用AP法設計相應的推挽變壓器。
推挽逆變的工作原理
圖1給出了推挽逆變-高頻變壓-全橋整流DC-DC變換器的基本電路拓撲。通過控制兩個開關管S1和S2以相同的開關頻率交替導通,且每個開關管的占空比d均小于50%,留出一定死區時間以避免S1和S2同時導通。由前級推挽逆變將輸入直流低電壓逆變為交流高頻低電壓,送至高頻變壓器原邊,并通過變壓器耦合,在副邊得到交流高頻高電壓,再經過由反向快速恢復二極管FRD構成的全橋整流、濾波后得到所期望的直流高電壓。由于開關管可承受的反壓最小為兩倍的輸入電壓,即2UI,而電流則是額定電流,所以,推挽電路一般用在輸入電壓較低的中小功率場合。

圖1:推挽逆變-高頻變壓器-全橋整流電路圖
當S1開通時,其漏源電壓uDS1只是一個開關管的導通壓降,在理想情況下可假定uDS1=0,而此時由于在繞組中會產生一個感應電壓,并且根據變壓器初級繞組的同名端關系,該感應電壓也會疊加到關斷的S2上,從而使S2在關斷時承受的電壓是輸入電壓與感應電壓之和約為2UI.在實際中,變壓器的漏感會產生很大的尖峰電壓加在S2兩端,從而引起大的關斷損耗,變換器的效率因受變壓器漏感的限制,不是很高。在S1和S2的漏極之間接上RC緩沖電路,也稱為吸收電路,用來抑制尖峰電壓的產生。并且為了給能量回饋提供反饋回路,在S1和S2兩端都反并聯上續流二極管FWD。
[page]
開關變壓器的設計:AP法設計開關變壓器
采用面積乘積(AP)法進行設計。對于推挽逆變工作開關電源,原邊供電電壓UI=24V,副邊為全橋整流電路,期望輸出電壓UO=220V,輸出電流IO=3A,開關頻率fs=25kHz,初定變壓器效率η=0.9,工作磁通密度Bw=0.3T。
(1)計算總視在功率PT。設反向快速恢復二極管FRD的壓降:VDF=0.6*2=1.2V

推挽逆變的問題分析
1、能量回饋
主電路導通期間,原邊電流隨時間而增加,導通時間由驅動電路決定。

圖2:推挽逆變能量回饋等效電路
圖2(a)為S1導通、S2關斷時的等效電路,圖中箭頭為電流流向,從電源UI正極流出,經過S1流入電源UI負極,即地,此時FWD1不導通;當S1關斷時,S2未導通之前,由于原邊能量的儲存和漏電感的原因,S1的端電壓將升高,并通過變壓器耦合使得S2的端電壓下降,此時與S2并聯的能量恢復二極管FWD2還未導通,電路中并沒有電流流過,直到在變壓器原邊繞組上產生上正下負的感生電壓。如圖2(b);FWD2導通,把反激能量反饋到電源中去,如圖2(c),箭頭指向為能量回饋的方向。
[page]
2、各點波形分析
當某一PWN信號的下降沿來臨時,其控制的開關元件關斷,由于原邊能量的儲存和漏電感的原因,漏極產生沖擊電壓,大于2UI,因為加入了RC緩沖電路,使其最終穩定在2UI附近。

當S1的PWN信號下降沿來臨,S1關斷,漏極產生較高的沖擊電壓,并使得與S2并聯的反饋能量二極管FWD2導通,形成能量回饋回路,此時S2漏極產生較高的沖擊電流,見圖4。

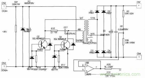
圖4:推挽DC-DC變換器主電路圖
[page]
實驗與分析
1、原理設計
圖4為簡化后的主電路。輸入24V直流電壓,經過大電容濾波后,接到推挽變壓器原邊的中間抽頭。變壓器原邊另外兩個抽頭分別接兩個全控型開關器件IGBT,并在此之間加入RC吸收電路,構成推挽逆變電路。推挽變壓器輸出端經全橋整流,大電容濾波得到220V直流電壓。并通過分壓支路得到反饋電壓信號UOUT。

以CA3524芯片為核心,構成控制電路。通過調節6、7管腳間的電阻和電容值來調節全控型開關器件的開關頻率。12、13管腳輸出PWM脈沖信號,并通過驅動電路,分別交替控制兩個全控型開關器件。電壓反饋信號輸入芯片的1管腳,通過調節電位器P2給2管腳輸入電壓反饋信號的參考電壓,并與9管腳COM端連同CA3524內部運放一起構成PI調節器,調節PWM脈沖占空比,以達到穩定輸出電壓220V的目的。
2、結果與分析
實驗結果表面,輸出電壓穩定在220V,紋波電壓較小。最大輸出功率能達到近600W,系統效率基本穩定在80%,達到預期效果。其中,由于IGBT效率損耗較大導致系統效率偏低,考慮如果采用損耗較小的MOSFET,系統效率會至少上升10%~15%.
注意事項:
(1)變壓器初級繞組在正、反兩個方向激勵時,由于相應的伏秒積不相等,會使磁芯的工作磁化曲線偏離原點,這一偏磁現象與開關管的選擇有關,原因是開關管反向恢復時間的不同>可導致伏秒積的不同。
(2)實驗中,隨著輸入電壓的微幅增高,系統損耗隨之增大,主要原因是變壓器磁芯產生較大的渦流損耗,系統效率有所下降。減小渦流損耗的措施主要有:減小感應電勢,如采用鐵粉芯材料;增加鐵心的電阻率,如采用鐵氧體材料;加長渦流所經的路徑,如采用硅鋼片或非晶帶。
結論
推挽電路特別適用于低壓大電流輸入的中小功率場合,并利用AP法設計了一種高頻推挽變壓器。實驗結果表明推挽逆變-高頻變壓-全橋整流的方案達到了預期的效果,使輸出電壓穩定在220V并具有一定的輸出硬度,效率達到80%,為現代汽車電源的發展提供了一定的發展空間。
相關閱讀:
設計實例:電源高頻變壓器設計步驟詳解
http://aolaiaolisita.com/power-art/80021581
工程師分享:用PPTC對交流變壓器保護該注意些什么?
http://aolaiaolisita.com/cp-art/80021697
變壓器干燥處理常用方法及注意事項解析
http://aolaiaolisita.com/gptech-art/80021148



