【導讀】電源系統的主要木筆是維持高水平的持續供電能力,螺線管和繼電器是所有接電設備中不可缺少的部分,本文詳細介紹了有關螺線管線圈在開關設備中的驅動方法,一定不會讓你失望!
過電流保護器件(例如:斷路器等),用于保護導體不受過電流的損害。設計這些保護器件的目的是,讓電路中的電流保持在一個安全水平,以防止電路導體器過熱。電流接觸器主要用于連接或者斷開導體接觸電流。它們用于一些頻繁或者長期不變的導通-斷開連接。
為 了保護電路免受強電流的損害,保護性器件必須知道故障狀態何時出現,并能自動將電氣設備同電源斷開。過電流保護器件必須能夠區分過電流與短路的區別,并以 正確的方式做出反應。可以允許一定時間的小過電流,但是,隨著電流量的增加,保護器件必須能夠更加迅速地做出響應,例如:迅即阻止短路。
螺線管線圈特性
機電螺線管由一個圍繞可移動鋼或鐵芯(稱作“電樞”)的電磁感應線圈繞組組成。該線圈的形狀可讓電樞移入或移出其中心,從而改變線圈的電感,最終形成電磁(請參見圖1)。電樞用于向一些機械裝置提供機械力。

圖1:螺線管工作原理
[page]
把線路繞成一個線圈 (例如:螺線管中的線圈)以后,磁場便變得非常集中。通過電信號,電磁可用于控制機械閥門。螺線管一通電,電流便增加,從而使磁場不斷擴展,直到其強至能 夠移動電樞為止。電樞移動會增加磁場的集中度,因為電樞自有磁質量移至更遠,進入該磁場。記住,磁場變化的方向與讓其形成的電流的方向相同,從而在繞組中 引起反向電壓。由于電樞運動時磁場迅速擴展,它會使通過螺線管繞組的電流短暫下降。在電樞運動后,電流繼續沿其正常路徑上升至最大水平。結果如圖2中電流 波形所示。注意觀察電流波形上升過程中的明顯下探點。
螺線管線圈驅動:電壓還是電流驅動?
所前所述,螺線管的電樞用于為機械裝置提供機械力。施加給電樞的力與電樞位置變化時線圈的電感變化成比例關系。另外,它還與流經線圈的電流成比例關系(根據法拉第的電感定律)。方程式1計算螺線管電磁對某個通過電荷所施加的力:
力=Q ×V×(磁常量× N × I),(1)
其中,Q為通過點電荷的電荷;V為該點電荷的速度;磁常量為4π×10–7;N為螺線管線圈的匝數;I為通過螺線管的電流。這表明,螺線管的電磁力直接與電流有關。
傳 統上,電壓驅動用于驅動螺線管線圈;因此,線圈內持續消耗電力。這種功率消耗的一個不利影響是線圈發熱,之后擴散至整個繼電器。線圈溫度由環境溫度、 V×I線圈功耗帶來的自發熱、接觸系統引起的發熱、渦電流產生的磁化損耗以及其它熱源(例如:繼電器附近的一些組件)共同決定。由于線圈發熱,線圈電阻增 加。高溫電阻計算方法如方程式2所示:
其中,RCoil_20℃為電阻20℃值,而kR_T則為銅的熱系數,其等于0.0034每攝氏度。根據RCoil_20℃(一般可在螺線管線圈產品說明書中找到),可計算得到高溫下的極端線圈電阻。在電路設計期間,需注意進行極端條件下的相關計算,例如:工作拾取電壓的最高可能線圈溫度。

需要注意的另一點是,就特定線圈而言,在任何條件下拾取電流都保持不變。拾取電流取決于拾取電壓和線圈電阻(IPick-up= VPick-up/RCoil)。大多數繼電器均由銅線制成。根據方程式2,由于線圈溫度上升,線圈電阻增加。因此,熱線圈的拾取電壓應更高,以產生要求的拾取電流。例如,如果一個12VDC繼電器的拾取電壓為9.6VDC,并且20℃下線圈電阻為400Ω,則IPick-up= 24 mA。當線圈溫度上升至40℃時,線圈電阻增加至432Ω。因此,拾取電壓為10.36 VDC。(拾取電流保持不變。)換句話說,溫度增加20℃,拾取電壓上升0.76VDC。繼電器使用更高占空比時,由于線圈的溫度上升,每個連續周期的拾 取電壓可能會稍微上升。圖3表明,如果使用電壓驅動,則用戶可能不得不對線圈進行超裕度設計。

圖3:螺線管電壓驅動的超裕量設計
功耗優化
關閉一個繼電器或者閥門,要求使用大量的能量。激活螺線管致動器的瞬間電流(稱作“峰值電流”,Ipeak)會非常高。但是,一旦繼電器或者閥門關閉,將其維持在這種狀態下所要求的電流(稱作“保持電流”,IHold)則大大小于峰值電流。一般而言,保持電流均小于峰值電流:
IHold< IPeak。
使用電壓驅動時,螺線管線圈的電流持續,并且高于使用電流驅動的情況(圖4)。與電壓驅動不同,電流驅動無需為溫度或者螺線管差異引起的參數變化留出余量。這種設計要求使用單獨的峰值電流值(大小可能為數安培),并同時使用固態保持電流(可能僅為峰值電流值的1/20)。

傳統上,我們直接通過微控制器(MCU) 的通用輸入/輸出(GPIO)來驅動螺線管線圈(圖5a)。通過一個由MCU的GPIO控制的一個開關,激活線圈。人們開發出了一種新的驅動系統,其使用 波形的脈寬調制(PWM)(圖5b)。線圈經由一個受MCU的PWM控制的開關來激活,然后占空比決定通過線圈的平均電流。我們使用了德州儀器 DRV110,它是一種帶有集成電源調 節的節能型螺線管控制器(圖5c)。
這種基于DRV110的系統,設計它的目的是通過較好控制的波形來調節電流,以降低功耗。在初始上升以后,螺線管電流 保持在峰值上,以確保正常工作,之后降至某個更低的保持水平,目的是避免發熱問題和降低功耗。圖6的曲線圖比較了傳統驅動器和DRV110的工作情況。注 意,其它一些方法也可降低電壓,但卻需要一定的開銷才能保證在各種溫度下保持電流始終不變。

圖5:線圈驅動方法

圖6:傳統驅動器和DRV110工作原理比較

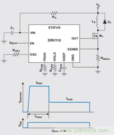
圖7:DRV110和螺線管電流波形的典型應用電路
計算DRV110的IPeak和IHold
DRV110的激活(峰值)電流由線圈的“導通”電阻和繼電器要求的拾取電壓所決定。最高溫度電阻值(RCoil_T(max))和繼電器額定工作電壓(Vnom)可用于計算最高溫度下要求的IPeak值:
DRV110 的保持電流由線圈的“導通”電阻以及避免繼電器出現壓降所要求的電壓決定。為了使繼電器不出現壓降,制造廠商均在其產品說明書中列出了建議電壓值;但是, 應為振動和其它意外情況留出一定的余量。許多繼電器制造廠商把額定電壓的35%作為安全極限。假設這一極限值夠用,則可使用RCoil_T(max)值和繼電器額定工作電壓(Vnom)來計算不同工作溫度的IHold值:

接電裝置應用舉例
如果在規定時間負載超出器件的額定電流,則過載保護會讓器件斷開電路連接。圖8所示保護電路實現通過測量電流和電壓來產生激活(EN)信號。(為了簡化圖8-10,未顯示OSC、PEAK、HOLD和KEEP的DRV110引腳連接。)

圖8:過載保護

圖9:RMS電壓檢測磁接觸器系統

圖10:欠壓和過壓保護
總結:
電源調節是制動器力控制最為精確的方法,不但節能,而且系統不受線圈電阻、電源電壓和溫度變化的影響,無須增加余量,體統的可靠性進一步提高,并且經過螺線管反復優化,降低了成本,并獲得了更好的驅動性能。
相關閱讀:
過壓、過流保護器件的選型和應用
開關電源中的過流保護電路如何設計?
電感器的類型和分類




