【導讀】無線充電器基本功能是通過線圈將H電能H以H無線H方式傳輸給電池。只需把電池和接收設備放在充電平臺上即可對其進行充電。那么它到底是怎么個構造,如何設計呢?本文將為大家全面講解無線充電器電路設計。
無線充電器基本功能是通過線圈將H電能H以H無線H方式傳輸給電池。只需把電池和接收設備放在充電平臺上即可對其進行充電。實驗證明.雖然該系統還不能充電于無形之中.但已能做到將多個校電器放置于同一充電平臺上同時充電。免去接線的煩惱。
1、無線充電器原理與結構
無線充電系統主要采用電磁感應原理,通過線圈進行能量耦合實現能量的傳遞。如圖1所示,系統工作時輸入端將交流市電經全橋整流電路變換成直流電,或用24V直流電端直接為系統供電。經過H電源管理H模塊后輸出的直流電通過2M有源晶振逆變轉換成高頻交流電供給初級繞組。通過2個H電感H線圈耦合能量,次級線圈輸出的電流經接受轉換電路變化成直流電為電池充電。

2、電源管理模塊

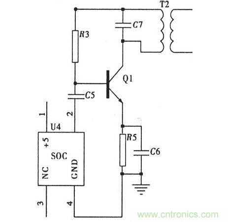
3、發射電路模塊

如圖3,主振電路采用2MHz有源晶振作為振蕩器。有源晶振輸出的方波,經過二階低通濾波器濾除高次諧波,得到穩定的正弦波輸出,經三極管13003及其外圍電路組成的丙類放大電路后輸出至線圈與電容組成的并聯諧振回路輻射出去.為接收部分提供能量。
4、接收電路模塊與充電電路

測得與電容組成的并聯諧振回路的空芯耦合線圈的線徑為O.5mm,直徑為7cm,電感為47uH,載波頻率為2MHz。根據并聯諧振公式得匹配電容C約為140pF。因而.發射部分采用2MHz有源晶振產生與諧振頻率接近的能源載波頻率。



