【導讀】本文主要通過幾個部分來解析穩壓電源的設計,分別是整流濾波電路、AC-DC變換電路、DC-DC穩壓變換電路。本次設計通過調節取樣電阻形成閉環反饋回路。設計的系統具有高效率、高精度、電壓調整率低、調整速度快、輸出波紋小的特性。
1 穩壓電源的設計方案
可知DC-DC變換的種類分為:隔離和非隔離。輸入輸出隔離雖然安全系數比較高,可是隔離變壓器會有漏磁和損耗等不利的缺點,從而會造成效率降低,根據本研究的要求,并沒有要求輸入輸出隔離,所以最終決定選擇的是非隔離方式,幾種方案如下:
1.1 串聯開關電路
占空比為D的PWM波控制開關管Q1,從而達到這樣的一個效果,交替導通或截止,再經L和C濾波器在負載R上得到穩定直流輸出電壓Uo。本電路屬于降壓型電路,題目要求的30--36V 的輸出電壓是實現不了的。
1.2 并聯開關電路
串聯開關電路與并聯開關電路原理很相似,但是此電路為升壓型電路,在開關導通的時候,電感開始儲能,在截止的時候,電感能量開始輸出。所以電感繞制只要是合理,就能達到題目要求的30-36V,并且輸出電壓Uo呈現連續平滑的特性。(圖1)

圖1
下面是串并聯開關電路形式,也稱為升降壓式開關電路,反轉式開關電路。無論在開關管VT1之前的脈動直流電壓,高于或低于輸出端的穩定電壓,此電路均能實現功能。實際上,本電路是在串聯開關電路是通過在后加入一個并聯開關電路。用電感的儲能特性來實現升降壓,電路控制式比較復雜的。
考慮到本設計是只需要升壓的,所以選擇方案二。(圖2)

圖2
2 單元電路設計與分析
2.1 AC-DC 變換電路(圖3)

圖3

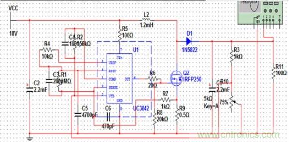
3.1 總原理圖(如圖5)

圖5
本設計是將220V市電經過降壓整流濾波,從而得到比較穩定的直流電壓,改直流電壓經Boost升壓斬波電路升壓后在濾波得到平滑的直流輸出,同時,UC3843輸出PWM信號驅動開關管從而控制閉環反饋。研究中,調整分壓電路,使輸出電壓穩定在30~36V之間,在輸出電壓增高時,反饋信號和參考電壓比較后,誤差放大器輸出增加,從而使輸出脈沖寬度變窄,變短了開關管導通時間,從而降低輸出電壓。按照同樣的道理,當輸出電壓降低時,參考電壓和反饋信號比較后,誤差放大器輸出減小,從而使輸出脈沖寬度變寬,開關管導通時間變長,輸出電壓會升高。因此閉環反饋調節的最終結果是使輸出電壓穩定在30~36V之間。并且本,電路是具有過流保護功能,當輸出電流大于2A 時,誤差放大器輸出也會增加,輸出電壓減小,會起到限流作用,從而保護場效應管。
3.3 元器件的清單(圖6)

圖6
本次系統設計通過UC3843脈寬控制器,實現對BOOST升壓斬波電路穩壓輸出,通過整流濾波電路,過流保護電路,DC-DC變換電路穩壓反饋電路部分的調節,實現對Boost升壓斬波電路平滑調壓輸入220V市電輸出在30~36V之間可調。本文是菜鳥升級的首選,希望讀者閱讀此文后,能夠充分掌握穩壓電路的相關知識。
相關閱讀:
讓穩壓電源更“穩”的獨門絕技
獨家分享:利用89C51做穩壓直流穩壓電源
一種先進的關式交流穩壓電源電路設計




