【導讀】如何能夠更有效率的充放電已然成為各個商家研發移動電源的核心,那么有什么好的方案嗎?當然有!本文就提出一個以切換式充電IC來取代線性式充電IC的移動電源方案,來提高充電電流,縮短充電時間,并使充電電路幾乎不會有過熱的問題發生。
近年來,由于便攜式產品的普及化,如智能手機、平板電腦、筆記本電腦、MP3隨身聽等,幾乎人人都使用這些便攜式產品,但是當你出門在外正在使用智能手機打電話或使用平板電腦看影片時,電池突然沒電了,常常讓人覺得非常無奈。為避免外出時遇上智能手機或平板電腦沒電的窘況,對于這些便攜式產品來說,移動電源(Power Bank)幾乎成為必備的配件。同時,隨著鋰離子電池相關技術的快速發展,使得移動電源的電池容量愈來愈大但體積卻不增反減,大大提升了移動電源攜帶的便利性。
目前,移動電源本身除了追求愈來愈大的電池容量與僅可能輕薄小巧的外型外,其充電所需的時間長短與可釋放出來的總電量多寡也為消費者選購時關心的重點。因此,如何設計充電時間短、轉換效率高的移動電源電路,亦為移動電源產品設計上的重要課題。有鑒于此,本文將說明如何實現一體積小、效率高的移動電源電路。


電路方案
目前移動電源的電路方案大致上可分為三種,第一種方案是Charger IC + BoostIC,此種方案利用Charger IC對移動電源的鋰電池充電,BoostIC對移動裝置放電,如圖1所示。第二種方案是MCU + Charger IC + BoostIC,除了第一種方案的部分外,多了MCU對鋰電池及輸入輸出電壓作偵測,此種方案目前比較常見,如圖2所示。第三種方案則是MCU + ComboIC,此種方案是將Charger IC及BoostIC整合成一顆IC,可以減少零件的數量,節省PCB空間,如圖3所示。而本文將針對目前比較常見的第二種方案做詳細介紹。
移動電源電路
這幾年,隨著便攜式產品不斷成長,移動電源的需求也持續增加,輕薄小巧、快速充電、轉換效率高及高安全性等也成為消費者購買移動電源時的首要考慮,為了滿足消費者的需求,許多公司都推出移動電源解決方案,在此我們以沛亨半導體所開發的 AIC6511及AIC3420作為設計范例,提供給讀者參考。
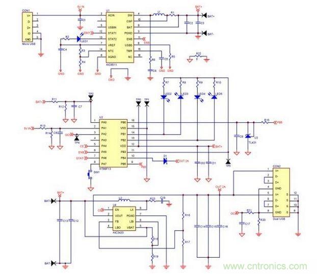
從上一節可以得知,一個完整的移動電源電路包含了電池充電管理IC、升壓轉換器IC及MCU,每個部分都會影響移動電源的整體效能,所以選用適當的IC是非常重要的。圖4所示為本文所要介紹的移動電源電路,主要由AIC6511鋰離子電池充電轉換器、AIC3420升壓轉換器及MCU所組成。底下將針對所提出的移動電源電路做詳細的說明。

圖4 移動電源電路。
[page]
鋰離子電池充電轉換器
鋰離子電池是目前應用最廣泛的可重復充電式電池,可將單顆鋰電池用于低功率產品,也可以將多顆鋰電池串并聯得到更高電壓與容量,例如移動電源就是將多顆鋰電池并聯來獲得高容量。鋰電池具有能量密度高、自放電率低、無記憶效應、壽命長、重量輕等優點,非常適合做為便攜式產品的電力來源。
鋰電池充電IC分為線性式及切換式兩種,線性式充電IC的成本低,IC接腳數較少,只需要少數的被動組件。然而線性式充電IC有較大的功率損耗,若設計不好常會導致IC溫度過高,且一般移動電源大多使用散熱較差的塑料外殼,使得線性式充電IC無法提供較大的充電電流,因此線性式充電IC通常比較適合低容量鋰離子電池應用。若希望在短時間之內將電池充飽,則必須要提高充電電流,此時可以考慮應用切換式充電IC。切換式充電IC利用開關的高頻切換來達到能量的傳遞,可提供較大的充電電流,且具有高轉換效率不會有過熱現象,適合高容量電池的充電應用。
充電過程中,當電池電壓上升到4.2V時,要立即停止充電,以避免電池過充而產生危險,而當電池放電時,電池電壓如果降至2.5V以下,要立即停止放電,以免電池過放而減少電池的使用壽命。除此之外,鋰電池在應用上,還會加上短路保護電路,防止鋰電池因短路而造成危險。
鋰電池對充電要求很高,需要精密的充電電路以保證充電的安全,尤其要求終止充電電壓精度在額定值的±0.5%之內。目前鋰電池充電最常采用三段充電法,即預先充電模式(Trickle Charge Mode)、定電流充電模式(Constant Current Charge Mode)、定電壓充電模式(Constant Voltage Charge Mode)。充電IC在充電前會偵測電池的狀態,若電池電壓大于3V,將以定電流充電模式充電;若電池電壓低于3V,則以預先充電模式(約10%的定電流充電模式充電電流) 充電,到接近終止電壓時,改為定電壓模式充電,此時電池電壓幾乎不變,但充電電流會持續下降,當充電電流降到某一值時(約10%的定電流充電模式充電電流),充電電流會被關閉,完成充電。圖5所示為采用三段充電法的鋰電池充電特性曲線。

圖5 采用三段充電法的鋰電池充電特性曲線。
便攜式產品的蓬勃發展,使得移動電源的功能及規格要求也日漸提升,因此如何有效率的充放電也成為各家廠商發展的主流。由于切換式充電器在應用上較線性式充電器廣泛,也具有更高轉換效率,適合高容量鋰電池的應用。因此本文提出一個以切換式充電IC來取代線性式充電IC的移動電源方案,來提高充電電流,縮短充電時間,并使充電電路幾乎不會有過熱的問題發生。




