【導讀】相較于普通的逆變電源,高頻逆變電源能夠將低壓直流電轉化為高頻的低壓直流電,升壓處理之后就輸出高壓直流電。前級電路在高頻逆變電源中是問題最多的設計部分。
本文將介紹前級電路中閉環前級與準開環前級變壓器的匝數比設計,并進行了較為詳細的介紹。
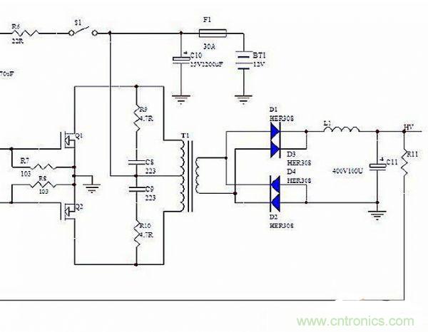
閉環前級變壓器匝數比的設計

圖1

圖2
如圖1、圖2所示,逆變電源的前級電路大多采用推挽結構,重點是開環和閉環的問題。
[page]
逆變器前級無論是開環還是閉環只是變壓器的匝比和反饋環路的參數不同而已。比如需要設計一個輸入12V,變化范圍為10.5-15V,輸出電壓為交流220V50Hz的高頻修正方波逆變器。如果前級采用閉環結構,12V升壓后的直流電壓穩定在270V比較好,這樣為了使輸入10.5V時還能輸輸出270V,則變壓器的變比大約為(270+2VD)/(10.5-VDS)/D,其中VD為高壓整流管的壓降,VDS為前級MOS管的壓降,D為最大占空比。計算出來的結果大約是28。
特別注意的是當前級工作在閉環狀態時,比如輸入電壓比較高的話,D1、D3正端整流得出的,脈沖的峰值將超過270V,占空比小于1。需要L1、C11平滑濾波,所以L1不能省略,還要足夠大,否則MOS管發熱損耗很大。具體計算可根據正激開關電源輸出濾波電感的計算,這里就不再贅述了。
準開環前級變壓器匝數比的設計
實際中的逆變器前級往往省略L1,從電路上看還是閉環穩壓,電壓也是通過R1進行反饋,又是怎么回事呢?從上面閉環穩壓的計算中可以看出,為了保持輸出的穩定,變壓器的變比設計的比較大。逆變器前后級都穩壓當然比較好,但也可以只是后級穩壓,后級穩壓在AC220V,我們可以把前級直流高壓設計在最低220V就可以了,此時占空比為50%。如果前級直流高壓大于220V我們可以自動把占空比調小點,這樣輸出交流電也穩定在220V了。
用這種方式的話我們的變壓器變比可以按輸入10.5V時輸出220V設計,計算結果變比大約是22。這樣輸入10.5-15V變化時,前級高壓的變動范圍大約是220-320V。
如果L1直接短路,R1去掉,這樣就是一個純開環的電路,只是有于變壓器漏感尖峰的存在,在逆變器空載時,前級輸出的直流高壓會虛高,對高壓濾波電容和后級高壓MOS管的安全不利。我們可以也接上R1做一個淺閉環反饋,限制空載高壓在320V,超過320V時,占空比會被控制到很小,這樣高壓濾波電容和后級高壓MOS管的安全得到了保證,空載電流也減小了。前級這樣設計的話,只要帶很小的負載,前級占空比立刻拉到最大,前級直流高壓降到320V以下。
在正弦比逆變器的前級電路中也可以這樣設計,對于輸入12V輸出220V的逆變器來說,可以把變壓器的變比設計在32左右,這樣前級直流高壓的變化范圍大約在320-420V,通過改變后級SPWM的調制度也可以保證后級輸出220V電壓的穩定。
本篇文章介紹了高頻逆變電源前級電路中兩種匝數比設計,并對這兩種設計進行了較為詳細的分析,給出了能夠讓電壓較為穩定的建議。希望大家在閱讀過本篇文章之后能對高頻逆變電源中前級電路有進一步的了解。
相關閱讀:
逆變電源設計中,保險絲扮演什么角色?
官方詳述:純逆變電源的典型應用
菜鳥入門:六種逆變電源控制算法摸底



