【導讀】本篇文章主要介紹了高頻逆變電源當中的后級電路,并對其中產生的一些問題進行了較為詳細的了解。希望大家在閱讀過本篇文章之后能夠對高頻逆變電源中的后級電路有進一步的理解。
區別于普通逆變器,高頻逆變電源在進行電流轉換的同時,會將低壓電轉變為高頻的低壓交流電。由于采用了高頻磁芯材料,所以高頻逆變電源能很大程度上提高電路的功率密度。在高頻逆變電源中,后級電路是一種被設計者們孰知的電路,其功能主要是進行放大和增強。
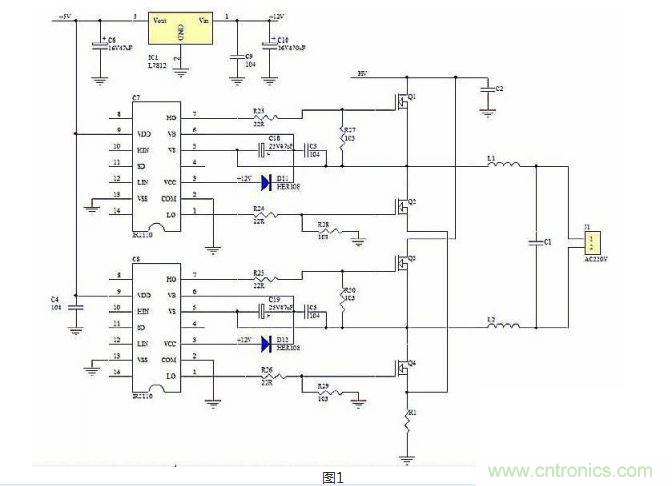
本篇文章就將介紹高頻逆變器中的后級電路,結合電路圖進行原理的分析和講解。

圖1
米勒電容對高壓MOS管安全的影響及其解決辦法。
很多人在使用IR2110推動全橋MOS時會變得非常不穩定,經常莫名奇妙地炸管,往往在低壓試驗時好好的,母線電壓一調高就炸了,這確實是個令人非常頭疼的問題。這里就先來分析一下MOS管GD結電容,也叫米勒電容對半橋上下兩管開關的影響。供分析的電路如下:

圖2
圖2中C1、C2分別是Q1、Q2的GD結電容,左邊上下兩個波形分別是Q1、Q2的柵極驅動波形。先從t1-t2死區時刻開始分析,從圖2中可以看出這段時間為死區時間,也就是說這段時間內兩管都不導通,半橋中點電壓為母線電壓的一半,也就是說C1,C2充電也是母線電壓的一半。當驅動信號運行到t2時刻時,Q1的柵極變為高電平,Q1開始導通,半橋中點的電位急劇上升,C2通過母線電壓充電,充電電流通過驅動電阻Rg和驅動電路放電管Q4,這個充電電流會在驅動電阻Rg和驅動電路放電管Q4上產生一個毛刺電壓,請看圖中t2時刻那條紅色的豎線。如果這個毛刺電壓的幅值超過了Q2的開啟電壓Qth,半橋的上下兩管就共通了。有時候上下兩管輕微共通并不一定會炸管,但會造成功率管發熱,在母線上用示波器觀察也會看到很明顯的干擾毛刺。只有共通比較嚴重的時候才會炸管。還有一個特性就是母線電壓越高毛刺電壓也越高,也越會引起炸管。
大家知道了這個毛刺電壓產生的原理,下面就說一說問題的解決,主要有三種解決方法:
1、采用柵極有源鉗位電路。可以在MOS管的柵極直接用一個低阻的MOS管下拉,讓它在死區時導通;
2、采用RC或RCD吸收電路;
3、柵極加負壓關斷,這是效果最好的辦法,它可以通過電平平移使毛刺電壓平移到源極電平以下,但電路比較復雜;
[page]
IR2110應用中需要注意的問題
IR2110是IR公司早期推出的半橋驅動器,具有功耗小,電路簡單,開關速度快等優點,廣泛應用于逆變器的全橋驅動中。對于DIP16封裝的IR2110在正弦波逆變器的應用中主要應注意以下幾點:

圖3
1、13腳的邏輯地和2腳的驅動地在布線時要分開來走,邏輯地一般要接到5V濾波電容的負端,再到高壓濾波電容的負端,驅動地一般要接到12-15V驅動電源的濾波電容的負端,再到兩個低端高壓MOS管中較遠的那個MOS的源極。如圖3所示。
2、在正弦波逆變器中因為載波的頻率較高,母線電壓也較高,自舉二極管要使用高頻高壓的二極管。因為載波占空比接近100%,自舉電容的容量要按照基波計算,一般需要取到47-100uF,最好并一個小的高頻電容。
正弦波逆變器LC濾波器參數的計算
要準確計算正弦波逆變器LC濾波器的參數確實是件繁瑣的事,這里介紹一套近似的簡便計算方法,在實際的檢驗中也證明是可行的。SPWM的濾波電感和正激類的開關電源的輸出濾波電感類似,只是SPWM的脈寬是變化的,濾波后的電壓是正弦波不是直流電壓。如果在半個正弦周期內按電感紋波電流最大的一點來計算是可行的。下面以輸出1000W220V正弦波逆變器為例進行LC濾波器的參數的計算,先引入以下幾個物理量:
Udc:輸入逆變H橋的電壓,變化范圍約為320V-420V;
Uo:輸出電壓,0-311V變化,有效值為220V;
D:SPWM載波的占空比,是按正弦規律不斷變化的;
fsw:SPWM的開關頻率,以20kHz為例;
Io:輸出電流,電感的峰值電流約為1.4Io;
Ton:開關管的導通時間,實際是按正弦規律不斷變化的;
L:LC濾波器所需的電感量;
R:逆變器的負載電阻;
于是有:
L=(Udc-Uo)Ton/(1.4Io)(1)
D=Uo/Udc(2)
Ton=D/fsw=Uo/(Udc*fsw)(3)
Io=Uo/R(4)
綜合(1)、(3)、(4)有:
L=(Udc-Uo)*Uo/(1.4Io*Udc*fsw)=R(1-Uo/Udc)/(1.4fsw)
例如,一臺輸出功率1000W的逆變器,假設最小負載為滿載的15%則,R=220*220/(1000*15%)=323Ω
從L=R(1-Uo/Udc)/(1.4fsw)可以看出,Uo=Udc的瞬間L=0,不需要電感。Uo越小需要的L越大我們可以折中取當Uo=0.5Udc時的L=323*(1-0.5)/(1.4*20000)=5.8mH這個值是按照輸出15%Io時電感電流依然連續計算的,所以比較大,可以根據逆變器的最小負載修正,如最小負載是半載500W,L只要1.7mH了。
確定了濾波電感我們就可以確定濾波電容C了,濾波電容C的確定相對就比較容易,基本就按濾波器的截止頻率為基波的5-10倍計算就可以了。其計算公式為:




