【導讀】這里小編為大家分享一位牛人手把手教你設計出一個輪式小車慣性導航系統,該系統能夠通過wifi實現PC終端和手持終端控制輪式小車行動以及小車所采集數據的傳輸。有興趣的童鞋一定要來看哦!
本文的目標是研制一個輪式小車慣性導航系統,能夠通過wifi實現PC終端和手持終端控制輪式小車行動以及小車所采集數據的傳輸。搭建如下圖1所示的系統,TI公司的浮點DSP TMS320F28335芯片作為主數字信號處理器,采集各MEMS慣性傳感器的信號并處理,處理結果通過WIFI將數據輸送到PC終端;PC終端負責顯示定位結果和地圖顯示,并向小車驅動系統發送控制命令,同時接收驅動系統反饋的里程計信息。

圖1 總體架構
硬件設計上,主要分為核心板和驅動板。核心板包括DSP最小系統,JTAG下載口設計,系統電源供給電路和MEMS傳感器,WIFI模塊等。而驅動板主要設計的內容是直流大電機的驅動模塊。
電源電路設計
TMS320F28335工作時需要的電壓不同:內核電壓(1.9 V)與I/O供電電壓(3.3 V),對于電源比較敏感,所以電源部分利用兩路輸出電源器件TPS767D318來實現,如圖2所示。同時根據仿真實驗和實際焊接電路的測試,電源模塊輸出端最好使用一些容值不小于10uf的保護電容,且不能使用貼片電容,否則工作不穩定。

圖2 DSP電源設計
在電源設計中,考慮到TPS767D318芯片可以產生復位信號,所以在核心板上并沒有再另外為DSP設計復位電路。
JTAG下載口電路設計
圖3為JTAG電路,按照仿真器的通信引腳選擇14腳的仿真接口,同時要注意EMU0和EMUl信號必須通過上拉電阻連接至電源,其中上拉電阻為10kΩ。

圖3 JTAG電路設計
[page]
小車驅動板設計
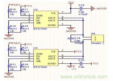
在本裝置中,我們采用BTS7960作為直流電機驅動芯片。BTS7960是集成的大電流半橋驅動,其內部包含了一片NMOS、一片PMOS和一片半橋門集驅動,在IOUT = 9 A,VS= 13.5V,Tj = 25 °C 時,其內阻抗為17mΩ。裝置采用了兩個直流大電機,如圖4所示為驅動單個電機前后轉向的電路圖。

圖4 驅動模塊電路設計
在電機驅動這里,需要注意一個細節,就是電機在轉動過程中有可能會產生反向的電動勢,使電流一瞬間過大,導致單片機復位甚至有可能燒壞芯片。因此在設計過程中,可以考慮在單片機PWM輸入到電機驅動接口的地方添加光耦器件隔離或者二極管。如圖5所示,驅動板選擇了tlp521-4這種光耦器件設計隔離電路,減小電壓的干擾,減化電路的設計,同時也把四路PWM的I/O電平從3.3上拉到5V。

圖5 TLP521隔離電路
本文所設計的輪式小車室內慣性導航裝置,分析了該軟件設計的各個模塊的具體實現方法。經實驗結果表明,該設計能夠實時監測到移動機器人的位置信息,并對其能實現有效控制。同時其低成本、高精度、易操作的特點將進一步應用于例如巡邏機器人、救援機器人等專業領域,必將吸引國內外眾多的投資商對其投資并進行更進一步的研發與應用,使其有著十分廣大的創新創業前景、應用前景和市場前景。




