【導讀】電動車未來將以鋰電池為主要動力驅動來源,主因在于鋰電池有高能量密度優勢,所以性能較為穩定。然而鋰電池大量生產時品質不易掌握,電池芯出廠時電量即存在些微差異,且隨著操作環境、老化等因素,電池間不一致性將愈趨明顯,電池效率、壽命也都將變差,再加上過充或過放等情況,嚴重時可能導致起火燃燒等安全問題。
電池管理系統BMS的重要性不言而喻,BMS是動力電池組的核心技術,也是整車企業最為關注的環節。
一、技術及趨勢
BMS屬于電池包一部分,電池包是新能源汽車核心能量源,為整車提供驅動電能,它主要通過金屬材質的殼體包絡構成電池包主體。模塊化的結構設計實現了電芯的集成,通過熱管理設計與仿真優化電池包熱管理性能,電器部件及線束實現了控制系統對電池的安全保護及連接路徑;通過BMS實現對電芯的管理,以及與整車的通訊及信息交換。
BMS主要作用包括:估測電池的荷電狀態,檢測電池的使用狀態,管控電池的循環壽命。在充電過程中對電池的熱管理,啟停鋰電池的冷卻系統,同時也管理單體電池之間的均衡,防止單體電池過充過放產生危險。另外監測整個電池的健康工作狀態。
圖表1 國內外主流BMS供應商的技術參數
目前電池管理系統有主動式均衡和被動式均衡兩種管理模式。兩種管理模式各有優缺點,所采用的方式普遍為采集單體電池電壓,串聯電流,以及溫度以及電池組的電壓,然后將這些信號傳給運算模塊進行處理發出指令,最后將整個處理的信息指令通過CAN通訊系統傳送給汽車中央控制單元或整車VMS系統。
二、國內車用BMS廠家淺析
國內主流車用BMS廠家都有被動均衡技術,而且其中絕大部分都有主動均衡技術儲備。在廠家給的配置單上,主動均衡是一個“選配”功能。被動均衡的BMS裝機量較大,占據新能源汽車市場較高的份額,遠遠高于主動均衡BMS的市場份額。國內的新能源汽車主要是中低端產品,考慮到成本及配置需求方面,被動均衡相對較易接受。隨著新能源汽車產品的向高端發展,對BMS的要求也越來越高,主動均衡技術將成為未來的發展趨勢。
在軟件方面其最核心的技術在于SOC的估測算法,電動汽車動力電池的電荷狀態估測是BMS控制算法的核心所在,直接影響到電動汽車的使用壽命和運行穩定性狀態。SOC 是BMS中最重要的參數,目前大部分BMS廠家的SOC估算精度是在5%以內的,部分是在8%以內。
對于BMS的技術,目前各大芯片廠家都推出了自己的解決方案,以及針對性的底層芯片,供廠家進行二次開發。常用的主流方案以及芯片有這么幾個大的廠商,TI(德州儀器)、ST(意法半導體)、ADI(亞德諾)、ATMEL(艾特梅爾)、Infinen(英飛凌)、Linear(凌力爾特)、Maxim(美信)等廠家。國內的BMS企業都是在此基礎上進行二次開發,包括硬件設計,軟件的搭建等。
三、ADI、ON、TI電動汽車電池管理解決方案
(一)ADI全隔離式鋰離子電池監控和保護系統
1.方案特點
鋰離子電池組包含大量的電池單元,必須正確監控才能提高電池效率,延長電池壽命確保安全性。方案中的 6 通道 AD7280A 器件充當主監控器,向系統演示平臺評估板提供精確的電壓測量數據,而 6 通道 AD8280 器件充當副監控器和保護系統。
AD8280 是一款用于鋰離子電池組的純硬連線安全監控器,配合 AD7280A 使用時,可提供具有可調閾值檢測和共用或單獨報警輸出的低成本、冗余、備用電池監控器。它具有自測功能,因此適合混合動力電動汽車等高可靠性應用或者不間斷電源等高壓工業應用。AD7280A 和 AD8280 均從監控的電池單元獲得電源。
ADuM5404集成一個DC-DC轉換器,用于向ADuM1201和ADuM1401隔離器的高壓端供電,以及向AD7280ASPI接口提供VDRIVE電源。這些4通道、磁性隔離電路是安全、可靠、易用的光耦合器替代解決方案。
2. 方案框圖
ADI全隔離式鋰離子電池監控和保護系統

3. 芯片參數
3.1 ADI AD7280A 參數
單顆處理 4-6 s 前端
12 Bit ADC 采樣,平均每通道采樣時間1 us
能夠對6個通道的電壓和溫度進行監測,典型
精度達±1.6 mV (典型值)
多個 AD7280A 可采用菊花鏈連接,單個電路
板最多可監控 48 個電池單元,轉換只需7 μs
提供被動式電池單元平衡控制功能
轉換模式下功耗小于6 mA
斷電模式下功耗小于1.8 uA
SPI 通信提供CRC 校驗保證數據的可靠性
3.2 ADI AD8280 參數
電壓范圍:6.0 V–30 V
多路輸入可監控 3-6 路電池電壓和 2 個溫度
可調監控閥值:過壓、欠壓、過溫
報警選項:單獨或者共用報警
可通過菊花鏈方式連接
(二)ON 電池監護方案

(三)TI推出電池主動式均衡負載技術
1.方案特點
TI推薦電動車所采用的主動均衡方式:每個電池芯藉由矩陣開關控制變壓器與充電線路的組合,形成一個有調整功能的電壓/電流蓄水池的功能,當電池芯由于多次充放電后產生不一致性而導致整組電池充放電容量下降,可藉由后端連接蓄水池的線路做調整,充電時不會因為監控到某個電池芯內壓過高而停止充電,放電時也可以完全的100%的釋放能源,進而延長電動車的行駛距離。
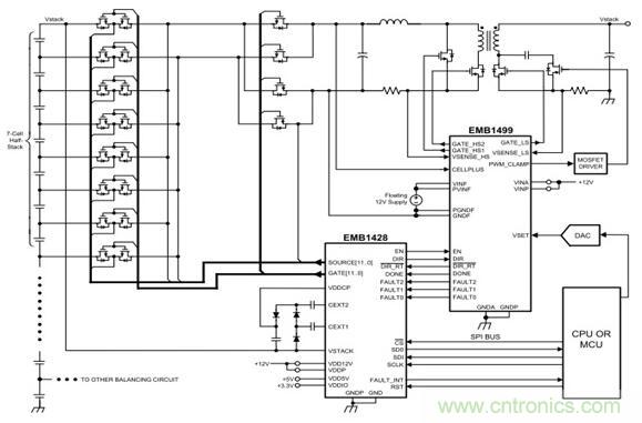
TI在隔離式DC-DC主動均衡技術的能源轉換效率高達87%。像EM1410芯片組由5顆核心芯片加上5顆電源供應芯片所組成,其中最主要的 EMB1432為十四信道AFE芯片、EMB1428為七信道閘控制器芯片,與EMB1499為七信道電壓控制芯片等,來建構十四通道雙向主動式電池芯均衡功能,串聯14顆電池芯與最高60V工作電壓,提供5V雙向均衡電壓與最大750V堆棧輸出電壓能力,并滿足AECQ-100車用電子驗證標準。

2.芯片參數:
2.1 EMB1432Q
單顆處理 14S前端模擬
最高輸入耐壓60V
輸出電壓誤差為+/- 1mV
SPI 通訊支持1MHz
符合ACE-Q100汽車規范
2.2 EMB1428Q
最高輸入耐壓60V
SPI 通訊支持1MHz
最低待機功耗(<100uA)
符合ACE-Q100汽車規范
2.3 EMB1499Q
最高輸入耐壓60V
SPI 通訊支持1MHz
最低待機功耗(<30uA)
符合ACE-Q100汽車規范
推薦閱讀:





