【導讀】為了實現鋰離子動力電池參數的監測,首選需要設計參數采集模塊,將鋰離子動力電池的電壓、電流、溫度等參數采集出來,同時上傳到帶有A/D 轉換模塊的單片機中,對這些數據進行記錄和顯示。
一.引言
蓄電池是一種以放電方式輸出電能,以充電方式吸收、恢復電能的電源。由鋰離子動力電池構成的低壓電源,是水下機器人系統中的關鍵設備。對鋰離子電池的維護管理不當將直接影響鋰離子電池的使用效益和壽命,甚至直接損壞鋰電池,從而影響水下機器人整體性能,嚴重情況下還會導致機器人的安全事故。通過在線測量鋰離子動力電池組的參數,可以及時了解鋰離子電池的工作狀態、工作特性及鋰離子電池需要維護情況,因而鋰離子動力電池的在線監測系統的研制勢在必行。
為了實現鋰離子動力電池參數的監測,首選需要設計參數采集模塊,將鋰離子動力電池的電壓、電流、溫度等參數采集出來,同時上傳到帶有A/D 轉換模塊的單片機中,對這些數據進行記錄和顯示。
二.鋰離子動力電池組的監測系統概述
本系統采用分散數據采集和集中數據處理,分別設計電壓采集電路、電流采集電路、溫度采集電路,然后把數據都輸送到單片機進行集中處理。系統結構圖如圖2-1所示。

圖2-1.系統結構圖
本系統監測的對象是國家863 項目水下機器人系統的鋰離子動力電池組,用的是深圳雷天科技生產的TS-LFP160AHA 型號的鋰離子動力電池,電池組由8 塊單體電池組成。需要監測每塊單體電池的端電壓,并做出過壓、欠壓判斷;需要多點測溫度,監測每塊電池的溫度以及電池組所處環境的溫度、濕度;由于8 塊單體電池串聯,所以只需要測出串聯電流,并做出過流判斷。
本文采用了TMS320LF2407A 芯片。采用此芯片作為電池監測系統的CPU 還體現在以下幾個方面:
1.節能,節能已經成為現代電子設備設計的一個熱點問題。當設備由二次電池來作為電源的時候,節能問題則變得更加突出和重要。本設計使用的DSP 由3.3V 電源供電,減小了控制器的損耗。芯片電源管理包括低功耗模式,能獨立將外設器件轉入低功耗模式。
2.16 通道輸入的A/D 轉換器。這一點對于多路采集子電路很有意義。可以直接將采集電路的輸出接到DSP 的A/D 轉換通道。而不必在DSP 外面再設A/D 轉換電路。
3.40 個可單獨編程或復用的輸入輸出引腳。可用于安全開關及其它外設電路的控制。
4.串行通信接口(SCI)和16 位串行外設接口模塊(SPI)可以接監測系統的顯示部分。
三.系統的硬件設計
系統的硬件設計主要包括電壓采集電路、電流采集電路和溫度采集電路設計。采集電路以TMS320LF2407A 為CPU。TMS320LF2407A 是TI 公司專為實時控制而設計的高性能16 位定點DSP 器件,指令周期為33ns,其內部集成了前端采樣A/D 轉換器和后端PWM 輸出硬件,在滿足系統實時性要求的同時可簡化硬件電路設計。
3.1 電壓采集電路設計
本設計以鋰離子動力電池為管理對象。電池組由8 塊3.6V 鋰電池組成。每個電池單體的額定電壓為3.6V 充滿時端電壓為4.25V。要求電壓采集精度控制在1.5%以內。電池管理系統要求的最低采樣頻率為20ms。
系統采用線性光耦作為隔離和數據采集系統的信號傳遞采樣器件,這樣就將前端的每一節電池的電壓隔離出來。將電池的大電壓按一定比例縮小,以便將電池變化的電壓值如實地反映給DSP。其后需經過多路開關進入微處理器進行計算。光耦隔離的優點是速度快(光耦的速度是微秒級,遠小于繼電器的毫秒級),實時性要好。另外光耦兩端的信號在電氣連接上完全隔離,不存在任何關系,所以即使在光耦的輸出端發生短路也不會給電池的使用造成任何影響。光耦將電壓信號轉換為電流信號進行采集,解決了共地問題。與電壓傳感器相比,光耦的性價比更高。
在選擇器件的時候,我們考慮到經濟性和實用性,光電禍合器選擇了日本東芝公司生產的TLP521,運算放大器選擇的雙運算放大器TL082。
電池單體的電壓測量電路如下圖3-1 所示。

圖3-1.單體電池電壓采集電路
VIN 即電池單體電壓,經過R1與光耦中的發光二極管形成回路,將電壓信號(VIN)轉換為電流信號( I11)。I11與I21有一定比例關系I11∝ I21。UU1 在這里作為比較器使用。當A點電壓Va大于B 點電壓Vb,UU1 就輸出高一些的電壓值,當A 點電壓Va低于B 點電壓Vb,UU1 就輸出低一些的電壓值。在整個電壓采樣電路中,比較器形成一個反饋。使A、B 兩點的電壓值保持一致。這樣做的目的是B 點電壓顯然是15∕2=7.5v, Va= Vb =7.5v,說明上下兩個光耦中的三極管導通情況一樣。這樣,三極管的導通情況是受控于發光二極管的。可知當I21= I22時, I11= I22。這樣,VIN∕= I11= I22= Vout∕R4。可見Vout 與VIN 成比例。
3.2 電流采集電路設計
鋰離子動力電池組所有電池單體串連組成整個供電系統,只設置一個電流采集點即可。
本文采用霍爾電流傳感器采集。
霍爾電流傳感器的原理圖如3-2。被測電流In流過導體產生的磁場,由通過霍爾元件輸出信號控制的補償電流Im流過次級線圈產生的磁場補償,當原邊與副邊的磁場達到平衡時其補償電流Im即可精確反映原邊電流In值。

圖3-2 霍爾電流傳感器原理圖
本系統選用的是宇森CBH100SF 型號的閉環霍爾電流傳感器。測量頻率是0-100KHz,額定電流100A,測量范圍:0-±150A,匝數比1:1000,精度0.2%-1%,相應時間:《lus。結構如圖3-3 所示:

圖3-3 CHB100 外型和連接圖
其中采樣電阻Rm 采用精密電阻取樣,推薦選用低溫漂(不大于2ppm)高精度的金屬膜電阻;因為寄生電感較大的原因,在高頻采樣場合,應避免采用精密線繞電阻。取樣電阻&TImes;副邊輸出電流額定值應小于電源電壓,差值大于4V。采樣電阻的功率必須足夠,Rm=30Ω。
3.3 溫度采集電路設計
在電池剩余電量的計算中,電池的工作溫度是一個重要的影響因素。除此之外,在判斷電池安全和熱處理方面也需要實時采集溫度參數。本設計中,既設計了8 節單體電池的溫度信號采集,也設計了對于環境溫度的實時采集。
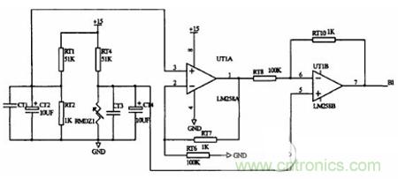
本系統是采用了熱敏電阻進行電池本身的溫度檢測。與電橋電路結合,將溫度信號反映為電壓信號。電路如圖3-4。

圖3-4 單體電池溫度采樣電路
其中RMDZ1 是熱敏電阻,使用它主要是考慮到性價比高,而且它的體積小連接線長,可直接貼在電池單體的外殼上。缺點就是線性度不好。電池溫度的檢測主要是對上下兩個界限溫度的報替,和計算電池間的溫差,找出異常電池。不牽扯函數與復雜計算的問題,對線型度要求不高,所以使用熱敏電阻可以滿足需求。
環境溫度的測量選用一種新穎的溫度傳感器LM35,其特點是輸出電壓與環境攝氏溫度成正比,集成電路內部己經校正,無需外部校正。靈敏度為10.0mV/℃,精度可達0.5℃,工作電壓范圍4V-30V,耗電極少,輸出阻抗低。自此使用LM35 滿量程[55℃,150℃]連接方法。為了防止零下溫度時,輸出負壓,不便于采樣到DSP 中,設計了一個減法器電路。調整為環境溫度在[-45℃,75℃]范圍內,輸出電壓是[0,4.5V]。
四.系統的軟件設計
本系統的軟件設計采用DSP(TMS320LF2407A)C 語言編程,實行模塊化設計,增加了程序的可讀性和移植性。本設計主要以水下機器人使用的鋰離子動力電池為研究對象而設計,同時力求能夠有更好的兼容性,即換作其它電池不需要改動硬件,只需改動軟件,甚至盡可能小地改動軟件即可使用。對于本系統而言,控制軟件應滿足如下要求:
采集電流、電壓、溫度等信號,判斷電池的故障信號,進行處理并采取相應的保護措施,顯示故障信息。
模擬數據的采集包括電池單體電壓、電流、電池單體溫度、環境溫度。其中電壓采集是需要由控制模擬多路開關來完成,各個單體電池電壓值分時進入DSP,要求采集同一時刻的電壓與電流。充分利用TMS320F2407A/D 模塊,一次采集四個量:電壓、電流、電池溫度、環境溫度,利用循環完成對電池組中多個電池的模擬量采樣。
五.總結
本文針對鋰離子動力電池組的特性和測試要求,設計了基于TMS320LF2407A 的監測系統,提出了分散數據采集與集中數據處理的方案,給出了電池監測系統電壓、電流、溫度采集的軟硬件方案,搭建了單體電池數目可達8 節的電池監測系統底層采集模塊框架。
在此基礎上可以方便地將電池信息采集到DSP 中進行記錄和電池狀態的估測判斷,并通過CAN 網絡與中心控制器通信,形成完整的電池監控系統。
本課題的主要研究內容在于電池監測系統整體方案的設計和硬件電路的設計。其核心是分散數據采集與集中數據處理相結合的方案。分別采集單體電池的電壓、電路、溫度,將這些基本信息送到DSP 中進行集中的、綜合的分析、處理。硬件設計的重點是幾個采集電路的設計以及DSP 小系統在監測系統中的應用。電壓采集電路在保證性能的基礎上,具有靈活性和明顯的價格優勢。通道間的干擾和采集速度都得到改善。可滿足系統的實時性和測量精度的要求。通過增加外設采樣保持,可以采集到同一時刻的電壓和電流。電池管理系統的電流、溫度采集,分別采用了霍爾大電流傳感器、熱敏電阻、霍爾溫度進行測量。




