【導讀】接地負載用的雙向電流源結構總是較為復雜。圖1所示的改良型Howland電流泵是實現該功能最常用的選擇。Howland要求使用仔細匹配的電阻或電阻網絡。也可以使用精密差分放大器,但為實現所需性能,可能仍需要進行一些調整。

圖1:經典的改良型Howland用于雙向電流輸出至接地負載。該電路要求進行嚴格的元件值選擇和匹配,以實現高的精確度和性能。
圖2所示電路(本文中我們稱其為簡單電流源)只需一個精密電阻就可實現相同功能。誠如第一段中指出的那樣,復雜性總是存在的,此處需要增加一個容易獲得且成本較低的隔離式雙電源。

圖2:通過浮動輸出級的電源,這個簡單電流源電路利用單個電阻就能實現精確度。隔離式雙輸出DC-DC轉換器有眾多不同功率的型號,通過訪問分銷商網站可以很容易地查到。
圖2所示電路描述了在輸出端使用簡單的MOSFET(如果愿意,可使用雙極)緩沖器的運算放大器。我們可以從接地電阻的MOSFET源獲得反饋。你會發現,這與用于提供電流源的經典單向運算放大器/MOSFET組合類似。唯一復雜的就是需要在MOSFET漏極上實現電源浮動,同時從電源的中心抽頭獲得輸出。運算放大器在單位增益配置中使用時,增益精確度大體上是單電流檢測電阻的函數(盡管在精確度方程中增加了兩個電阻,但仍可獲得增益)。
除了精確度優勢之外,該電路還具有更好的頻率響應和感性負載,因為負載并不在反饋回路中,這與Howland電路是不同的。輸出MOSFET單向傳輸功能可隔離回路與負載,至少在超過動態范圍之前如此。相比之下,改良型Howland要求利用感性負載進行大量補償,而且帶寬會同時減少。
注意,圖2的簡化電路缺乏MOSFET的A/B類偏置。對DC或低頻應用來說,這可能并不是問題。圖3中所測試的實際電路包含增加一個MOSFET和兩個電阻進行A/B類偏置的VGS倍增器配置,以消除交越失真,因為還要用它測試瞬態響應。

圖3:用于測試接地負載電流源的實際電路。該電路采用VGS倍增器Q3提供高頻瞬態響應測試所需的A/B類偏置。Q1和Q2上的50?電源電阻可消除快速轉換中的MOSFET振鈴。
圖3中的回路進行了精確度測試,然而Howland并未進行精確度檢查,因為它要求使用6個非常嚴謹的元件值。我們可以這樣說,任何一個電路最后都能夠提供高精確度,但是利用本文所述的電流源可大大簡化任務。
測試結果
對Howland進行精確度測試可能并不公平,因為Howland精確度是與付出的努力相關的。這就是簡單電流源所解決的問題。我們可以這樣說,兩種電路最后都能夠提供高精確度,但是利用簡單電流源可大大簡化任務。
用一個精度為0.1%的電阻RSENSE進行精確度測試,測試結果用輸出電流誤差圖表示。測試的目標在于評估輸出電流范圍為+/-10mA時的性能。圖4繪出了輸出電流誤差與輸入電壓的關系圖。

圖4:圖3所示電路的輸出誤差(電流范圍為±10mA)。
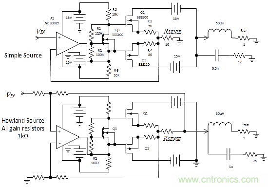
為顯示驅動感性負載時該電路的優勢,我們將其與Howland進行比較,兩個電路均驅動一個50µH電感。圖5的原理圖說明了如何將簡單電流源重新配置為Howland電流源。在兩個電路中,我們用與50µH電感串聯的1?無感電阻來觀察輸出電流。

圖5:測試電路以比較簡單電流源(上)與Howland(下)的動態響應。通過RTEST觀察輸出信號。
兩個電路出于不同原因都要求使用通過電感的補償網絡。就簡單電流源來說,輸出電容和負載電感需要使用一個緩沖器來控制振鈴。Howland也存在振鈴,大部分是由反饋回路中的電感所致。利用方波輸入,我們根據經驗執行了輸入補償。在兩個電路中,我們開始使用通過電感的電阻,并減小阻值,直至過沖和振鈴消除。然后,采用一個電容,并降低電容值,直至過沖和振鈴開始顯示備份。
頻率要盡可能高,為獲得類似波形,采用200 kHz頻率。圖6的Howland波形表明該頻率實際上超出了Howland的限制。

圖6:在200 kHz方波下驅動至±10mA的Howland電流源實際上超出了其頻率響應限制。消除過沖和振鈴所需的補償值采取四舍五入。

圖7:簡單電流源表現出卓越的200 kHz方波性能,因為感性負載并不是反饋回路的組成部分。由于輸出電容效應,補償可消除振鈴。
可以更簡單
如果你覺得圖2和圖3太復雜,并且你愿意犧牲部分性能,那么你可以選用圖4的原理圖作為最簡單的方法。初看上去,一個明顯的考慮因素是,開始使用運算放大器電源引腳生成輸出,且其動態范圍明顯受運算放大器最低額定電源影響。使用CMOS運算放大器時,靜態電流在軌間流動,對輸出精確度影響不大,但雙極運算放大器卻會出現幾個百分點的誤差。雖然可以使用軌到軌旁路,但是旁路仍然是個問題。作者已經多次將該電路用作網絡分析器的電流輸出適配器,以測量運算放大器的輸出阻抗。我們尚未對各種運算放大器進行測試,雖然許多運算放大器可能會在本電路中表現良好,但仍會有一些運算放大器表現欠佳。
模擬本電路的警告。并非所有運算放大器spice模型都能夠正確模擬電源引腳中負載電流的流動,而這是模擬本電路的一個必要特性。

圖8:這是本電流輸出電路最簡單的實現方式,但是會降低輸出阻抗和限制輸出規格范圍。此外,還必須使用你選擇的運算放大器來驗證該方式,因為一些運算放大器可能會由于電源浮動而無法在本電路中正常運行。
本文轉載自電子技術設計。
推薦閱讀:


