【導讀】數據中心和電信電源系統設計發生了很大變化。主要應用制造商都在用更高效的非隔離式高密度降壓型穩壓器取代復雜且昂貴的隔離式 48 V/54 V 降壓型轉換器 (圖 1)。在穩壓器的總線轉換器中無需隔離,這是因為上游 48 V 或 54 V 輸入已經與危險的交流電源進行了隔離。

圖 1.傳統的電信板電源系統架構帶有隔離式總線轉換器。在 48 V 已經與交流電源隔離的系統中,無需使用隔離式總線轉換器。使用非隔離混合式轉換器取代隔離式轉換器可顯著簡化設計、降低成本和電路板空間要求。
對于高輸入/輸出電壓應用 (48 V 至 12 V),傳統降壓型轉換器所需元件通常尺寸更大,因此并非理想的解決方案。也就是說,降壓型轉換器必須在低開關頻率 (例如,100 kHz 至 200 kHz) 下工作,以便在高輸入/輸出電壓下實現高效率。降壓型轉換器的功率密度受到無源元件尺寸的限制,特別是電感尺寸的限制。可以通過增加開關頻率來減小電感尺寸,但是因開關切換引起的損耗會降低轉換器效率,并會導致不可接受的熱應力。
與基于電感的傳統降壓型轉換器相比,開關式電容轉換器 (電荷泵) 可顯著提高效率并縮小解決方案尺寸。在電荷泵中,采用飛跨電容代替電感以存儲能量并將其從輸入端傳遞到輸出端。電容的能量密度遠高于電感,因此與降壓型穩壓器相比,可將功率密度提高 10 倍。但是,電荷泵是分數型轉換器 (它們不能調節輸出電壓) 并且無法擴展以適用于高電流應用。
基于 LTC7821 的混合式轉換器兼具傳統降壓型轉換器和電荷泵的優點:輸出電壓調節、可擴展性、高效率和高密度。混合式轉換器通過閉環控制對輸出電壓進行調節,就像降壓型轉換器一樣。通過峰值電流模式控制,可以輕松地將混合式轉換器擴展到更高的電流水平 (例如,從 48 V 至 12 V/25 A 的單相設計擴展到 48 V 至 12 V/100 A 的 4 相設計)。
混合式轉換器中的所有開關管在穩態工作時都只承受一半的輸入電壓,因此能夠使用低額定電壓的 MOSFET 以實現高效率。混合式轉換器因開關切換引起的損耗低于傳統的降壓型轉換器,從而可實現高頻開關。
在典型的 48 V 至 12 V/25 A 應用中,LTC7821 在 500 kHz 開關頻率時可實現超過 97% 的滿載效率。要使用傳統的降壓型控制器達到相同的效率,必須以三分之一的頻率運行,因而導致解決方案的尺寸大很多。更高的開關頻率允許使用更小的電感,從而使瞬態響應更快并且解決方案尺寸更小 (圖 2)。

圖 2.傳統非隔離式降壓型轉換器和混合式轉換器的尺寸對比(48 V 至 12 V/20 A)。
LTC7821 是一款峰值電流模式的混合式轉換器控制器,提供非隔離式高效率、高密度降壓型轉換器完整解決方案所需的功能,適合用作數據中心和電信系統的中間總線轉換器。LTC7821 的主要特性包括:
● 寬 VIN 范圍:10 V 至 72 V (80 V 絕對最大值)
● 可鎖相的固定頻率:200 kHz 至 1.5 MHz
● 集成式四路 5 V N 溝道 MOSFET 驅動器
● RSENSE 或 DCR 電流檢測
● 可編程 CCM、DCM 或 Burst Mode® 工作
● CLKOUT 引腳用于多相操作
● 短路保護
● EXTVCC 輸入以提高效率
● 單調性的輸出電壓啟動
● 32 引腳 (5 mm × 5 mm) QFN 封裝
48 V 至 12 V/25 A 混合式轉換器具有 640 W/IN3 的功率密度
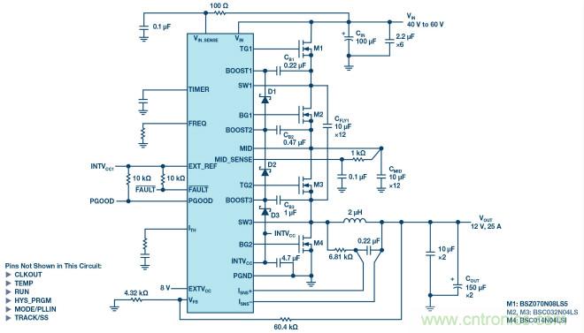
圖 3 顯示了一個采用 LTC7821、開關頻率為 400 kHz 的 300 W 混合式轉換器。輸入電壓范圍為 40 V 至 60 V,輸出電壓為 12 V,最大負載為 25 A。飛跨電容 CFLY 和 CMID 均使用 12 個 10 µF (1210 尺寸) 陶瓷電容。因為開關頻率高且電感在開關節點處僅承受一半的 VIN (伏秒值小),所以可以使用相對較小尺寸的 2 µH 電感 (SER2011-202ML,0.75 英寸 × 0.73 英寸)。如圖 4 所示,解決方案的尺寸大約為 1.45 英寸 × 0.77 英寸,功率密度大約為 640 W/in3。

圖 3.采用 LTC7821 的 48 V 至 12 V/25 A 混合式轉換器。

圖 4.一個完整的總線轉換器使用電路板的正反面進行布局,僅需使用電路板正面 2.7 cm2 的面積。
因為背面三個開關始終只接收到一半的輸入電壓,所以可使用 40 V 額定電壓的 FET。最上面的開關采用一個 80 V 額定電壓的 FET,因為在啟動期間 CFLY 和 CMID 預充電開始時 (無開關),它接收到的是輸入電壓。在穩態操作期間,所有四個開關都只接收到一半的輸入電壓。因此,與所有開關都接收到全部輸入電壓的降壓型轉換器相比,混合式轉換器的開關損耗要小得多。圖 5 顯示了設計效率。峰值效率為 97.6%,滿載效率為 97.2%。由于其效率高 (功率損耗低),熱性能非常出色,如圖 6 熱成像圖所示。在 23°C 的環境溫度和沒有強制風冷的情況下,其熱點溫度為 92°C。

圖 5.在 48 V 輸入、12 V 輸出和 400 kHz fSW 下的效率。
LTC7821 采用獨特的 CFLY 和 CMID 預平衡技術,可防止啟動期間的輸入浪涌電流。在初始上電期間,測量飛跨電容 CFLY 和 CMID 兩端的電壓。如果這些電壓中有任何一個不是 VIN / 2,則允許對 TIMER 電容進行充電。當 TIMER 電容的電壓達到 0.5 V 時,內部電流源開啟以使 CFLY 電壓達到 VIN / 2。在 CFLY 電壓達到 VIN / 2 之后,將 CMID 充電至 VIN / 2。在此期間,TRACK/SS 引腳被拉低,所有外部 MOSFET 都被關斷。如果在 TIMER 電容電壓達到 1.2 V 之前,CFLY 和 CMID 兩端的電壓已達到 VIN / 2,則釋放 TRACK/SS,正常軟啟動開始。圖 7 顯示了這一預平衡周期,圖 8 顯示了在 48 V 輸入、12 V/25 A 輸出時的 VOUT 軟啟動。

圖 6.圖 2 中混合式轉換器解決方案的熱成像圖。

圖 7.LTC7821 啟動時的預平衡周期避免了高浪涌電流。

圖 8.48 V 輸入、12 V/25 A 輸出時 LTC7821 啟動 (無高浪涌電流)。

圖 9.2 相設計的 LTC7821 關鍵信號連接。
1.2 kW 多相混合式轉換器
LTC7821 易于擴展,因此非常適合高電流應用,例如電信和數據中心的應用。圖 9 顯示了使用多個 LTC7821 的 2 相混合式轉換器的關鍵信號連接。將一個 LTC7821 的 PLLIN 引腳和另一個 LTC7821 的 CLKOUT 引腳連接在一起,使 PWM 信號同步。
對于兩相以上設計,將 PLLIN 引腳和 CLKOUT 引腳以菊花鏈方式連接。由于 CLKOUT 引腳上的時鐘輸出與 LTC7821 的主時鐘呈 180°反相,所以偶數相位之間彼此同相,而奇數相位與偶數相位之間彼此反相。
圖 10 顯示了一個 4 相 1.2 kW 混合式轉換器。每相功率級與圖 3 中的單相設計相同。輸入電壓范圍為 40 V 至 60 V,輸出為 12 V,最大負載為 100 A。其峰值效率為 97.5%,滿載效率為 97.1%,如圖 11 所示。其熱性能如圖 12 所示。在 23°C 的環境溫度和 200 LFM 強制風冷的情況下,其熱點為 81°C。該設計采用了電感 DCR 檢測。如圖 13 所示,4 個相位間的均流非常平衡。

圖 10.采用四個 LTC7821 的 4 相 1.2 kW 混合式轉換器。

圖 11.4 相 1.2 kW 設計的效率。

圖 12.圖 9 所示多相轉換器的熱成像圖。

圖 13.圖 9 所示多相轉換器的均流。
結論
LTC7821 是一款峰值電流模式的混合式轉換器控制器,能夠以創新的方式實現數據中心和電信系統的中間總線轉換器簡化解決方案。混合式轉換器中的所有開關都只會接收到一半輸入電壓,從而顯著降低了高輸入/輸出電壓應用中的開關相關損耗。因此,混合式轉換器支持的開關頻率可高出降壓型轉換器 2 至 3 倍,且不影響效率。混合式轉換器可輕松擴展,以支持更高電流應用。較低的整體成本和易擴展性使混合式轉換器比傳統的隔離式總線轉換器更勝一籌。
作者簡介
Ya Liu 是 ADI 公司電源產品應用部門的一名高級應用工程師,工作地點位于美國加利福尼亞州米爾皮塔斯。目前,他主要為開關電容轉換器和混合轉換器提供應用支持。他還為眾多 PSM 控制器和模擬降壓型控制器提供支持。Ya 擁有浙江大學 (位于中國杭州) 電氣工程學士學位以及弗吉尼亞理工學院暨州立大學 (簡稱弗吉尼亞理工大學,位于布萊克斯堡) 電氣工程碩士學位。他擁有 2 項中國專利和 3 項美國專利。聯系方式:ya.liu@analog.com。
Jian Li 于 2004 年獲得中國清華大學控制理論與控制工程碩士學位,并于 2009 年獲得美國弗吉尼亞理工大學電力電子學博士學位。目前,他是 ADI 公司電源產品應用工程經理。他擁有 9 項美國專利,并發表了 20 多篇學報和會議論文。聯系方式:jian.li@analog.com。
San-Hwa Chee 是電源產品部門的一名設計專家。多年來,他在凌力爾特公司 (現為 ADI 公司的一部分) 設計推出了眾多產品。San-Hwa 在其職業生涯中獲得多項專利。聯系方式:san-hwa.chee@analog.com。
Marvin Macairan 目前是 ADI 公司 Power by Linear™ 應用部門的助理應用工程師。他負責為應用工程師提供支持并優化突出 ADI 電源產品的演示板。他擁有位于圣路易斯奧比斯波的加州州立理工大學電氣工程碩士學位。聯系方式:marvin.macairan@analog.com。
推薦閱讀:


