【導讀】開關電源反饋回路主要由光耦(如PC817)、電壓精密可調并聯穩壓器(如TL431)等器件組成。要研究如何設計反饋回路,首先先要了解這兩個最主要元器件的基本參數。
引言
開關電源反饋回路主要由光耦(如PC817)、電壓精密可調并聯穩壓器(如TL431)等器件組成。要研究如何設計反饋回路,首先先要了解這兩個最主要元器件的基本參數。
一、光耦

PC817的基本參數如下表:

二、可調并聯穩壓器

由TL431的等效電路圖可以看到,Uref是一個內部的2.5V 基準源,接在運放的反相輸入端。由運放的特性可知,只有當REF 端(同相端)的電壓非常接近Uref(2.5V)時,三極管中才會有一個穩定的非飽和電流通過,而且隨著REF 端電壓的微小變化,通過三極管VT的電流將從1 到100mA 變化。
當然,該圖絕不是TL431 的實際內部結構,所以不能簡單地用這種組合來代替它。但如果在設計、分析應用TL431 的電路時,這個模塊圖對開啟思路,理解電路都是很有幫助的。
前面提到TL431 的內部含有一個2.5V 的基準電壓,所以當在REF 端引入輸出反饋時,器件可以通過從陰極到陽極很寬范圍的分流,控制輸出電壓。如圖2 所示的電路,當R1 和R2 的阻值確定時,兩者對Vo 的分壓引入反饋,若Vo 增大,反饋量增大,TL431 的分流也就增加,從而又導致Vo 下降。
顯見,這個深度的負反饋電路必然在Uref等于基準電壓處穩定,此時Vo=(1+R1/R2)Vref。

圖2
選擇不同的R1 和R2 的值可以得到從2.5V 到36V 范圍內的任意電壓輸出,特別地,當R1=R2 時,Vo=5V。需要注意的是,在選擇電阻時必須保證TL431 工作的必要條件,就是通過陰極的電流要大于1 mA 。
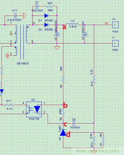
了解了TL431和PC817的基本參數后,來看實際電路:

圖3
反饋回路主要關注R6、R8、R13、R14、C8這幾個器件的取值。
首先來看R13。R13、R14是TL431的分壓電阻,首先應先確定R13的值,再根據Vo=(1+R14/R13)Vref 公式來計算R14的值。
1.確定R13、R14取值
確定R13的值考慮以下兩個條件:
①TL431 參考輸入端的電流,一般此電流為2uA 左右,為了避免此端電流影響分壓比和避免噪音的影響,一般取流過電阻R13 的電流為參考段電流的100 倍以上,所以此電阻要小于2.5V/200uA=12.5K。
②考慮到待機功耗及瞬態響應,若取值太小,則通過的電流大,根據P=I2R公式,待機功耗大;若取值太大,則通過的電流小,反饋回路瞬態響應將受到影響。故,R13在滿足條件1的情況下盡量取中間值或大于中間值。
本設計為5V/1.5A適配器設計,R13取5.6K,理論上要得到5V輸出,R13與R14值相等即可,但考慮適配器實際應用存在線損,故選R14值略大于R13,取6.2K。
計算得:Vo=(1+6.2/5.6)*2.5=5.26V,結合使用的輸出線規格及線損,在輸出滿載情況下,線末端能夠得到5V電壓。
2.確定R6、R8取值
由輸出為5V知a點電壓略高于5V,取5.3V
圖4為TL431內部電路圖,由圖中可知,K端與R端相差一個PN節(即三極管工作在飽和狀態時,K端將比R端電壓高0.7V(硅管)),當開關電源工作時,下圖中的Q1將工作在放大模式,根據三極管的放大特性,K端電壓將比R端電壓至少大0.7V,根據經驗,K端電壓比R端電壓高1.5V~1.7V,即圖3中的c點電壓比d點電壓高1.5V~1.7V,d點電壓為TL431基準電壓,為2.5V,則c點電壓為4V~4.2V。

圖4
由光耦參數表可知,發光二極管正向壓降為0.8~1.4V(取1V,IF為3~5mA時),這樣可得b點電壓為5V~5.2V
由上述條件,我們已經計算出圖2中
a點電壓為5.3V;
b點電壓為5~5.2V(取5.1V);
c點電壓為4~4.2V(取4.1V);
d點電壓為2.5V;
由發光二極管參數知,IF<50mA,根據經驗,IF一般取3mA。R8電阻是為TL431提供死區電流而設計的,查閱TL431參數知,要保證工作正常,TL431的Ika需大于1mA,小于100mA,一般取3~5mA。計算得R6=(5.3V-5.1V)/3~5mA =40Ω~67Ω。本設計取56R。R8<(1.2V/1mA)=1.2K,根據經驗,一般取1K或470Ω
3.確定C8取值
有的電路設計中為提升低頻增益,用一個電阻和一個電容串接于TL431控制端和輸出端,來壓制低頻(100Hz)紋波和提高輸出調整率,即靜態誤差,目的就是提升相位,要放在帶寬頻率的前面來增加相位裕度,具體位置要看其余功率部分在設計帶寬處的相位是多少,電阻和電容的頻率越低,其提升的相位越高,當然最大只有90 度,但其頻率很低時低頻增益也會減低,一般放在帶寬的1/5 初,約提升相位78 度。根據計算,一般選用104電容或104電容與1K電阻串聯。(具體計算比較復雜)
以上數據僅為理論計算,具體應根據實際測試情況進行微調處理。
免責聲明:本文為轉載文章,轉載此文目的在于傳遞更多信息,版權歸原作者所有。本文所用視頻、圖片、文字如涉及作品版權問題,請聯系小編進行處理。

