【導讀】有部分小伙伴不明白,這個電路為什么MOS管能導通,這里簡單描述一下,這個電路的巧妙之處正是應用了MOS管寄生二極管的存在,MOS管未導通之前,S端電壓變為VBAT-0.7V,這樣S端電壓肯定比G端電壓高,所以PMOS導通,導通之后,寄生二極管短路,不再起作用。
當我們的電路既可以由外部USB電源供電,也可以由鋰電池供電時,我們需要進行如下的邏輯設置:
1、外部電源供電時,斷掉鋰電池的供電;
2、斷開外部供電時,由鋰電池供電。
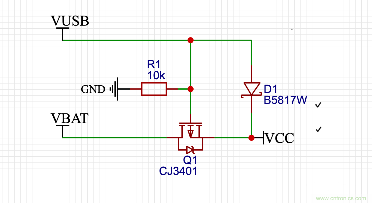
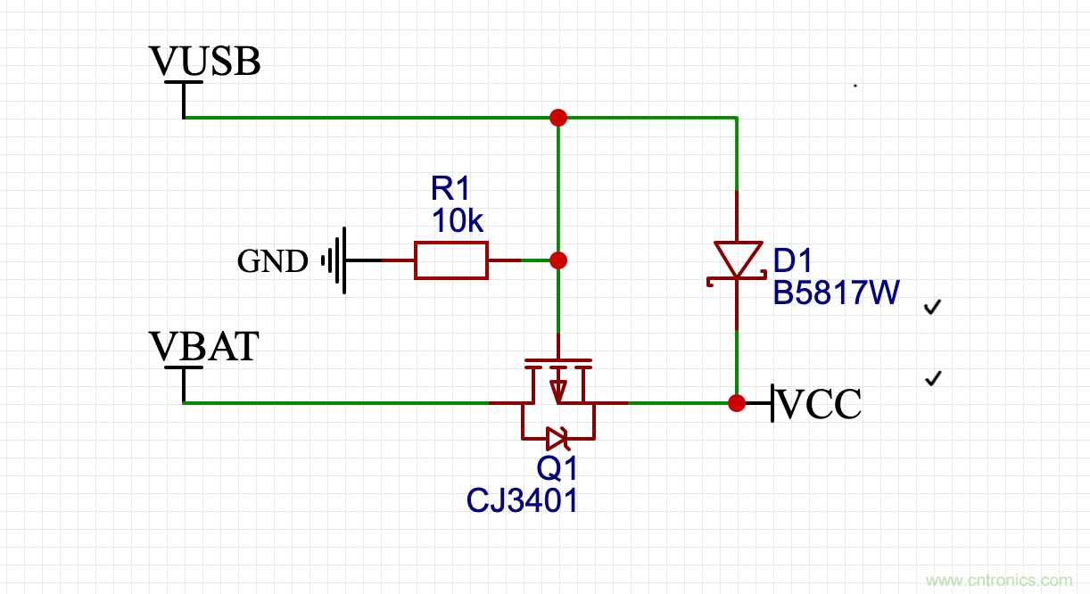
下面是作者在設計電路時所使用的電路:

電路說明
當VUSB是USB供電時,MOS管不導通,VCC等于VUSB減去二極管D1的壓減;當VUSB斷開時,MOS管導通,由VBAT供電,實現自動切換。
原理分析
這里以VUSB為5V USB供電,VBAT為4.2V鋰電池供電為例分析:
1、當VUSB為5V時,PMOS G端電壓為5V,PMOS不導通,電壓經過D1直接到VCC。

2、VUSB斷開之后,PMOS的G端電壓由R1下拉到GND,PMOS導通,VCC由VBAT供電。

到這里,有部分小伙伴不明白,這個電路為什么MOS管能導通,這里簡單描述一下,這個電路的巧妙之處正是應用了MOS管寄生二極管的存在,MOS管未導通之前,S端電壓變為VBAT-0.7V,這樣S端電壓肯定比G端電壓高,所以PMOS導通,導通之后,寄生二極管短路,不再起作用。
3、實際工作中,我們肯定希望在USB端通電的情況下能給電池充電,這里簡單加一個充電電路就可以了,這樣,整個電路既可以切斷鋰電池供電,還可以給鋰電池充電。此電路應用于量產電路,大家消化之后測試通過就可以直接用了。

(來源:芯片之家,作者:BENABADJI,整理:曉宇)
免責聲明:本文為轉載文章,轉載此文目的在于傳遞更多信息,版權歸原作者所有。本文所用視頻、圖片、文字如涉及作品版權問題,請電話或者郵箱聯系小編進行侵刪。






