【導讀】論壇是因特網的一些偉大副產品。它們為人類提供了一種簡單的途徑來分享想法、提出問題并對多得令人難以置信的各種話題進行討論。
我們創立了TI E2E™社區,將它作為這樣一個地方:工程師可來此直接向設計TI器件的工程師咨詢與這些器件相關的技術問題。身為TI電機驅動器負責組的一名應用工程師,筆者經常查看電機驅動器論壇內容,以解決各種問題并對討論發表意見。
在這個由五部分組成的博客系列中,筆者將重點介紹自己在TI E2E論壇看到的一些最常被問到的問題并集中討論如何著手解決它們。
通過查看器件產品說明書,論壇上的許多問題都可迎刃而解。帶“閱讀手冊”字樣的導航標可從不同行業的許多名稱旁經過,不過它的意義是完全一樣的。雖然這聽起來很簡單,但知道如何瀏覽產品說明書能讓您快速找到自己需要的信息。因此,讓我們縱覽一下TI電機驅動器產品說明書中一些較重要的部分。
首頁
該產品說明書的首頁能讓您對該器件能做什么以及它是否適用于您的系統有一個大概了解。它包括器件名稱、描述、特性、一個簡單的圖表和幾個其它關鍵列項:
● 特性:該器件所具備的功能的亮點。這個部分通常包含與運行范圍、器件集成、保護功能和各種其它列項有關的信息(圖1)。
● 應用:這是一個常見應用(該器件專為這些應用而設計)的列表。它不是一個綜合性列表。
● 描述:該器件及其功能的詳細摘要。
● 器件信息:與該器件所采用的各種封裝相關的信息(圖2)。
● 圖表:這些圖表通常展示該器件的簡化方框圖或突出它的一個主要特性(圖3)。

圖1:典型的特性部分

圖2:器件信息

圖3:方框圖
建議的運行條件
建議的運行條件(圖4)是關鍵的限制(在這些限制范圍內器件才能工作)。電機驅動器產品說明書中應注意的重要項目包括下列內容:
● 電源電壓范圍。
● 低壓差穩壓器(LDO)外部負載電流。
● 輸出電流能力。
● 最大輸入頻率。

圖4:建議的運行條件
電氣特性
用該器件的參數和規格表來描述電氣特性。這包括與穩壓器輸出電壓、邏輯電壓水平、定時規范、電流能力、RDS(on)和保護功能相關的信息。
兩個重要技術參數是金屬氧化物半導體場效應晶體管(MOSFET)的RDS(on)和保護電路的參數。在電機驅動器的電流能力方面,RDS(on)是主要限制因素。當電流通過MOSFET增加時,產生的熱量(P= I2R)也將增加。對于幾種不同的條件,通常有不同的參數(圖5)。

圖5:電機驅動器輸出
保護電路部分描述了集成保護方案的各種級別和時序(圖6)。系統設計人員經常把保護電路與器件問題相混淆。這些值可幫助通過調試找出引起該電機驅動器采取保護行動的系統問題。

圖6:保護電路
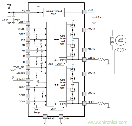
功能方框圖
該功能方框圖是集成電路的可視化表示形式(圖7)。它可讓您對該電機驅動器的內部運行情況有一個大致的了解。您可以參考該方框圖,以確定電源樹是如何配置的,輸出應該如何被連接,邏輯輸入/輸出是如何設置的。

圖7:功能方框圖
布局范例
在TI E2E論壇上,糟糕的布局和電路板設計是一個主要問題。布局問題往往由旁路電容器的不當放置和不良接地方案造成。該產品說明書可提供了一個完整的部分,專用于介紹布局小貼士/指南,甚至提供了一個可依照的范例性布局(圖8)。確保該電機驅動器的合理布局將可保證其工作性能符合規范。

圖8:布局范例
封裝信息
通常快到該產品說明書的末尾才會出現封裝信息,但它也同樣重要。該部分描述了器件封裝的物理尺寸和屬性(圖9和圖10)。它還提供了一個印刷電路板(PCB)設計可采用的推薦焊盤圖案。到裝配電路板的時候,使用這些信息將幫助確保該器件被正確固定到PCB上。

圖9:器件封裝的物理尺寸和屬性

圖10:器件封裝的物理尺寸和屬性
請謹記,即使是在我們今天生活的時代,瀏覽一下該產品說明書仍大有幫助。
免責聲明:本文為轉載文章,轉載此文目的在于傳遞更多信息,版權歸原作者所有。本文所用視頻、圖片、文字如涉及作品版權問題,請聯系小編進行處理。
推薦閱讀:




