【導讀】在當今眾多的變換器拓撲結構中,反激式拓撲是最常用的一種。盡管很簡單,但這種變換器設計卻賦予很多應用巨大的優勢。近年來,很多更新、更復雜的拓撲結構不斷出現,但反激式變換器設計仍然很流行。
這種開關模式電源變換器在中低功率范圍(約 2W 至 100W)內提供了極具競爭力的尺寸、成本與效率比。反激式變換器的操作基于耦合電感器,它實現了電源轉換,同時還可以隔離變換器的輸入和輸出。耦合電感器還支持多個輸出,這使反激式變換器成為多種應用的理想選擇。
反激式變換器操作
反激式變換器的基本組成元件與大多數其他開關變換器拓撲相同,唯一的不同是它采用了耦合電感器,它將變換器的輸入與輸出隔離(見圖 1)。

圖1: 反激式變換器原理圖
反激式變換器有兩個信號半周期: tON and tOFF,它們以MOSFET的開關狀態命名并受其控制。
在tON期間,MOSFET處于導通狀態,電流從輸入端流經原邊電感器并對耦合電感器進行線性充電。
在tOFF期間, MOSFET處于關斷狀態,耦合電感器開始通過二極管去磁。來自電感器的電流為輸出電容器充電并為負載供電。
反激式變換器設計及組件選型
設計一個反激式變換器需要做出許多重要的設計決策與權衡。下面我們將介紹一個簡單的反激式變換器設計過程中的每個步驟。圖2顯示了我們將遵循的設計流程。

圖2: 反激式變換器設計流程
反激式變換器設計過程與計算
步驟1: 設計輸入
設計輸入或由最終應用確定,或由設計人員來選擇。這些參數包括但不限于:輸入和輸出電壓、功率、紋波系數和操作模式。表1羅列了本文所討論電路的設計輸入。

表1: 設計輸入總結
非連續導通模式 (DCM)具有較高的穩定性和效率,我們為此應用選擇了該模式。這意味著該解決方案的紋波系數為1。
其最大占空比固定為50%,以最大限度地減少應力并均衡利用MOSFET和二極管。開關頻率則選擇為160kHz。
為使計算更加實際,變換器的估算效率也被定義。盡管該估值相對較低(約80%),但卻是低功率反激式變換器的常見效率值。
根據所有這些輸入,設計人員必須選擇滿足所有初始要求的控制器IC。本例采用了MPS的MP6004。MP6004是一款僅支持DCM模式的反激式控制器。它還提供原邊調節功能,可減少外部組件的數量。
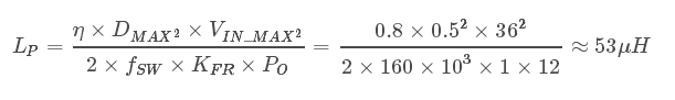
步驟2: 最大原邊電感計算及選擇
第一個設計計算用于找到最大原邊電感值。有許多不同的設計方法可以用于計算該值,但本例中的變換器始終運行在DCM模式,因此我們采用如下的公式 (1)來計算原邊電感值(LP):

最壞情況發生在變換器以最小輸入電壓(VIN)和最大占空比(D)且全功率工作時。將設計輸入代入公式(1) ,可以得到最大電感器限值為53μH。
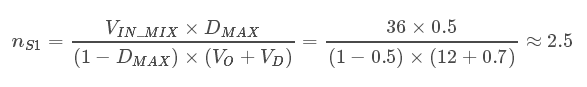
接下來計算所需的匝數比 (nS1)。我們仍使用最小VIN和最大D以得到最壞情況下的值,同時增加二極管的正向壓降以使計算更加精確。用等式(2)來估算nS1:

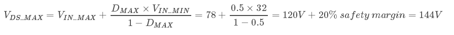
步驟3: MOSFET計算
下一步是為應用選擇合適的MOSFET。為此,我們需要計算開關必須承受的最大電流和電壓。首先利用公式 (3) 來計算最大電壓:

注意, VDS_MAX上增加了20%的安全裕度,以確保變換器的安全運行。然后我們利用公式 (4) 來估算最大電流:

查看MP6004控制器規格,可以知道MOSFET的VDS_MAX 為180V,最大電流為3A。這意味著該控制器IC可以在此應用中安全使用。
步驟4: 整流二極管計算
該步驟用于評估整流二極管。與MOSFET一樣,其目的是確保整流二極管能夠處理它可能遇到的最大電壓和電流。 首先利用公式(5)來計算二極管能承受的最大電壓:

通過增加40%的安全裕度,得到最大反向電壓為60.5V。
步驟5: 輸出電容器計算
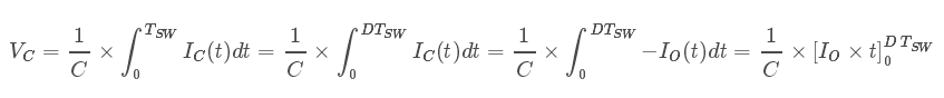
我們用一個估值來確定輸出電容的值,即忽略電路的二階方面,如寄生分量和輸出串擾。利用公式 (6) 來估算電容的電壓值:

請注意,如果該公式用于tON,則可以大大簡化。利用公式 (7) 計算輸出電壓紋波:

接下來,選擇一個電容值以得出最佳紋波電壓。本例使用了一個250μF的電容器,其輸出電壓紋波為12.5mV。
步驟6:反激變壓器的設計和計算
下一步是變壓器的設計。變壓器選型需要做出許多設計決策,例如磁芯材料和磁芯形狀的選擇。每種選擇都有其特定的優勢,在本例中,我們選用了常見的雙E形鐵氧體磁芯(見圖3)。

圖 3:變壓器雙E型磁芯和變壓器主要構成
用于計算變壓器面積的方法稱為AP法。它將變壓器的總面積定義為繞組窗口面積與磁芯橫截面面積的乘積,所有變壓器的磁通量都匯集于這些位置(見圖 4)。

圖4: AP法涉及的區域
變壓器面積可以用公式 (8) 來估算:

現在,我們已定義了方法和設計參數,然后就可以通過一組快速計算來設計變壓器。 首先,用公式 (9) 計算最小變壓器面積:

BMAX通常是已確定的輸入參數;對于鐵氧體磁芯,一般在0.2T到0.3T之間。使用AP 法,最后可以選擇一個EE13磁芯和一個最小長度為0.28mm的變壓器骨架。
然后計算適合這個變壓器的最大原邊匝數和副邊匝數,并保證符合等式 (2)中計算出的匝數比。用公式 (10) 計算原邊匝數:

用公式 (11) 估算副邊匝數:

輔助繞組匝數與副邊輸出匝數的計算方法相同,最后得到 NAUX = 5.
步驟7: 緩沖器設計和計算
設計流程的最后一步是找到合適的緩沖器值。緩沖電路有助于減輕開關節點的電壓尖峰,這些尖峰是由于變壓器漏電感和電路中雜散電容之間的振鈴而導致。如果沒有緩沖器,電壓尖峰會增大噪聲,甚至會導致MOSFET擊穿。圖5顯示了帶緩沖電路的反激式變換器。

圖 5:帶輸入緩沖電路的反激式變換器
緩沖器的設計過程包括三個階段。首先,預估漏電感約為原邊電感的2%;其次,設置最大緩沖器電容電壓紋波為 10%;最后就可以估算出緩沖器組件的值。
用公式 (12) 計算最大電容器電壓:
用公式 (13) 估算緩沖器電阻中的功率:

以功率作為一個限制參數,并使用公式(14)來計算緩沖器的電阻值:

用公式 (15) 估算緩沖器的電容器值:

最后,利用公式(16)來計算緩沖器二極管兩端的最大電壓:

最后設計
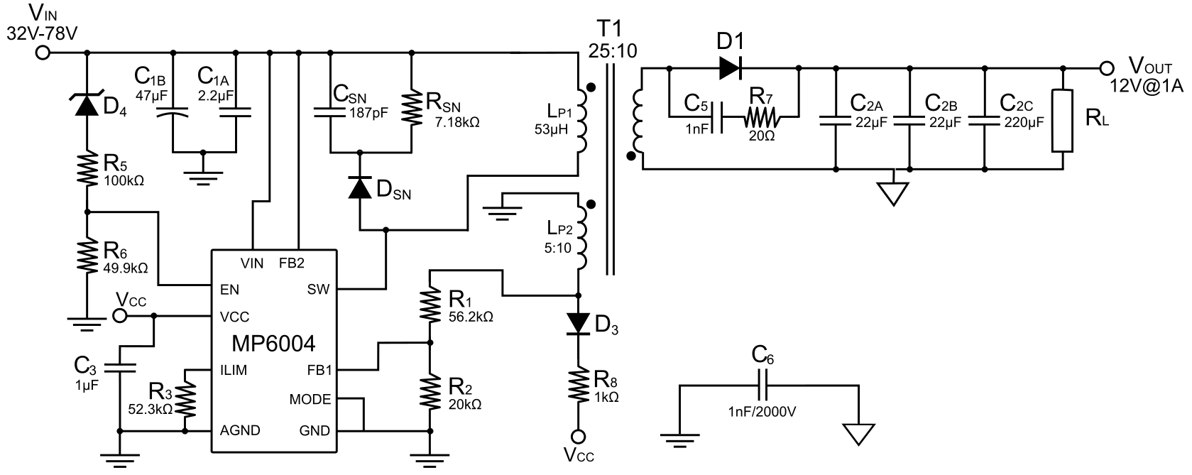
在計算出變換器的所有組件值后,MP6004穩壓器就可以與其外部組件配對,構建出一個全功能反激式DC/DC變換器。
注意,該電路包括了前面已提到的元件,如原邊電感器(LP),輔助電感器 (LP2),輸出電容器(由C2A, C2B, 和 C2C并聯組成,以提高頻率響應),整流二極管(D1), 和緩沖電路。
圖6顯示了電路的最終設計以及新的組件,例如MP6004原邊控制器。該控制器包含MOSFET開關及其所有相關電路,還包括一些用于噪聲過濾的附加組件。

圖6: 最終設計電路原理圖
結論
本文采用MPS的MP6004演示了如何通過八個簡單的步驟設計一個反激式變換器。盡管在設計準備好實施之前還有很多因素需要考慮,例如通過EMC 測試、控制回路設計和元件選型,但建立一個清晰的計算和選型方法非常重要。
許多設計決策都將對系統的整體行為產生重大影響,因此建立輸入設計參數是關鍵的第一步。這些參數設置了變換器設計的約束條件,其余步驟都將根據這些規格來選擇值。
來源:MPS
免責聲明:本文為轉載文章,轉載此文目的在于傳遞更多信息,版權歸原作者所有。本文所用視頻、圖片、文字如涉及作品版權問題,請聯系小編進行處理。
推薦閱讀:





