【導讀】本文將介紹使用降壓/升壓轉換器和LiSOCI2電池時的五個優秀實踐,以更大限度地延長電池壽命并降低總體維護和成本要求。首先,我們討論一些常見的設計挑戰。
流量計使用鋰二氧化錳(LiMnO2)和鋰亞硫酰氯(LiSOCl2)電池供電。與LiMnO2電池相比LiSOCl2電池可實現更高的能量密度和更出色的每瓦成本比,因此普遍用于流量計。但是,LiSOCI2電池的脈沖響應較差,這會導致瞬態電流負載期間電壓大幅下降。
可以將混合層電容器(HLC)或雙電層電容器等緩沖元件與LiSOCl2電池組合使用以提高其脈沖負載能力,但HLC和LiSOCl2電池的可靠組合成本高昂,并且會影響儀表的總成本。由于電池對流量計的維護要求和壽命也有影響,因此將降壓/升壓轉換器與LiSOCl2電池相結合的替代方法有助于降低整體解決方案成本并延長流量計的使用壽命。
本文將介紹使用降壓/升壓轉換器和LiSOCI2電池時的五個優秀實踐,以更大限度地延長電池壽命并降低總體維護和成本要求。首先,我們討論一些常見的設計挑戰。
設計智能流量計系統時的關鍵設計難題
典型的流量計系統包含五個重要組成部分:計量前端、通信前端、微控制器(MCU)、電源管理集成電路和保護前端。
除了這些要求外,流量計通常外形小巧,必須在現場運行15年以上,且維護成本應盡可能低。
典型流量計的功耗概況
表1列出了標準流量計的功耗概況,分為三種工作模式。
表 1:標準流量計的功耗概況
借助降壓/升壓轉換器設計流量計的優秀實踐
為了幫助延長智能流量計設計的電池壽命和性能,請考慮采用以下五個優秀實踐。
優秀實踐1:限制電池提供的峰值電流。
如圖1(取自SAFT LS17330電池的數據表)中所示,LiSOCl2電池通常不支持智能流量計中使用的無線電通信系統所需的高動態范圍曲線。解決這個問題的一種方法是使用TPS63900降壓/升壓轉換器和一個緩沖元件來過濾電池電流。
圖 1:+20°C下的SAFT LS17330典型放電曲線
優秀實踐2:使輸出和輸入電壓電平保持獨立。
實現獨立的電壓電平可優化從電池汲取的輸入電流曲線以及提供給負載的輸出電流。這種做法還簡化了輸入和輸出之間緩沖元件的使用。
優秀實踐3:使用工作電流較低且待機電流低于500nA的轉換器。
為了優化系統的能源使用,轉換器的平均電流消耗與系統的電流消耗相比必須可以忽略不計。例如,如果流量計的平均電流消耗約為5μA,則轉換器的待機電流應低于500nA。
優秀實踐4:盡可能降低電源系統的電壓。
將系統視為由轉換器供電的電阻。保持低電源電壓可以減少系統消耗的待機電流。
優秀實踐5:通過動態電壓調節優化每種工作模式的電壓負載。
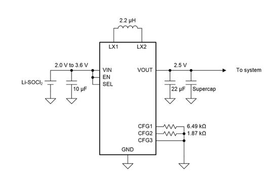
如圖 2 所示,TPS63900的動態電壓調節功能使轉換器能夠動態改變其輸出電壓,從而在理想工作點為負載供電。
圖 2:基于TPS63900的電池前端
一些測量數據
●在以下條件下進行負載瞬態測量:
●待機電流(Iout):999ms內為158μA
●活動電流(Iout):1ms內為97.4mA
●輸入電壓(Vin):3.6V
●輸出電壓: 3.0 V
●輸出電容:300μF
如圖3和圖4所示,TPS63900能夠過濾從電池汲取的輸入電流,同時保持出色的效率和對輸出電壓的調節。
圖 3:TPS63900的脈沖響應
圖 4:TPS63900在輸入電壓為3.6V時的效率
通過在2.5mm x 2.5mm封裝或21mm2總解決方案尺寸中結合超低待機電流消耗、出色的瞬態響應、輸出噪聲水平和動態電壓調節,TPS63900可幫助解決使用LiSOCl2 電池時遇到的難題,以及傳統的更復雜高成本方法在很長時間內都無法解決的難題。
圖5:TPS63900解決方案面積
(來源:德州儀器)
免責聲明:本文為轉載文章,轉載此文目的在于傳遞更多信息,版權歸原作者所有。本文所用視頻、圖片、文字如涉及作品版權問題,請電話或者郵箱editor@52solution.com聯系小編進行侵刪。
推薦閱讀:
如何在功率變換應用中實現可擴展的實時控制資源和可持續的平臺開發




