【導讀】PFC( Power Factor Correction)被稱為“功率因數校正”,被定義為有效功率和總耗電量(視在功率)的比值。當使用于大中功率開關電源時,提高功率因數可以降低電網傳輸中的損耗從而提高電能的輸送效率。因此提高功率因數有著重要的意義。
本文將為大家介紹川土微電子CA-IS120X/130X系列產品在PFC中的應用,并針對實際應用提出使用方法和控制建議。
01 功率因數的定義
功率因數定義為交流電路有功功率P(W)對視在功率S(V*A)的比值。當交流電壓和電流相位不同時,則功率因數小于1。用戶電器設備在一定電壓和功率下,該值越高效益越好,發電設備越能充分利用。常用表示,功率因數
。
圖1:功率因數定義
對于沒有PFC 的升壓電路,主要由整流橋電路,升壓功率級以及控制電路組成,如圖 2 所示。整流電路將市電(220V/50Hz)轉化成直流電,整流后由于升壓電路輸入存在大電容(CBULK)造成有尖峰電流。另外,此時在輸入市電側產生畸變的電流iac,里面含有基波成分,也含有諧波成分。在該電路中,升壓電路只控制輸出電壓VOUT,對輸入電流沒有任何調節。波形如圖 3 所示:
圖2:整流橋+升壓電路
圖3:整流橋+升壓電路典型波形
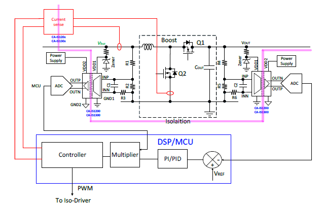
PFC電路將輸入側相電流也加入控制環路,對電流波形和相位進行調節,從而實現提高功率因數的控制。
如圖 4所示。檢測到的輸出電壓和輸出參考電壓進行比較,通過PI或PID將輸出誤差放大,放大后的信號和輸入總線電壓Vbus相乘,從而得到直流母線側的電流的參考 包絡線,最后通過控制器可以在保證輸出電壓達到預定值的情況下母線電流追蹤母線電壓。該控制器有多種控制方法和架構,后面章節會講述。
注:忽略直流側輸入母線電壓過低引起的電壓無法轉換問題,實際存在填谷電路。
圖4:整流橋+PFC 升壓電路
02 高邊電流采樣
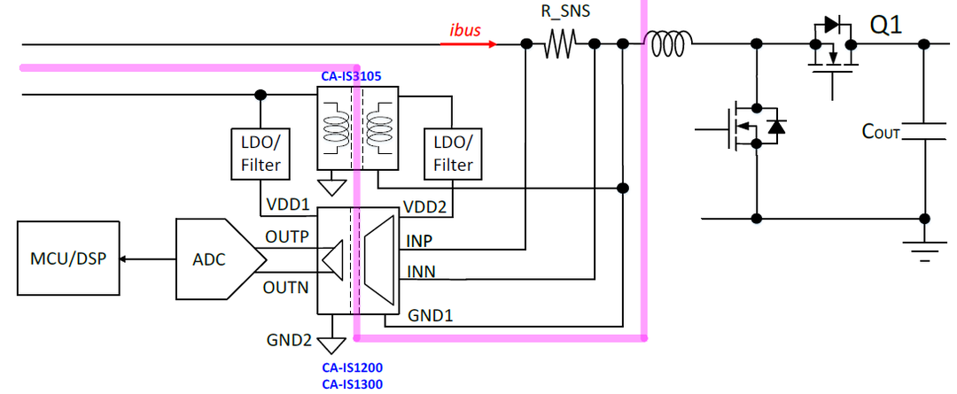
電流采樣一般分為高邊采樣和低邊采樣。高邊采樣具有比較高的對地共模電壓,可以使用川土微電子的產品CA-IS3105W做為隔離電源。R_SNS為高邊采樣電阻,當電流流過電阻時,該電阻上產生壓降,使用電流放大器CA-IS1200/CA-IS1300將壓降傳送到低壓側,通過ADC轉換成數字信號送入DSP或MCU。也可以使用CA-IS1204、CA-IS1305/06將差分電壓信號傳送到低邊,通過MCU直接取低壓側的數字信號。
高邊采樣如圖 5和圖 6所示。
圖5:高邊電流采樣示意圖1
圖6:高邊電流采樣示意圖2
高邊側電流采樣方式使用時有以下特點:
1>供電復雜,必須使用隔離電源。
2>隔離電源輸出地連接采樣側的低電壓端,不能連接至功率級GND。
3>使用隔離電源時要注意輸入和輸出側使用LDO或濾波器,以防止輸入輸出側電壓紋波干擾其他信號。
4>正常工作時高邊側供電隔離柵耐壓為母線電壓,因此對隔離器耐壓是考驗,最終影響芯片工作壽命。
5>高邊采樣對于升壓boost電路而言,可以對電感全開關周期內電流進行監控和控制, PFC boost電路控制方式多樣靈活。
高邊采樣PFC 升壓電路的控制方法
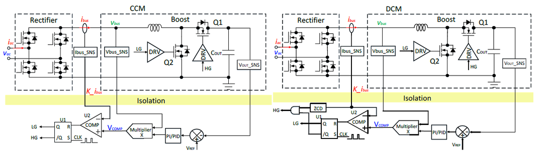
● 01定頻峰值電流控制
電感峰值電流,定頻率控制,如圖 7所示。輸出電壓和參考電壓通過PI/PID進行比較放大,在和輸入直流總線電壓相乘得到總線電流指令值。控制邏輯通過比較器U2和觸發器U1產生。如果開關管Q2開通,Q1關閉,那么電感電流ibus增大。K_ibus為ibus一定比例放大后的轉換值。當電流K_ibus達到指令峰值VCOMP時,比較器U2輸出高電平,重置觸發器U1,此時開關管Q2關閉,Q1開通,電感電流放電直至觸發器由于固定頻率的脈沖而被置高。
圖7:定頻峰值電流控制PFC升壓電路
如圖 8所示,工作于CCM(Continuous Current Mode) 的升壓電路,當電感電流觸碰到指令電流后,電感電流停止充電開始放電,電感電流形成的包絡線呈正弦波。包絡線的平均值接近正弦波形。對于工作于DCM(Discontinuous Current Mode)的升壓電壓。電感電流觸碰到指令電流后,電感電流停止充電并開始放電,當電流降至零時觸發電流過零檢測邏輯,開關管Q1關閉且保持關閉狀態直至時鐘信號觸發下一開關周期的開關管通斷。工作于峰值電流控制模式時,開關頻率保持定值。
圖8:BCM峰值控制PFC升壓電路
還有一種介于DCM和CCM之間被稱為BCM(Boundary Current Mode),即電感放電至過零時,啟動下一開關周期的通斷,因此電路中需要電流過零檢測(ZCD)環節。該模式下開關頻率可變,隨輸入、輸出、負載等情況變化。電路和波形分別如圖 9和圖 10 所示。
圖9:BCM 峰值控制PFC 升壓電路
圖10:BCM 峰值控制PFC 升壓電路波形
● 02遲滯控制
遲滯控制(Hysteresis Control)將被控量的上下限做為控制的參數。當電流碰到目標控制量上限時,電感電流開始放電,直至碰到控制量下限。該種控制將被控量控制在一定范圍內,控制相對簡單,頻率不固定,控制電路如圖 11,波形如圖 12 所示。
圖11:遲滯控制PFC 升壓電路
圖12:遲滯控制PFC 升壓電路波形
03 低邊電流采樣
如果將采樣電阻串聯在開關管上為低邊電流采樣,如圖 13 和圖 14 所示。
低邊采樣具有低的對地共模電壓,R_SNS 為高邊采樣電阻,當電流流過電阻時,該電阻上產生壓降,使用電流放大器CA-IS1200/CA-IS1300 將壓降傳送到低壓側,通過ADC 轉換成數字信號送入DSP 或MCU,如圖 13 所示。也可以使用CA-IS1204、CA-IS1305/06 將差分電壓信號傳送到低邊,通過MCU 直接讀取低壓側的數字信號,如圖 14 所示。該種采樣模式由于高壓側參考對地,因此可使用隔離電源CA-IS3105W,但是隔離電源輸入和輸出建議串接LDO 或者濾波器連接至VDD2,這樣依然有一定的成本。另外一種方式即電阻和穩壓管串聯的,這種方式比較經濟。
低邊側電流采樣方式使用時有以下特點:
1> 供電相對簡單,可以不使用隔離電源。
2> 如果使用隔離電源供電,要注意輸入和輸出側使用LDO 或濾波器,防止輸入輸出側電壓紋波干擾其他信號。
3> 正常工作時隔離柵電壓很低,因此對一般情況下隔離柵承受應力很小。
4> 高邊采樣對于升壓boost 電路而言,開關周期內只能對電感充電電流進行監控和控制, PFC boost 電路控制方式受限。
圖13:低邊電流采樣示意圖1
圖14:低邊電流采樣示意圖2
低邊電流采樣PFC 升壓電路的控制方法
● 01固定開關時間控制COT
當電感電流觸碰到指令電流后,電感電流停止充電開始放電,通過One-shot 邏輯產生一個固定時間的脈沖寬度即一個固定的放電時間。當這個固定的時間完成,電感電流開始充電直至電感電流再次碰到指令電流。電感電流形成的包絡線呈正弦波。包絡線的平均值接近正弦波形。該模式下開關頻率可變,隨輸入、輸出、負載等情況變化。
圖15:固定關斷時間控制電路
圖16:固定關斷時間控制波形
除以上控制方式除外,還有其他控制方式例如平均電流模式控制,谷值電流控制,固定開通時間(Constant On Time),電壓控制模式等,本章不再詳細敘述。
● 02高邊采樣和低邊電流采樣對比分析
04 電壓采樣
由于PFC 電路中需要對輸入母線和輸出電壓做采樣。采樣輸入母線電壓用于獲得輸入電壓的相位信息,采樣輸出電壓用于負反饋回路,如圖 17 所示。當需要電壓采樣時,要注意輸入電壓的范圍以保證輸入采樣得到的共模和差模電壓在放大器的正常工作范圍內。使用分壓電阻將輸入電壓按比例降下來然后再送入電流放大器,必須滿足以下條件:
注:公式(3)非必須滿足,使用DSP 或者MCU 濾波算法亦可實現數字濾波功能。
VRange 為放大器最大輸入差分電壓,Vbus 為輸入直流母線電壓最大值, f_Vbus 為輸入直流母線電壓頻率。
R3=R2//R1 用來抵消放大器由于輸入電流引起的失調電壓。C1 和R1,R2,R3 組成低通濾波器對放大器輸入電壓進行濾波。詳情請參看川土應用筆記《基于CA-IS1200_1300 的隔離母線電壓檢測方案》。
采樣輸出壓為了獲得輸出電壓,用于負反饋控制,如圖 17 所示。當需要輸出電壓采樣時,要注意輸出電壓的范圍以保證輸入采樣得到的共模和差模電壓在電流放大器的正常工作范圍內。使用分壓電阻將輸入電壓按比例降下來然后再送入電流放大器,必須滿足以下條件:
VRange 為放大器最大輸入差分電壓,VOUT 為輸出電壓, fs 為變換器開關頻率。
圖17:升壓電路電壓采樣圖
05 PCB設計范例
低邊電流采樣PFC 升壓電路的控制方法
● 01電流檢測放大器應用于檢測電流注意事項
當電流檢測放大器用于檢測電流時,必須注意以下事項,如圖 18 所示:
1> C1 和C2 為芯片供電提供儲能和濾波功能,因此C1 和C2 緊靠芯片VDD1 和VDD2 引腳擺放。
2> R_SNS 為電流檢測電阻,當電流流過該電阻時產生壓降,該壓降通過送入電流檢測放大器。設計時盡量用差分走線方式。當差分線比較長時,可以采用R1 和R2,C2 做為濾波器,也可以減少差分線由于阻抗偏差造成的檢測誤差,因此R1=R2。
3> INP/INN、OUTP/OUTN 差分對容易受到干擾,設計時注意遠離干擾源,一般為高






