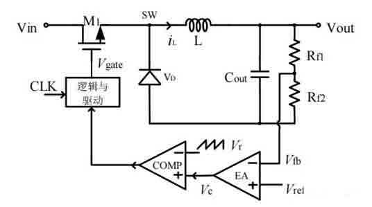
【導讀】在開關電源的系統中,要想使其輸出電壓穩定,可以對輸出電壓進行監控,然后調節開關管的開通和關斷,這種方式被稱為電壓控制模式。
在前3節分析了一個開環電源是如何工作的,開環電源的弊端也很明顯,無法維持輸出的穩定,不能抗擾動,無法得到我們想要的電壓等等。因此,開關電源的閉環環路對穩定性來說非常重要。
在開關電源的系統中,要想使其輸出電壓穩定,可以對輸出電壓進行監控,然后調節開關管的開通和關斷,這種方式被稱為電壓控制模式。
當然,除了檢測輸出的電壓可以控制系統輸出電壓的穩定,其實檢測電感輸出的電流同樣可以用來控制系統的穩定,將電壓和電流相結合的方式,就是電流控制模式。下面是電壓控制模式的框圖:

Rf為輸出電壓取樣電阻,EA為誤差放大器。COMP為比較器,邏輯與驅動為MOS管的驅動電路。現假設輸出電壓升高,則VFB電壓增加,此時輸出電壓Vc減小,則占空比會減小,輸出電壓減少,電路中關鍵點的波形如下:

上面這種方式非常簡單的就能控制輸出電壓的穩定。通過采樣,放大和比較就能得到不同高低電平的方波從而來改變開關管的開通和關斷時間,那到底是如何實現的呢?
根據前面推導的Buck變換器的輸入和輸出關系表達式:

很明顯要維持這個等式的平衡,當輸入電壓變化或者輸出電壓變化,只有改變D才能可能使等式一直平衡。從上面的電壓控制也能看出來。

所以在改變D的時候,我們可以有下面幾種方法:
(1)維持分母T不變,只改變ton的時間,波形如下:

(2)維持分子ton必變,只改變T的時間,波形如下:

(3)維持分子ton/T不變,同時改變ton和T的時間,波形如下:

上述三種改變D的方式分別對應了PWM,PFM以及PWM和PFM混合調制的方式來控制開關管的占空比。
搭建電壓控制模式的電源系統,VFB設定為3V,分為電阻為兩個10K,因此輸出電壓為6V。

可以看出輸出電壓為6V和我們設定的基本一致。

同時,在后面的時間內,輸出電壓不穩定。

說明這個系統不穩定,我們仿真電源的增益和相位曲線。


從仿真波形可以看出,相位在-180°的頻率非常多,在穿越頻率處,相位裕度基本為0,說明系統確實不穩定。
總結一下:使用電壓控制方式的閉環控制方式,可以使輸出電壓滿足我們輸出電壓的要求,但存在系統不穩定的情況。通過不同的方式改變驅動開關管的占空比,就能調節輸入和輸出的關系。

免責聲明:本文為轉載文章,轉載此文目的在于傳遞更多信息,版權歸原作者所有。本文所用視頻、圖片、文字如涉及作品版權問題,請聯系小編進行處理。
推薦閱讀:





