【導讀】在電動汽車和混合動力汽車中,直流DC/DC變換器通過高壓動力電池為12V 負載系統及12V電池供電,一般在輸入和輸出測都會分別設置電流采樣。當主控MCU/DSP芯片位于二次測時,輸入電流的采樣通常需要采用隔離電流采樣。而輸出側的電流采樣通常用作上報并計算功率輸出功率,對系統功能安全也非常關鍵,主要采用非隔離電流采樣的方式。本文主要是針對輸出電流采樣展開討論。
在電動汽車和混合動力汽車中,直流DC/DC變換器通過高壓動力電池為12V 負載系統及12V電池供電,一般在輸入和輸出測都會分別設置電流采樣。當主控MCU/DSP芯片位于二次測時,輸入電流的采樣通常需要采用隔離電流采樣。而輸出側的電流采樣通常用作上報并計算功率輸出功率,對系統功能安全也非常關鍵,主要采用非隔離電流采樣的方式。本文主要是針對輸出電流采樣展開討論。
輸出電流采樣一般來說會有高邊采樣和低邊采樣兩種不同的配置方式。高邊采樣和低邊采樣是從電流采樣電路相對于負載的位置而言的。高邊電流采樣的采樣電阻位于DC/DC變換器輸出端和負載之間。由于考慮到DC輸出電壓的波動,電流采樣芯片輸出端子所承受的共模壓降可能會高達30 V以上。低邊電流采樣的采樣電阻位于負載與地之間,其輸入端子近似的共模壓降為0。低邊電流采樣可選擇的范圍更寬。
下面將介紹高邊和低邊電流采樣分別的設計要點。
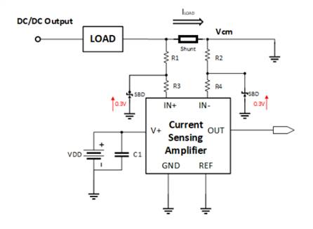
低邊采樣時信號經常容易受感性負載反沖或地線上比較大的系統噪聲干擾,此時需要尤其注意芯片的負電壓規格。大多芯片的負壓規格為Vcm-0.3V,在低邊采樣方式下為GND-0.3V.此時如果選擇普通PN二極管,其較大的正向導通壓降(~0.7V) 常常使其不能在超出負向耐壓限值時及時起到保護作用。通常建議選擇正向導通壓降更小的肖特基二極管進行負電壓的有效鉗位, 如BAT54S.
Figure 1 低邊電流采樣芯片輸入負壓保護
Figure 2 BAT54S 肖特基二極管正向壓降
實際直流轉換器的系統中的地常常與機殼為一體,因此沒有獨立的地線可以用來做低邊電流采樣。這時一般會采用高邊輸出電流采樣的方式。如果使用INA21X-Q1等支持26V共模電壓的電流傳感IC,在DC輸出端有比較大的負載跳變或瞬態電壓時容易超過正向共模壓降的限制。這是可以采用TVS管加電阻的方式在輸入級進行保護可以對過壓的瞬態進行有效限制。
選擇TVS管時需要根據INA采樣IC所能承受的最高輸入電壓來選擇TVS管的最高鉗位電壓,根據應用的共模電壓來選擇最小擊穿電壓。可以參考TI參考設計TIDA-00302 進行更詳細的了解。
Figure 3 高邊電流采樣芯片輸入過壓保護
Figure 4 uClamp1201 TVS管參數
然而,由于電流采樣運放的輸入偏置電流會隨著共模電壓的增加而明顯增大(見下圖5),輸入正負端外接的電阻上會產生額外的壓降,使得采樣電阻兩端壓降與實際運放輸入端差分電壓產生偏差,造成系統采樣誤差的增加。因為如果不希望使用額外的保護器件,可以考慮使用INA240-Q1(VCM -4~80V,雙向),INA293-Q1(VCM -4~110V,單向)或INA296-Q1 (VCM -4~110V,雙向)這樣的共模耐壓更高的元件。
Figure 5 INA214-Q1 輸入偏置電流與共模電壓關系
(來源:中電網,作者:Scarlett Cao)
免責聲明:本文為轉載文章,轉載此文目的在于傳遞更多信息,版權歸原作者所有。本文所用視頻、圖片、文字如涉及作品版權問題,請聯系小編進行處理。
推薦閱讀:



