【導讀】根據上一篇文章的分析,開關電源系統主要分為3個部分,功率級,控制級,反饋級。今天這篇文章我們分析功率級和控制級的傳遞函數。
大家好,這里是大話硬件。
根據上一篇文章的分析,開關電源系統主要分為3個部分,功率級,控制級,反饋級。今天這篇文章我們分析功率級和控制級的傳遞函數。
1.功率級傳遞函數
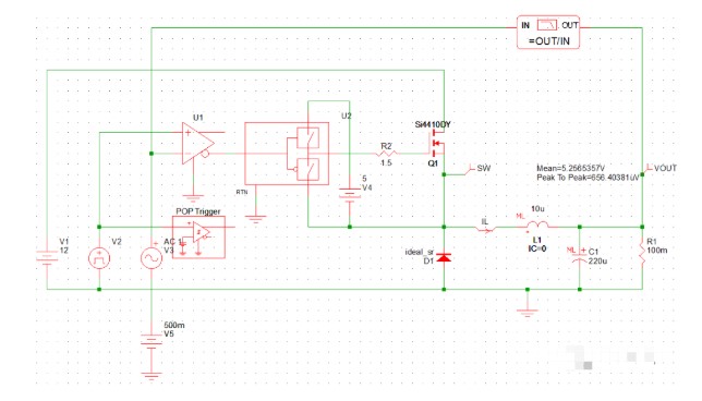
從功能框圖上可以看出來,功率級主要包含兩個部分,一個是電源輸入通過MOS管開關,得到電壓V1,這個電壓其實就是我們經常測試的VSW;另外一個是V1經過LC后,得到的輸出電壓Vo。因此在求解功率級的傳遞函數時,需要分開來求。
當使用占空比為D的PWM驅動MOS管的時候,輸出電壓V1的幅值等于VinxD,因此傳遞函數等于常數Vin。輸入電壓到V1電壓傳遞函數如下:
功率級的后半部分是LC濾波電路,根據LCR串并聯,可以計算出傳遞函數為:
2.控制級傳遞函數
控制級的輸入為誤差電壓,輸出為占空比,在求解該部分傳遞函數時需要借助下面的圖進行分析。
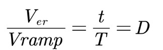
從上面的分析可知,傳遞函數的輸入是誤差電壓,輸出是占空比。
在下面的圖中根據三角形相似可以得到
因此,控制級的傳遞函數為:
3.控制級和功率級傳遞函數
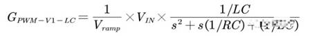
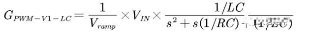
結合前面的分析,將控制級,功率級的傳遞函數進行求解為:
將前面求解的結果代入總的傳遞函數里面,可以得到:
所以,上面的傳遞函數就是不帶反饋的開關電源的傳遞函數。我們對這個傳遞函數設定一些參數并進行仿真。
假設這個電源輸入12V,占空比50%,輸出應該為6V,仿真數據如下:
從上面看出,輸出電壓在5.2V和6V相差0.8V左右。這個差異主要因設定的誤差電壓和電源不穩定決定。
此時仿真出開環電源的波特圖,從波特圖上可以明顯的看出,在超過2KH,增益以-40dB/dec的斜率下降,在50KHz組左右相位到達了-180°,很明顯這個電源是不穩定的。
下面我們再看傳遞函數:
傳遞函數前面的Vin/Vramp是直流增益,和增益曲線前面一段直線相吻合;傳遞函數后面是隨著頻率變化的LC二階濾波器,二階濾波器會在-3dB之后以-2的斜率下降,也就是-40dB/dec;單個容抗或者感抗元件帶來的相位是-90°,電感和電容會帶來-180°的相移。
仿真的結果和上面求解的傳遞函數是一致的。這也再次證明了,研究傳遞函數是分析開關電源環路穩定性非常有用的一個工具!
下一篇文章的內容就是分析反饋級不同形式的補償網絡的傳遞函數。
免責聲明:本文為轉載文章,轉載此文目的在于傳遞更多信息,版權歸原作者所有。本文所用視頻、圖片、文字如涉及作品版權問題,請聯系小編進行處理。
推薦閱讀:
“感知未來”——艾邁斯歐司朗參展2023 CES,以最新的先進光學技術幫助應對全球挑戰


