【導讀】本應用筆記適用于使用 LinkSwitch-II 系列器件設計隔離式 AC-DC 反激式電源的工程師。它提供了指導原則,使工程師能夠快速選擇關鍵組件并完成合適的變壓器設計。為了簡化任務,本應用筆記直接引用了 PIXls 設計電子表格,它是 PI Expert? 設計軟件套件的一部分。
LinkSwitch-II 是一款高度集成的單片開關 IC 系列,專為輸出高達 6.1 W 的離線電源而設計。LinkSwitch-II 提供恒定電壓和恒定電流 (CV/ CC) 輸出調節無需使用光耦合器或次級反饋電路。集成的輸出電纜壓降補償(僅限 LNK61x)、變壓器電感補償和外部元件溫度變化補償即使在輸出電纜末端也能實現高精度。開/關控制優化了負載和線路的效率,使設計能夠輕松滿足空載和電源效率要求。
該系列的每個成員都將高壓功率 MOSFET 及其控制器集成到同一芯片上。內部啟動偏置電流從連接到漏極引腳的高壓電流源汲取,無需外部啟動組件。內部振蕩器經過調頻(抖動),以降低在全頻模式下運行時的 EMI。此外,這些 IC 還具有提供系統級保護的集成功能。自動重啟功能可限制過載、輸出短路和開環條件下 MOSFET、變壓器和輸出二極管的耗散。自動恢復遲滯熱關斷功能可在熱故障期間禁用 MOSFET 開關。Power Integrations 的 EcoSmart? 技術使圍繞 LinkSwitch-II 系列成員設計的電源能夠消耗 < 230 VAC 時空載功率為 200 mW,無需外部偏置電路,采用低成本偏置電路時功耗低于 30 mW。這簡化了滿足統一能源效率標準的過程,例如加州能源委員會 (CEC)、歐洲行為準則和能源之星。
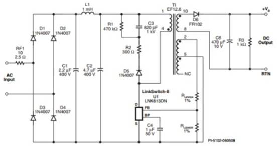
圖 1 中的電路顯示了使用 LinkSwitch-II 設計的反激式電源的基本配置。由于 LinkSwitch-II 的高度集成,需要外部解決的設計問題少得多,從而為所有應用提供一種通用的電路配置。例如,不同的輸出功率水平可能需要某些電路元件不同的值,但電路配置保持不變。
范圍
本應用筆記適用于使用 LinkSwitch-II 系列器件設計隔離式 AC-DC 反激式電源的工程師。它提供了指導原則,使工程師能夠快速選擇關鍵組件并完成合適的變壓器設計。為了簡化任務,本應用筆記直接引用了 PIXls 設計電子表格,它是 PI Expert? 設計軟件套件的一部分。
免責聲明:本文為轉載文章,轉載此文目的在于傳遞更多信息,版權歸原作者所有。本文所用視頻、圖片、文字如涉及作品版權問題,請聯系小編進行處理。
推薦閱讀:



