【導讀】從快速充電器和旅行適配器到揚聲器和智能家居助理的電源,各種應用都依賴于低功耗(低于 100 W)AC/DC 轉換。選擇電源轉換架構時的一個基本點是其提供零電壓開關 (ZVS) 的程度,因為這對效率、EMI 性能和可靠性具有重大影響。并非所有傳統拓撲都能夠實現 ZVS,而且目前還沒有一種拓撲能夠在輕負載下提供 ZVS。
從快速充電器和旅行適配器到揚聲器和智能家居助理的電源,各種應用都依賴于低功耗(低于 100 W)AC/DC 轉換。選擇電源轉換架構時的一個基本點是其提供零電壓開關 (ZVS) 的程度,因為這對效率、EMI 性能和可靠性具有重大影響。并非所有傳統拓撲都能夠實現 ZVS,而且目前還沒有一種拓撲能夠在輕負載下提供 ZVS。
任何插入墻壁插座的電子設備都需要某種形式的交流/直流轉換器來整流電壓并將其降低到設備所需的較低水平。我們在家庭和辦公室發現的許多現代設備都屬于低功耗類別,需要的功率低于 100 W。事實上,除了電器之外,我們家中的大多數設備都可能被歸類為低功耗設備。
在某些情況下,例如計算機顯示器或電池充電器,AC/DC 轉換器將嵌入在產品本身中。然而,許多設備使用專用的外部電源——包括智能家居助手和磁盤驅動器等計算機外圍設備,所有這些設備在使用時都需要電源。此外,AC/DC 轉換是用于為手機、平板電腦和其他便攜式設備充電的適配器的基礎。
雖然這些應用的低功耗特性可能意味著效率并不是一個大問題,但事實卻并非如此。鑒于這些設備有數十億臺正在使用,并且通常每周 7 天、24 小時都處于接通狀態,因此對能源消耗和后續排放的影響是巨大的。因此,提高交流/直流轉換器的效率是電力工程師設計議程的首要任務。
低功耗 AC/DC 轉換的拓撲和技術
額定功率低于 75 W 的低功率 AC/DC 轉換器通常不受功率因數校正 (PFC) 要求的影響,因為它們對主電網的影響被認為是的。這簡化了設計并減少了元件數量——這兩者都是這些微型電源解決方案的理想選擇。
反激式拓撲由于其多功能性、性能和簡單性而在低功耗設計中極為流行。這種拓撲已經使用了 70 多年,通常由初級側 MOSFET、輸出(次級)整流二極管、輸出電容器和反激變壓器以及其他一些小型組件組成。
電源設計人員不斷尋求改進拓撲,以提高效率或性能,或者理想情況下兩者兼而有之。因此,準諧振 (QR) 反激架構由于能夠降低開關損耗而變得非常流行。這是通過在導通脈沖之前降低初級 MOSFET 的漏極-源極電壓來實現的,這具有降低峰值電流和開關頻率的效果,確保 MOSFET 在個“波谷”導通。
QR 操作的效率增益主要在滿負載條件下實現。然而,這種拓撲的硬開關特性意味著在輕負載時,效率通常要低得多。
通過零電壓開關 (ZVS) 的實施可以進一步改進 QR 反激式設計。在正常的 QR 反激式設計中,MOSFET 在“谷”中切換,這意味著漏源電壓 (VDS) 處于值,但不一定為零。通過實施 ZVS(或軟開關),VDS 在 MOSFET 切換之前降至零(而不僅僅是值),從而消除了電壓和電流之間的任何重疊,從而限度地減少損耗。這還可以降低 EMI,這是一個額外的好處,可以讓設計人員更輕松地滿足嚴格的 EMC 法規。
進一步的發展是有源鉗位反激式 (ACF) 拓撲,它與傳統反激式設計的不同之處在于,它重新利用了變壓器漏感中存儲的能量,而這些能量本來會在無源鉗位緩沖電阻中耗散。向負載提供這種“回收”能量可提高轉換器效率,并顯著降低關斷期間 MOSFET 上的峰值電壓。
此外,ACF 設計中的 QR“谷”明顯較低,通常可實現近 ZVS 操作,從而降低開關損耗并增強 EMI。
改進和擴展 ZVS 性能
QuarEgg? 是一種新的反激式轉換方法,能夠進一步提高性能、效率和可靠性,這是一種由 Eggtronic 開發的創新型專有電源架構,專門用于低于 100 W 的交流/直流設計。這種新架構顯著提高了效率并減小了通常基于 ACF 和 QR 反激拓撲的 AC/DC 轉換器的尺寸。與其他方法不同,該架構在所有負載條件下均采用 ZVS 運行,從而提供非常平坦的效率曲線。滿負載時的典型效率高達 95%,輕負載時的效率高達 92%,并且在待機模式下,基于 QuarEgg 的設計功耗低于 18 mW。
圖 1.QuarEgg 顯示在整個負載范圍內效率比通用 QR 反激轉換器顯著提高。圖片由 Bodo’s Power Systems提供
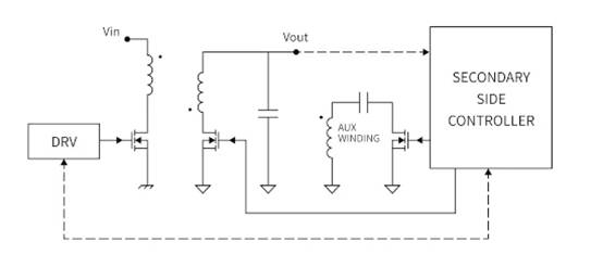
圖 2.QuarEgg 拓撲的簡化示意圖。圖片由 Bodo’s Power Systems提供
與通用 QR 反激拓撲相比,新方法在主變壓器上添加了一個輔助繞組,以及一個飛跨電容器和一個以正向配置連接在低側的低壓、低成本 MOSFET。然而,取消高壓、高側鉗位 MOSFET 可以減少總體元件數量并提高可靠性。主QuarEgg控制器位于轉換器的次級側,以增強對輸出電壓的調節。
輔助 MOSFET 主要是作為在所有負載條件下主動強制主功率 MOSFET 達到 ZVS 條件的一種手段。當轉換器進行開關時,次級側控制器通過輔助繞組感測初級 MOSFET 的 VDS。當每個波峰出現時,輔助 MOSFET 導通并對漏極節點放電,使 VDS 變為零,從而確保主 MOSFET 的 ZVS 導通。
相應的波形如下所示。
新方法適用于所有類型的 MOSFET 開關器件,包括傳統硅和寬帶隙 (WBG) 材料,例如氮化鎵 (GaN) 和碳化硅 (SiC)。與傳統的 ACF 和 QR 拓撲相比,基于 QuarEgg 的電源轉換器的性能得到了改進,與傳統硅轉換器相比,效率提高了 7 倍,尺寸縮小了 3 倍,而與高性能 GaN 轉換器相比,效率提高了 3 倍,尺寸縮小了 2 倍。
為了支持設計人員使用 Eggtronic 技術,我們提供了一系列開發板、集成電源控制器和專有磁性元件以及詳細的技術支持。
圖 3.QuarEgg 拓撲的波形。紅色:初級MOSFET的VDS;綠色:輔助MOSFET的Vg;藍色:初級 MOSFET 的 Vg。圖片由 Bodo’s Power Systems提供
概括
對于低功率 AC/DC 電源、充電器和適配器來說,從空載到滿載的效率越來越重要,因為這些電源、充電器和適配器可能每周 7 天、每天 24 小時都處于接通狀態。到目前為止,許多設計都是基于已經使用了幾十年的反激拓撲,盡管近有了 QR、ACF 和 ZVS 等增強功能。
作為 Eggtronic EcoVoltas? 系列的一員,QuarEgg 專為提供更小、更高效率的電源轉換而開發,并幫助工程師實現性能、成本、尺寸、重量和可持續性目標。
通過主動強制 ZVS 運行,新架構不僅提高了效率,而且使效率曲線變得平坦,以解決輕負載時性能不佳的問題。該技術還可以減少組件,進一步提高功率密度和可靠性。
免責聲明:本文為轉載文章,轉載此文目的在于傳遞更多信息,版權歸原作者所有。本文所用視頻、圖片、文字如涉及作品版權問題,請聯系小編進行處理。
推薦閱讀:
來吧,展示!第104屆中國電子展暨國際元器件及信息技術應用展火熱招商中
用于電池儲能系統 (BESS) 的 DC-DC 功率轉換拓撲結構




