【導讀】電源管理IC通常包含稱為軟啟動的內置功能。軟啟動功能主要見于開關電源中,但也可見于線性電源(LDO)中,作用是在啟動期間以受控方式逐漸提高輸出電壓,從而限制沖擊電流,這有助于防止初始通電時電流或電壓突然激增。大多數開關電源都帶有軟啟動功能,該功能可以從外部調節或在內部設置。
電源管理IC通常包含稱為軟啟動的內置功能。軟啟動功能主要見于開關電源中,但也可見于線性電源(LDO)中,作用是在啟動期間以受控方式逐漸提高輸出電壓,從而限制沖擊電流,這有助于防止初始通電時電流或電壓突然激增。大多數開關電源都帶有軟啟動功能,該功能可以從外部調節或在內部設置。在某些情況下,IC支持軟啟動功能,但數據手冊中沒有提供軟啟動方程。本文闡述了各種軟啟動機制,并針對數據手冊未明確軟啟動方程的情況提供了評估和測量軟啟動時序的建議。此外,本文還為IC不包含軟啟動功能但設計需要該功能的情況提供了解決辦法。
軟啟動和預偏置軟啟動
首次將電源應用于非隔離式DC-DC IC的輸入端時,輸出電容通常未充電,因而電壓電平為0V。從電路角度來看,從輸入到輸出的路徑表現出低阻抗,導致開關穩壓器IC的反饋環路在試圖快速對輸出電容充電時發生飽和。這可能產生峰值開關電流,其中IC提供的電流等于其電流限值。如果沒有軟啟動,該啟動浪涌電流可能會導致功率開關故障、電感飽和或IC因限流故障而完全無法啟動。有些開關DC-DC產品可能會涉及預偏置軟啟動功能,DC-DC電源上電之前,負載上存在電壓會導致輸出電容上存在電壓,此時該功能便會發揮作用。預偏置情況可能出現在多重電源設計或冗余電源設計中,其中電壓會流經邏輯IC(如FPGA/ASIC)的場效應晶體管(FET)或鉗位二極管。如果該電壓超過軟啟動電壓,并且IC缺少預偏置預防電路,則IC將認為輸出電壓過高,進而便會激活低端FET以釋放輸出電壓,這反過來又會產生較高的電感灌電流。如今,大多數IC都包含預偏置電路,用于在軟啟動和反饋引腳上的電壓相等前,防止IC切換其FET。而當二者電壓相等時,軟啟動過程開始。
啟動時輸出電容中的電流由下式確定:

該公式表明,電容或啟動時施加的電壓越大,或者持續時間越短,啟動電流就越大。軟啟動引入了更高阻抗路徑,使得輸出電容能以受控方式充電,常用的相關實現方法包括逐漸增加基準電壓或控制功率開關電流的斜坡。
軟啟動實現
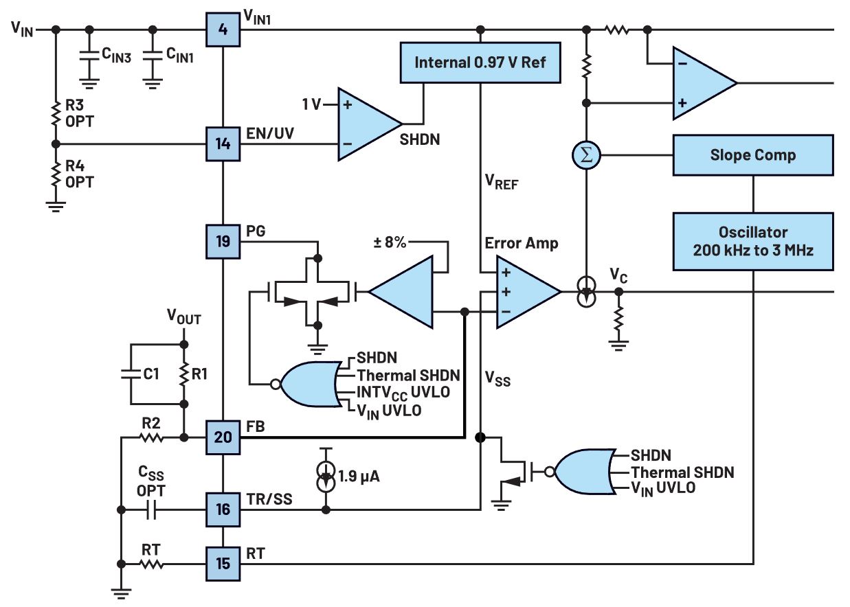
軟啟動有兩種實現方式:電壓軟啟動和電流軟啟動。電壓軟啟動在降壓穩壓器中非常常見。第一代Silent Switcher? 降壓轉換器LT8640中便有應用,其 VIN(最大值)為42 V,能夠提供5 A的負載電流。圖1為負責其電壓軟啟動的框圖部分。

圖1. 電壓軟啟動常見于降壓穩壓器中,LT8640框圖示例。
在軟啟動周期 tSS 期間,連接到軟啟動引腳的電流源對軟啟動電容充電,使得軟啟動引腳處的電壓從零逐漸增加到基準(REF)電壓。在電壓軟啟動方案中,外電壓調節環路使用軟啟動引腳處的電壓作為基準來調節輸出電壓 (VOUT) ,直至反饋(FB)電壓達到REF電壓。此時,環路切換為使用內部REF電壓來調節 VOUT。在VOUT從零上升至目標電壓期間,器件通過強制FB電壓等于軟啟動電壓 VSS, ,從而使外環基準電壓逐漸增加。對軟啟動電容CSS 充電的電流源 ISS是恒定電流源,因此可以得出如下軟啟動方程:

由于軟啟動電容CSS 充電的目標電壓為基準電壓,該方程可以寫成:

對于LT8640,ISS = 1.9 μA and VREF = 0.97 V
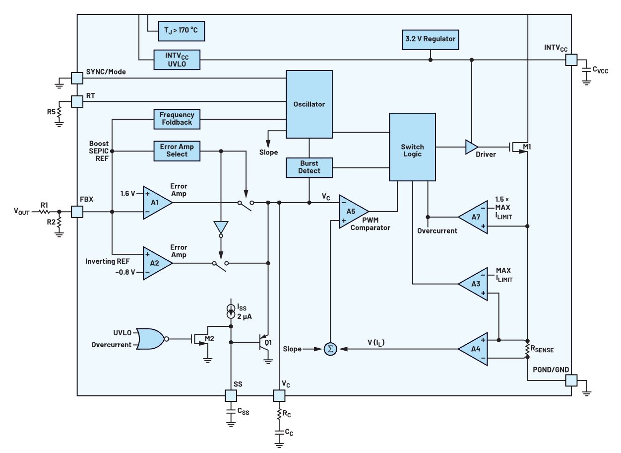
圖2為負責 LT8362電流軟啟動功能的框圖部分,這是一款集成60 V/2 A 功率FET的升壓穩壓器,也可用于SEPIC或反相設計。框圖顯示,外電壓調節環路誤差放大器的REF直接連接到固定基準電壓。在 軟啟動期間,以軟啟動引腳電壓作為峰值限流值的基準,峰值 限流比較器的輸入逐漸提高,此斜坡上升過程持續至達到最大 峰值限流值為止。軟啟動功能通過Q1控制 VC 的斜坡,從而控制功率開關電流的斜坡。本質上,這會逐周期提升可用電流來對輸 出進行充電。在電壓軟啟動中,軟啟動電容 (CSS ) 會控制REF以及相應 VFB 、 VOUT 的上升速率;而在電流軟啟動中, CSS 負責在軟啟動 期間控制峰值電流在特定時間上升。換句話說, CSS 電容和電流源之間不再存在簡單的線性關系。輸出電壓從零上升至其調節設定點所需的時間取決于多種因素,包括VOUT、 COUT和負載電流。

圖2. 電流軟啟動,LT8362框圖。
在使用電壓軟啟動的系統中,這個問題相對簡單,因為軟啟動時間 (tSS )方程通常是線性的,數據手冊中也有提供。這意味著,如果軟啟動電容 (CSS ) 的某個值對應特定的軟啟動時間,則將 CSS 的值加倍會導致軟啟動時間加倍。例如,如果 CSS = 1 nF 時,軟啟動時間為1 ms;那么CSS 為2 nF時, tSS 將為2 ms。LT8640演示板對此進行了演示,其中,軟啟動電容C8可從0.1 μF變至1 μF。電容值的變化將相應地改變軟啟動時間,從而延長軟啟動周期。
每次改變C8,負載電流都會改變。在0 A和隨后的4 A負載電流下觀察到軟啟動。由于1 μF比0.1 μF大10倍,軟啟動時間預計也會延長10倍。

圖3. LT8640演示板原理圖。C8為軟啟動電容。
圖4(C8 = 0.1 μF)和圖5(C8 = 1 μF)顯示了0 A負載對應的黃色跡線和4 A負載電流對應的棕色跡線。這兩個負載電流的啟動時間相同,因此軟啟動時間也相同。正如預期的那樣,1 μF電路的啟動時間延長10倍,從約50 ms (0.1 μF)變為約500 ms (1 μF)。負載電流的變化對啟動時序沒有影響。

圖4. LT8640。C8 = 0.1 μF,0 A(黃色)和4 A(棕色)負載電流的啟動時間約為50 ms。

圖5. LT8640。C8 = 1 μF,啟動時間約為500 ms,負載電流不影響啟動時間。
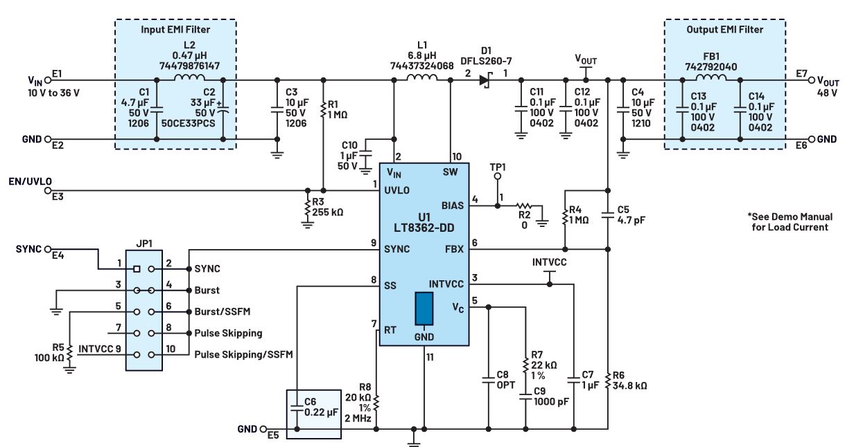
LT8362的數據手冊中未提供軟啟動方程。利用演示板(圖6),通過改變軟啟動電容C6的值并試驗如下三個不同的負載電流值可以測試出軟啟動時序:0 A(無負載)、0.19 A和0.38 A。

圖6. LT8362演示板原理圖。軟啟動電容C6和負載電流會改變。
圖7中,C6 = 0.22 μF,負載電流為0.19 A(黃色)和0.38 A(棕色)。當負載提高時,軟啟動時間會增加。啟動時間從45 ms變為約55 ms,差異約為10 ms。注意初始行為表現出的波紋,這種效應是使用數字負載進行測試的結果,數字負載力求在輸出發生快速變化時保持電阻值恒定。數字負載設置為CR(恒定電阻)。如果將負載改為純阻性負載,則會觀察到更穩定和單調的啟動行為,如圖8所示。數字負載和電阻負載的時序結果幾乎相同,因此可以繼續使用數字負載進行啟動差異測試。

圖7. C6 = 0.22 μF。將負載電流從0.19 A增大到0.38 A會改變軟啟動時間

圖8.CSS = 0.22 μF,數字負載CR(棕色)與阻性負載(黃色)對比,0.19 A。
圖9中,C6增大到2.2 μF,與圖8相比,0.19 A(黃色)負載下的啟動時間從約45 ms變為約500 ms,0.38 A(橙色)負載下的啟動時間從約55 ms變為約580 ms,差異接近10倍,類似軟啟動電容比。與使用電壓軟啟動的LT8640不同,負載電流會影響軟啟動時序。結果表明,圖7所示的波浪效應有所減弱,但啟動波形上存在一些紋波。圖10對比了數字負載波形(棕色)與純阻性負載(黃色)結果,突然的變化使得數字負載跳躍到不正確的值,但隨后會進行補償并回到其平均值。數字負載的啟動時間和平均值最終與純阻性負載的啟動時間和平均值一致。這些觀察結果表明,雖然在這種情況下負載電流確實會影響軟啟動時序,但數字負載仍然能夠予以補償并實現與純阻性負載類似的結果。

圖9. C6 = 2.2 μF,負載電流從0.19 A變為0.38 A時的啟動時間變化。

圖10. C = 2.2 μF,更長的啟動時間使數字負載更容易設置正確的CR。
有時,為射頻放大器供電時,往往先接通電源,再連接負載。這種方法可確保電源在負載電流非常低或沒有負載電流時接通,從而有助于降低沖擊電流。圖11展現了這種情況,結果是啟動時間縮短至約12 ms。即使在CC(恒定電流)模式下使用數字負載,負載設置為特定值(如0.19 A或0.38 A),仍然可以觀察到啟動時間約為12 ms,這與無負載連接時相似。CC可能意味著DC-DC轉換器具有高阻抗,因此必須小心謹慎,在所有可能的情況下準確測量軟啟動時間。

圖11. C6為0.22 μF,無負載電流。
數據手冊未提供軟啟動方程時,LTspice?以有效預測電路行為。圖12對圖10的測量結果進行了LTspice仿真,其中啟動時間約為500 ms。使用0.22 μF的軟啟動電容時,無負載和0.19 A電流的仿真也顯示了正確的結果,分別為約12 ms和約50 ms,與圖11和圖8相 似。即使數據手冊沒有明確提供軟啟動方程,LTspice仿真也可以預測電路的行為并估計軟啟動時序。這是用于理解和優化電路性能的寶貴工具。

圖12. LT8362啟動波形的LTspice仿真,與圖10一致。

圖13. LT8362的LTspice仿真顯示了正確的結果,與圖11和圖8一致。
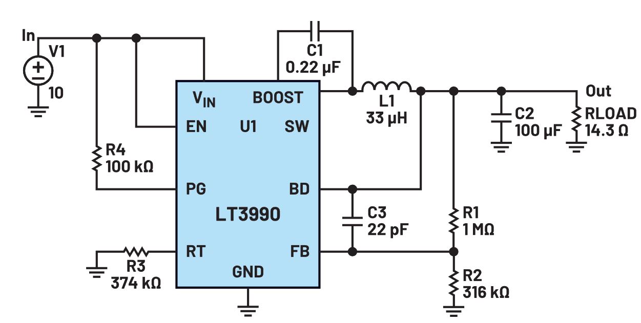
當IC沒有軟啟動功能時,IC試圖提供給輸出電容(如果其未充電)的電流將是最大電流或限流電流。為增加軟啟動功能,需要額外的分立元件,例如用于提供時間延遲的RC組合,并可選用二極管或FET來提供保護。LT3990是一款降壓穩壓器,具有62 V/0.35 A FET、寬頻率的工作范圍,而且 IQ(靜態電流)及輸出電壓紋波非常低,已通過AEC-Q100認證。但是,這款器件不包含軟啟動功能。數據手冊規定其典型開關限流值為0.7 A。實現軟啟動功能需要添加分立元件,為評估添加元件前后的LT3990行為,可以使用內置LTspice電路示例(如圖14所示)。該電路將10 V轉換為5 V/0.35 A。通過電路仿真觀察到,在沒有軟啟動功能的情況下,電感電流在啟動時便達到典型限流值(圖15)。

圖14. LT3990的LTspice內置演示電路

圖15. LT3990電感電流在啟動時達到限流值。
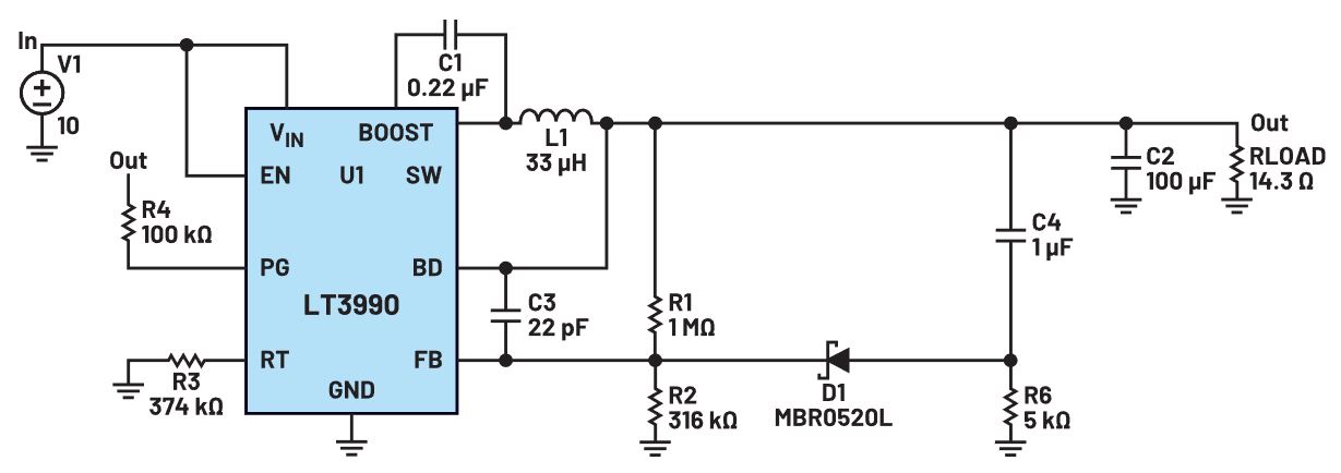
在FB引腳上添加一個簡單的RC組合和一個保護二極管,便可使FB電壓逐漸增加,從而延緩啟動電壓并降低沖擊電流(圖16)。圖17為電路仿真的初始電流浪涌情況,盡管持續時間較短。這種方法可以控制電流和輸出電壓的上升,以經濟高效的方式提供軟啟動功能。然而,必須注意該解決方案可能會對電源良好(PG)引腳產生影響。軟啟動電路會導致PG引腳緩慢上升,因此該解決方案可能不適合某些依賴快速電源良好信號的設計。

圖16. 添加C4、R6和D1來偏置LT3990 FB引腳并延緩啟動行為。

圖17.仿真結果仍然顯示峰值電流,但上升較慢。
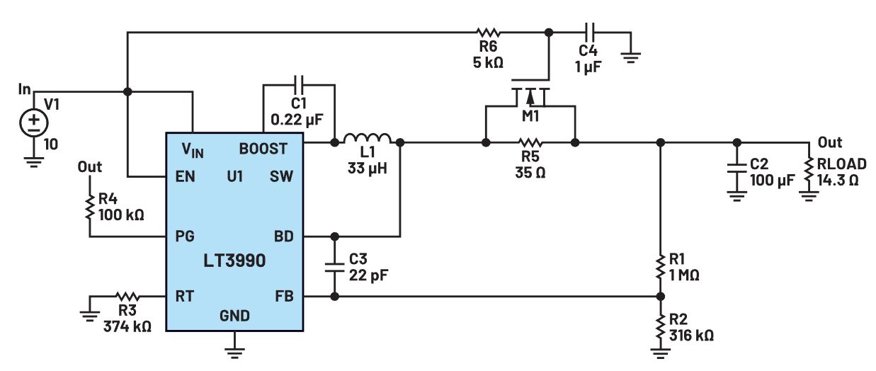
為完全消除啟動期間的浪涌電流,另一種方法是添加一個由FET旁路的串聯電阻。FET電壓達到Vgs(th)額定值并開始導通所需的時間由RC常數和輸入電源決定。圖18為采用該方法的電路示例,圖19為仿真結果。這種配置可以有效消除啟動期間的浪涌電流。由電阻和電容值確定的RC常數以及輸入電源特性,共同決定了FET達到其閾值電壓并開始導通所需的時間。這樣就可以讓輸出電壓和電流以受控方式逐漸增加,從而消除通常與啟動相關的浪涌電流。

圖18. 添加M1和RC將旁路R5限流電阻。

圖19. 電流先受R5限制,無電流浪涌;達到Vgs(th)時,電流逐漸上升。
此方法是實現軟啟動功能的可靠方式,可確保啟動平穩可控且沒有任何浪涌電流。然而,為實現所需的軟啟動行為,必須仔細選擇電阻、電容和FET的值,同時考慮電路的電源和負載要求。
該仿真的PG引腳同樣可能與普通開漏引腳不同,因此并非適合所有設計。
結論 軟啟動有電壓和電流兩種實現方式。對于電壓模式軟啟動,軟啟動時間 tSS 與 CSS 之間的關系通常是線性的。然而,對于電流模式軟啟動,軟啟動方程與負載電流、輸出電壓和輸出電容緊密相關,因此更加復雜。數據手冊可能未闡明電流模式軟啟動的方程,為了解軟啟動時間的最小值和最大值,可能需要測試不同的負載電流情況。要預測器件采用電流軟啟動時tSS ,一個好辦法是使用LTspice進行仿真。對于不包含內置軟啟動功能的IC,需要額外的元件來使輸出電壓逐漸增加。如果沒有這些元件,IC在啟動時將提供最大電流,而某些應用可能不希望出現這一幕。綜上所述,在實現軟啟動時,重要的是要了解具體實現方式,即要確定電壓模式還是電流模式,并測試不同的負載情況以確定軟啟動時序。 文章來源:亞德諾半導體
免責聲明:本文為轉載文章,轉載此文目的在于傳遞更多信息,版權歸原作者所有。本文所用視頻、圖片、文字如涉及作品版權問題,請聯系小編進行處理。
推薦閱讀:
利用無線蜂窩和Wi-Fi信號發電!備受期待的射頻能量收集,你了解多少?




