【導讀】典型的電壓-頻率轉換器也叫壓控振蕩器,其中IC的輸入電壓對輸出頻率有一個簡單的調節特性。這些器件的輸出頻率范圍很廣,但很少有器件能夠在一組RC時間常數的整個區間內做調諧。但是,如果隨輸入電壓的變化而改變定時比率,則可以用一個實現方法,將調諧區間放大到幾乎整個頻率范圍。那是什么辦法呢?請看下文。
典型的電壓-頻率轉換器也叫VCO(壓控振蕩器),其中IC的輸入電壓對輸出頻率有一個簡單的調節特性。它的一般形式為F=kV/RC,其中,RC是相關定時電阻與電容的時間常數。這些器件的輸出頻率范圍很廣,但很少有器件能夠在一組RC時間常數的整個區間內做調諧。但是,如果隨輸入電壓的變化而改變定時比率,則可以用一個實現方法,將調諧區間放大到幾乎整個頻率范圍。
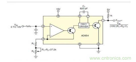
實現這一目標的方法之一是用一個可變電容替代定時電容,可變電容值可隨其偏壓而作反向改變,這就是變容二極管。對于本設計,考慮采用ADI公司的AD654電壓-頻率轉換器,因為它很簡單,帶寬至少有1MHz.
圖1給出了采用一個固定電阻與電容的典型實現方法。對于圖中的值,當輸入從0V~10V變化時,頻率范圍大約為10Hz~30kHz.用NTE618超突變變容管替代定時電容后(如圖2所示),同樣0V~10V的輸入范圍可獲得大約10Hz~1MHz以上的調諧區間。


圖3比較了兩種轉換器結構的調諧曲線。注意范圍有相當大的增長,但付出了線性度的代價,另外也會影響到溫度穩定性。總之,用精度換取了調諧范圍,在基本應用中這應該是可以接受的,因為此時不需要特殊的精度。

超突變變容二極管可在少許偏壓變化下,獲得大的頻率變動,因為它有大的電容比。對有些超突變變容管,比率可高達15,例如NTE618就是一個AM接收機使用的超突變變容管。由于轉換器頻率在較大電壓時會增加,電容減小,從而提高了頻率。這種響應組合產生了寬的調諧范圍。0.01μF的耦合電容將變容管的偏置電壓與轉換器核心的工作電壓隔離開來。用1MΩ大阻值電阻對變容管做輕度偏置,可避免給振蕩器增加負載。
這種特性某種程度上是可計算且可預測的,甚至可以從數據表做??梢栽谖④汦xcel中生成變容二極管的調諧曲線。然后,將此信息用于該轉換器的電壓-頻率轉換方程。對于NTE618,電容對于電壓的近似關系表達式為:
圖4表示出計算值與測量值之間的類似性。較高頻率下差異更大些,因為變容二極管的電容降低到了與電路與器件雜散電容相當的量級。仔細布線可以盡量減少這個問題,增加范圍。

注意低輸入電壓、變容管響應,以及固定電容轉換器響應幾乎是完全相同的,因為變容管與電壓有反向指數關系。實現這一范圍有一個有用的結果,這就是無需設置轉換器之間的開關就能擴展調諧范圍。采用這種方案并結合鎖相環、調制器或函數發生器,就可以探討做其它有用和有趣的應用。
相關閱讀:






