【導讀】八路無線遙控現在市面上有賣的,但是如果自己制作是不是很牛逼?本文就教大家如何用單片機AT89C2051做八路無線遙控,從原理圖開始,到視頻詳解如何DIY八路無線遙控,希望能滿足電子發燒友的你們!
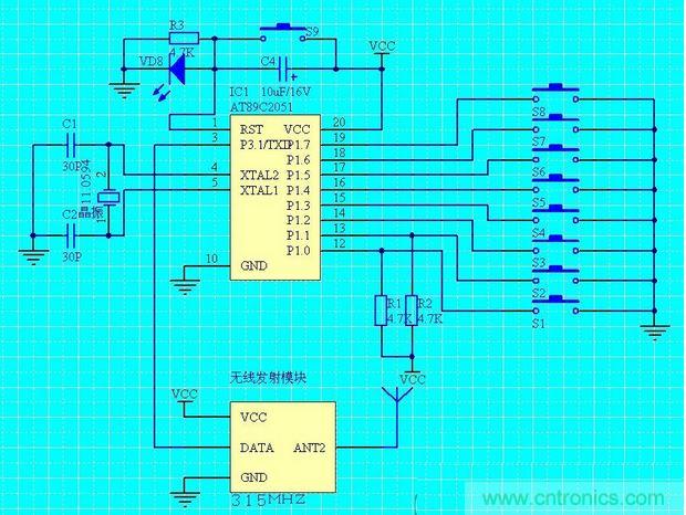
今天我來教大家用AT89C2051做八路無線遙控,無線模塊我采用了一對315MHZ的接收發射頭,首先我們來看一下原理圖。
接收部分:

發射部分:

圖中的VD8是復位指示燈,它的做用是當你按下復位按鈕時VD8會發光,這時候復位是好的,如果不發光復位是壞的。圖中的VD約58要加限流電阻大00Ω就差不多了,在電路圖我就偷個懶不加了,不過焊接的時候一定要加上。還有AT89C2051在p1.0和p1.1口一定要加上拉電阻,下面上焊接圖。
[page]
先來個正面照:

反面照:

發射部分:

接收部分:

由于我的模塊壞了現在只能用線把接收和發射部分連接在一起,(那破模塊買來就是壞的,坑爹的淘寶)最后借用老師的模塊在開發板上試了一下,成功了,然后又經過半天的時間把這板子焊了出來(用了一卷焊錫),最后調試成功,在這里要注意一下焊晶振的時候一定要快點焊是去,否則很容易壞,還有在接收電路哪里我加了一排排針以便日后的擴展(我真是太機智了)。
[page]
下面上視頻,看看效果。
相關閱讀:



