【導讀】本設計主要研究基于WIFI網絡的可視化無線遙控搬運機器人,利用WIFI網絡高速傳輸實時視頻圖像采集,通過機器人安裝的傳感器實現數據采集。采用WIFI網絡通訊使得控制端多樣化,可用手機,電腦等具備WIFI功能的設備進行控制。
此外,還可將機器人接入Internet實現更遠距離的控制。本設計在S3C6410平臺上移植了Linux操作系統用于接收命令并對硬件設備進行控制,其中移植了MJPGstreamer作為視頻服務器,移植了BOA服務器作為WEB服務器。本文將從硬件設計,驅動程序編寫,服務器移植,服務程序編寫,Android應用程序編寫,Web應用程序編寫等方面來講述本設計的功能實現。
隨著科學技術的快速發展,機器人已經漸漸的步入人們的實際生活之中。本設計所研究的遙控搬運機器人只是眾多機器人中的一種。搬運機器人主要代替人完成物體的夾取,運輸,擺放工作。搬運機器人可工作于人類無法進入或對人體有害的工作環境。傳統搬運機器人多采用無線電以及紅外的方式來進行遙控,這種機器人操控范圍較小,并且需要特定的控制器。本設計主要研究基于WIFI網絡的無線遙控搬運機器人,利用WIFI網絡高速傳輸可以實現實時視頻圖像采集,以及機器人上傳感器數據采集。采用WIFI網絡通訊使得控制端多樣化,可用手機,電腦等具備WIFI功能的設備進行控制。此外,還可將機器人接入Internet來實現更遠距離的控制。
1 總體設計
1.1 功能框圖

圖1-1 功能框圖
1.2 總體設計介紹
如圖1-1所示,本設計服務器端采用移植了Linux操作系統的S3C6410,通過完成底層驅動的移植和編寫實現對硬件的控制,其次移植了MJPGstreamer服務器和BOA服務器等實現圖像數據,控制信息傳輸。客戶端方面分別編寫了WEB版和Android版應用程序。
2 硬件設計
2.1 硬件選型
2.1.1 MCU
本設計的主控器采用友善之臂公司所生產的一款核心板。其主芯片S3C6410是三星公司基于ARM1176JZF-S核設計的一款嵌入式處理器。該核心板配置了256M DDR RAM,并且主頻為533MHz,最高主頻可以達到667MHz。通過將Linux操作系統移植到該核心板上完成對硬件的管理與客戶端提供數據交換,響應客戶端的命令控制。
2.1.2 伺服電機
本設計所采用的伺服電機為微型伺服馬達,也稱作舵機。其主要應用于模型的動作控制。通過脈寬調制可以對其進行較精確的控制。本設計采用TOROBOT公司生產的TR213舵機。TR213全金屬齒輪其動態扭矩可以達到13kg.cm,轉角范圍180°,控制精度達到0.5°,工作電壓為4.8-7.2V。其性能能夠滿足本設計的基本的要求。所以選用兩個兩個TR213配合夾持器完成物體的夾持工作。
[page]
2.1.3 直流電機
直流電機用于控制機器人移動,本設計采用帶齒輪箱的直流電機,其減速比為1:120,工作電壓: 3V-12V左右,7.2V電壓下轉速達120轉/分,4個直流電機配合車體,最大負載可達到2KG。
2.1.4 WIFI網卡
無線網卡采用USB接口的必聯(B-LINK)BL-LW05-AR5無線網卡,其主芯片為RTL8188,并且外置了5DBI的高增益天線,傳輸速度快最高可達150Mbps,實際傳輸距離較遠,并且支持AP模式。本設計通過移植該網卡的驅動,Hostapd以及DHCP讓機器人作為AP熱點供無線設備進行連接控制。
2.1.5 攝像頭
攝像頭采用中星微ZC301P,該攝像頭采用USB接口,像素高達130W,擁有6mm的五玻鏡頭,62度視角,并且具有自動亮度、自動白平衡、伽瑪校正功能。本設計中使用這款攝像頭來完成機器人前方視頻數據采集。
2.1.6 壓力傳感器
為了采集機器人夾持器的壓力數據,本設計采用了FSR402薄膜壓力傳感器。該傳感器受力后會導致電阻變小,根據其電阻值得變化可以得到壓力的變化。其允許的壓力范圍為100g~10kg,并且傳感器受力局域的直徑達1.27cm。
2.1.7 直流電源
為了完成物體的夾持,搬運,擺放工作,本機器人帶有4路直流電機,2路伺服電機,耗電量較大,且負載時電流較大。為了使其能穩定正常工作,本設計采用了一款15C的航模電池,其容量為1300mah,標稱電壓7.4V,充滿電壓8.4V,最大電流可達16A。配以LM338穩壓器可以穩定的提供5A,5V直流電源。
2.2 硬件電路設計
2.2.1電源電路

圖2-1 電源電路
電源部分采用可充電的鋰電池進行供電,由于需要較大電流來驅動直流電機與伺服電機同時工作,所以采用了15C的航模電池并配以LM338進行穩壓。圖中R3為電位器,通過調節R3使得LM338輸出端輸出5V電壓,用于驅動伺服電機和控制板。未經穩壓的7.4V用于驅動4路直流電機。
[page]
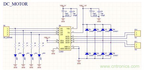
2.2.2 電機驅動電路

圖2-12直流電機驅動電路
上圖為采用ST公司生產的L298N芯片來實現的直流電機驅動電路,該芯片是一種大電流、高電壓的電機驅動芯片,其廣泛應用于嵌入式系統中直流電機的控制。

圖2-3 伺服電機驅動電路
上圖為伺服電機驅動電路,該電路較為簡單,只需要提供電源以及PWM輸入端。
[page]
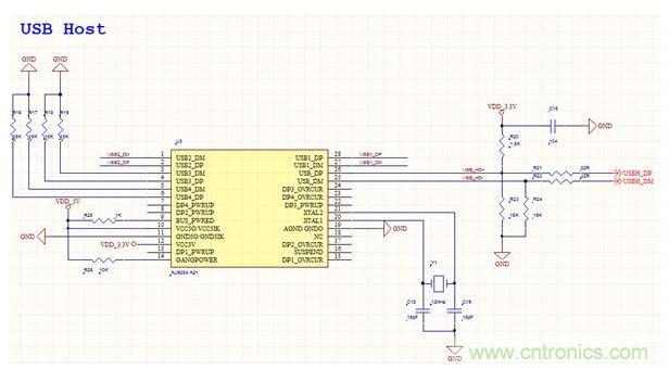
2.2.3 USB擴展電路

圖2-4 USB擴展電路
上圖為USB擴展電路,由于S3C6410只帶有1路USB HOST,而本設計需要2路USB口來連接USB攝像頭和USB網卡,所以使用AU9254A21對USB口進行擴展。
2.2.4 ADC采集電路

圖2-5 ADC采集電路
采用S3C6410自帶的AD轉換器采集壓力傳感器數據和電池電量數據。上圖為本設計中ADC采集電路。



