【導讀】電池供電的RF發射器(例如:車庫門遙控器和汽車遙控鑰匙等)的發射功率會隨著電池的使用時間而下降。本應用筆記介紹的方案將高效升壓轉換器或boost與ISM發送器相結合,確保在整個電池電壓變化范圍內保持恒定的發射功率(變化小于0.5dB)。性能測試表明,恒定發射功率方案的電池使用壽命是發射功率隨電池電壓變化方案的兩倍。電壓轉換器產生的交流電壓紋波不會降低幅移鍵控(ASK)數據鏈路的質量,并且仍然滿足美國和歐盟關于近距離無線通信鏈路的無線輻射標準。
引言
近距離發送器廣泛用于ISM頻段,例如:歐洲的433.05MHz至434.79MHz、美國的260MHz至470MHz,以及亞洲部分地區的類似頻率范圍。大多數此類應用要求采用電池供電(汽車鑰匙、車庫門遙控器、安全報警傳感器等)。
電池電壓隨著使用時間而下降,進而降低了大多數低端發送器的發射功率,因為許多近距離發送器為了獲得最佳效率而采用開關放大器,例如《高效率﹑低成本ISM頻段發送器中的功放》),而開關放大器的發射功率隨著供電電壓的下降而下降,近似與電源電壓的平方成正比。這意味著電池電壓在其壽命內從3V降至1.8V時,電池供電發送器的發射功率也下降到最初功率的35%。實際上,還會存在4dB至5dB的傳輸功率損耗。
本應用筆記介紹的方案將高效率升壓或boost轉換器(MAX1947)與ISM發送器(MAX1472)相結合,使得整個電池供電期間保持恒定的發射功率(變化小于0.5dB)。這種配置對電池壽命的影響不會超過15%。測試結果表明,電壓轉換器產生的交流電壓紋波不會降低幅移鍵控(ASK)數據鏈路的質量,并且仍然滿足美國和歐盟關于近距離無線通信鏈路的無線輻射標準。
評估
評估目標為:
- 確定發送器在增加電壓轉換器后是否能夠在電池電壓的典型工作范圍內保持恒定的發射功率。
- 確定電壓轉換器對發送器系統的總體效率的影響。
- 測試恒功率發射與電池壽命之間的平衡。
- 測量電壓轉換器交流紋波對無線通信鏈路質量的影響。
利用發送器和電壓轉換器的評估板(EV)構建并測量恒功率發射器及其效率水平,所采用的發送器為MAX1472,工作在300MHz至450MHz頻率范圍。其供電電壓范圍為2.1V至3.6V,典型發射功率為10mW或+10dBm,電壓為2.7V時的耗流10mA。測試時,工作頻率為433.92MHz,歐洲和美國均開發該頻率。系統使用的電壓轉換器為MAX1947升壓型DC-DC轉換器,輸入(電池)電壓范圍為0.7V至3.6V。轉換器采用外部電感和電容,通過內部開關為電感充電,然后將能量傳遞至電容和負載電阻。MAX1947具有工廠預設的輸出電壓:1.8V、2.5V、3.0V和3.3V。測量中使用MAX1947ETA33 (3.3V輸出)。如果輸入電壓高于輸出電壓,MAX1947將自動連通電池電壓,無影響。
改造MAX1472EVKIT,更改其天線匹配網絡中的無源元件,利用3.3V電壓產生+10dBm發射功率。僅對MAX1947EVKIT進行一項簡單改造:用3.3V輸出IC代替評估板的標稱1.8V輸出IC。連接評估板,MAX1947的輸入電壓(代表電池電壓)由實驗室電源提供,串聯一個電流表。除電壓和電流測量外,利用示波器、功率計和頻譜分析儀采集數據。
除以上評估板組合外,使用另外兩個Maxim發射器評估板作為性能對比的參考:MAX1472標準評估板,2.7V供電時產生+10dBm發射功率;MAX7060EVKIT頻率、功率可調節發射器,其發射功率可通過SPI總線設置。
第一組試驗中,測量四組不同發送器配置的電壓、電流和發射功率。繪制功率、電源電流與電壓之間的關系曲線,計算效率,并評估對電池壽命的影響。
第二組試驗中,MAX1472發送器從MAX1947消耗功率時,利用示波器記錄MAX1947輸出電源的紋波電壓。
第三組試驗中,在預期輸入(電池)電壓工作范圍內,記錄MAX1472發送的RF信號頻譜。利用MAX7033EVKIT ASK接收器建立ASK無線通信鏈路,以確定電壓轉換器紋波對鏈路性能的影響。
結果匯總
發送器功率與電池電壓的關系
對四種功率放大器(PA)進行比較,對比它們以最低電流損耗維持穩定發射功率輸出的能力。電池放電時,供電電流會隨著電池電壓的變化而發生變化,通過計算100%占空比下典型電池(或一組電池)的工作壽命估算所配置的耗流。
配置條件:MAX1472配置為+10dBm Tx功率,2.7V供電。
由于該配置為MAX1472EVKIT的標準配置,典型數據已由MAX1472數據資料的典型工作特性(TOC)給出,所以未對該配置進行測量。相應電池(電源)電壓下的性能參見表1。

表1. MAX1472的Tx功率、電流與電壓的關系,2.7V下+10dBm發射功率
表1所示發射功率隨電池電壓變化,利用DC-DC轉換器可解決這一問題。電池電壓從3.6V下降至2.1V (分別對應于MAX1472供電電壓的最大值和最小值),發射功率下降5.6dB。在供電電壓的中間值提供+10dBm Tx功率,所以,新電池供電時發射功率過大;而當電池接近耗盡時,則存在發射功率不足的情況。
利用DC-DC轉換器保持恒定發射功率
本項研究證明,可將升壓或boost轉換器與標準Maxim發送器相結合,實現+10dBm固定發射功率。所選擇的升壓轉換器為MAX1947,工廠預置3.3V輸出。所以,便攜設備中最常用的兩種電池(CR2032紐扣電池、兩節AAA電池串聯)的電壓將低于轉換器的輸出電壓。如果電池電壓超過3.3V,MAX1947則簡單地將電池電壓切換到輸出端。
MAX1472發射功率+10dBm,3.3V供電
由于加至MAX1472發送器的電源電壓為3.3V,必須更改MAX1472EVKIT的匹配網絡,以產生+10dBm發射信號。表1表明,標準配置產生的發射功率高達+12.2dBm,耗流過大。圖1所示為433MHz評估板在2.7V供電、+10dBm發射功率下的匹配元件值,以及更改后實現3.3V供電下+10dBm發射功率的元件值。

圖1. 2.7V和3.3V供電時,MAX1472的匹配網絡。
表2格式與表1相同,但顯示的是3.3V供電、+10dBm發射功率配置下的功率、電流損耗與電源電壓的關系。

表2. MAX1472的Tx功率、電流損耗與電壓的關系,3.3V供電、+10dBm發射功率配置
表2表明,采用新的匹配網絡后,3.3V電壓下產生9.4dBm發射功率,略低于+10dBm目標值,但足夠用于電路分析??蛇M一步調節匹配網絡元件值,以增大發射功率,并更好地抑制434MHz載波的二次和三次諧波。為滿足歐盟輻射規范,至少需要46dB諧波抑制;正確選擇元件值,圖1所示電路拓撲可達到這一目的。
注意,不同電源電壓下的耗流均低于2.7V匹配網絡下的耗流,此外,2.1V時的發射功率為+5.2dBm,2.7V配置網絡中發射功率為+7.4dBm。電池電壓從3.6V下降至2.1V時,發射功率下降5dB。
MAX1472配置工作在3.3V,MAX1947升壓轉換器供電
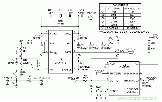
利用每個器件的評估板,可以很容易地對MAX1472和MAX1947組合進行功能測試。為識別信號名稱并說明連接,圖2給出了兩個評估板的原理圖,從連接圖片(圖3)可以看出兩個評估板的連接非常簡單。


圖2. MAX1472和MAX1947評估板原理圖。

圖3. MAX1472和MAX1947評估板的實驗室設置。
MAX1947可以將低至0.7V的直流電壓提升到3.3V輸出。因此,表3中的數據從低達1.8V輸入電壓開始(這是常用電池配置的最低可用電壓)。這種配置為使用MAX1472發送器提供了一項額外好處:電池電壓的有效范圍從2.1V擴展至最低1.8V。

表3. MAX1472與MAX1947升壓轉換器相結合時,Tx功率、電流損耗與電壓的關系
使用MAX7060實現恒定Tx功率
利用MAX7060,Maxim 300MHz至450MHz發送器用戶可將電源電壓范圍內的發射功率保持在恒定值。MAX7060為可編程發送器,通過SPI或引腳更改發射頻率、發射功率,以及調制特性。通過設計合適的匹配網絡、選擇單功率設置,就有可能保持極小的發射功率變化或者沒有不變化。
有人可能會問,為什么使用另外一款Maxim發送器來實現恒功率發射?答案很簡單:因為MAX7060支持高級性能應用,例如頻率捷變、頻繁的功率調節,以及精確設置功率(+13dBm與+10dBm)。功能更強大的MAX7060與更簡單的MAX1472之間的平衡是總耗流。MAX7060比MAX1472的功能更多、性能更好,但功耗更大。所以,MAX7060最好用于電源更密度更高、更可靠的應用。這從另一方面表明,為MAX1472增加簡單的恒功率發射電路非常重要。
從MAX7060的發射功率、電流損耗隨電池電壓的變化關系可以看出:在低發射功率變化與高電流損耗之間達到較好折中的參考點。四種放大器配置(MAX1472匹配于2.7V、MAX1472匹配于3.3V、MAX1472和MAX1947相配合,以及MAX7060)的測試給出了性能差異。
表4格式與表1、表2和表3相同。表中將MAX7060的發射功率、電流損耗作為電池電壓的函數列出。MAX7060的Tx功率設置固定在最大功率以下2dB。該設置保證電池從2.4升至3.6V時,功率接近恒定(下降1dB以內),電壓下降至2.1V時,額外損失1dB。

表4. MAX7060的Tx功率、電流損耗與電壓的關系,2.7V供電配置
發射功率與負載電流變動的比較
圖4和圖5所示為上述4個表格中Tx功率、電流損耗的信息。顯而易見,在電源電壓范圍內,MAX7060以及MAX1472和MAX1947組合的Tx功率變動最小。由于MAX1947可工作在1.8V,MAX1472和MAX1947數據擴展至最低1.8V。

圖4. 四種發送器配置的發射功率與電池電壓的關系。

圖5. 四種發送器配置下電流損耗與電池電壓的關系。
從圖5可以看出:為保證發射功率恒定,將會增大電流損耗。MAX7060耗流最大,部分原因是器件的Tx功率較高。匹配在3.3V的MAX1472具有最低電流損耗(隨電池電壓變化);3.3V或更高電壓時,其耗流與MAX1472+MAX1947組合電路相同,因為MAX1947轉換器直接旁路電源電壓,僅需極小耗流。相關的電流損耗曲線是匹配在2.7V的MAX1472與MAX1472+MAX1947。兩種架構在2.7V時(電池電壓范圍的中段)提供+10dBm的Tx功率,2.7V電源電流幾乎完全相同。但“標準配置”發送器(2.7V下發射功率+10dBm的MAX1472)的負載電流隨電池電壓的升高而增大,但恒定功率發送器(MAX1472+MAX1947組合)的負載電流隨電池電壓的升高而增大。這種結果意味著兩種方法的電池壽命接近。
電池壽命示例:采用兩節AAA電池供電時三種發送器配置的測試
以Energizer® E92 AAA堿性電池為例,結合上述發送器配置的電流損耗信息。目的是比較不同配置對電池壽命的影響。該AAA電池的容量在25mA穩定電流下約為1200mAh,穩定電流大于100mA時,容量減小至不足1000mAh。電池廠家按照行業標準使用模式曲線測試結果表示每一指標,如圖6所示。

圖6. Energizer E92 AAA電池的行業標準電池壽命測試數據。
采用這種電池電壓隨時間變化的關系曲線有兩個益處:首先,測試中的電流損耗均高于Maxim ISMRF發送器的典型工作電流(5mA至20mA)。雖然如此,Tape-Game數字音頻測試的電流損耗為100mA,每天一個小時。一個小時的大電流損耗折算到低占空比的電流損耗,每天的平均電流略高于4mA。電池電壓隨時間變化的曲線與穩定的10mA耗流曲線基本相同。
另一好處是,水平軸上的一小時等效于100mAh容量(圖6和圖7)。所以,可將水平軸重新標注為已使用的電池容量,為電池電壓的函數。例如,電池電壓從1.5V下降至1.4V時,消耗的容量大約為75mAh。電壓下降至1.0V時,消耗的容量大約為975mAh。

圖7. 已消耗電池容量與電壓電壓的關系曲線。
利用以上信息,結合圖5和表1至表4所示每種接收器配置下的電池電流與電池電壓的關系,得到表5和表6,均相對于電池電壓的變化。

表5. 按電壓范圍給出的可用電池容量,兩節AAA電池

表6. 按電壓范圍給出的發送器電流損耗,三種Tx配置
表5假設兩節AAA電池串聯,電壓范圍翻倍,維持相同的電池特性。表格第二欄按照圖7分布將總電池容量1050mAh分為多個區間,每區間0.3V,電池電壓范圍從3.0V至1.8V。對于計算電池壽命非常重要的是最右側一欄中的遞增容量。表6耗流信息與表1、3和4相同,但每個電壓范圍的電流是該范圍內高、低壓處電流的平均值。
現在,將每0.3V范圍的遞增電容容量除以該電壓范圍的耗流(mAh/mA = h = 小時),將小時數相加,即可計算每種發送器配置在其電壓范圍內的電池壽命。計算結果如表7至10所示。

表7. 三種發送器配置的電池壽命比較
表7非常關鍵,對于每個300 mV的電池電壓區間,該表格將每種配置的耗流轉換為電池電壓下降到該區間時所能增加的電池工作壽命。該信息用于比較有效的電池壽命。以下給出三個例子,前兩個例子根據每種配置維持最小發射功率的能力定義有效電池范圍。最后一個例子取消最小發射功率限制,比較每種配置達到其最小工作電壓所需的小時數。
比較電池工作壽命之前,需要指出的是,這些例子中計算的電池工作小時數僅用于比較。由于這些數據來自表7,基于每天一小時、耗流100mA,遠遠低于這些配置在典型工作條件下的壽命。基于這些發送器的產品,更切合實際的工作條件是工作電流10mA至15mA,每天30秒(例如遙控無鑰匙進入、車庫門遙控器和安全報警傳感器),待機耗流大約為5μA。根據待機電流的不同,以下計算的工作小時數可能增大500至1000倍。
+10dBm (最小)發射功率下的電池壽命
圖4所示發送器的功率曲線表明,表7所示的標準配置中,MAX1472直接連接至電池,2.7V下發射功率為+10dBm,電池電壓下降至2.7V以下時不能達到+10dBm發射功率。圖4也說明,MAX7060配置可維持+10dBm發射功率,直到電池電壓下降至2.4V以下。所以,表8對表7加以整理,表明MAX1472+MAX1947組合的有效電池壽命為87小時,而MAX7060為31.75小時,獨立的MAX1472工作時間為9.85小時。

表8. +10 dBm最小Tx功率下的電池壽命比較
+9dBm (最小)發射功率下的電池壽命
表9所示為最小發射功率允許降至+9dBm時的電池壽命比較。MAX1472直接連接至電池時,可工作在最低2.4V電壓,可將電池的有效工作時間延長至47.9小時。MAX7060可工作在最低2.1V (即最小工作電壓),將電池壽命提高至66.78小時。兩種配置都沒有達到MAX1472 + MAX1947組合的87小時。

表9. +9dBm最小Tx功率下的電池壽命比較
最低電源電壓下的電池壽命比較
表10表明,取消所有發射功率限制后,MAX1472直接連接至電池時,電池壽命最長可達102.77小時。而在其供電電壓下限時,其Tx功率下降至+8dBm以下。MAX1472 + MAX1947組合的電池壽命為87小時,為獨立MAX1472架構壽命的85%。MAX7060可維持至少+9dBm發送器功率,但電池壽命只有66.78小時(約為MAX1472+MAX1947組合的77%),因為器件設計用于較高Tx功率,實現恒定Tx功率的效率較低。

表10. 整個電池電壓范圍內的電池壽命比較
這些測量結果表明,為簡單ISM發送器(例如MAX1472)增加升壓轉換器后,可在較寬的電池電壓范圍內維持恒定的發射功率(0.5dB以內),相對于簡單的MAX1472發送器,電池壽命僅縮短15%,而后者在電池工作期間的Tx功率將下降4dB。由于這些發送器在大多數應用中的工作占空比非常低,器件的待機電流對電池壽命影響很顯著,所以,對電池壽命的影響更小。
結果:電源紋波和ASK無線通信鏈路的質量
到目前為止,我們只是分析了直流損耗與Tx功率之間的折中考慮。將高效(> 80%)升壓轉換器與嚴格匹配的發送器相結合,在電池有效工作范圍內可產生恒定的發射功率,平均電流損耗略高,但這并不意外。電壓轉換器產生的交流紋波對發送信號質量和ASK通信鏈路完整性的影響也同樣重要。
這里采用的DC-DC轉換器為升壓或boost轉換器,轉換器的外部電感從電池吸收電流,然后,將電感儲能傳遞給并聯的濾波電容負載。開關頻率和占空比取決于電感、電容和耗流。高效率(> 80%) DC-DC轉換器的種類繁多,與較低效率的線性穩壓器相比,具有較高的交流紋波。
下面測試紋波特性(VP-P和頻率),確定其對發送信號的影響。
3.3V發送器電源電壓紋波與輸入(電池)電壓的關系
將MAX1947ET33 (3.3V輸出電源電壓)連接至MAX1472EVKIT,如圖3所示。MAX1947的輸入電壓在1.8V至3.3V之間變動(3.3V以上時,MAX1947只是接通輸入電壓)。示波器探頭連接至MAX1947EVKIT的OUT測試點,記錄不同電源(VBATT)設置下的紋波特性。表11所示為紋波的峰-峰值和周期,紋波為鋸齒波,是采用門限反饋的遲滯轉換器的特性,而非占空比控制轉換器。

表11. MAX1947輸出電壓的交流紋波特性,負載為MAX1472發送器
輸入電壓增大時,紋波幅值從大約75mV升高至150mV;頻率從大約20kHz下降至5kHz。通過更改負載電容,可減小紋波幅值。圖8和圖9所示為1.8V和3.0V (對應于最高和最低升壓比)電池電壓下的紋波。

圖8. 1.8V轉換至3.3V時的DC-DC輸出紋波電壓。

圖9. 3.0V轉換至3.3V時的DC-DC輸出紋波電壓。
發送器直流電源上的紋波對無線通信鏈路具有兩個潛在危害:第一,擴散發射頻譜;第二,紋波從電源耦合到接收器的ASK解調頻譜。
未調制載波的頻譜
利用頻譜分析儀觀察表11不同紋波條件下未調制載波的頻譜。距離載頻最遠50kHz處,可以觀察到紋波的影響,但不明顯。距離載頻超過100kHz時,對載波沒有影響,這一結論與紋波頻率和幅值一致。3.3V電源上存在100mVP-P紋波時似乎非常嚴重,但紋波的對應功率比載波功率低30dB,等效于在載波上疊加了微弱的AM信號。實際上,紋波的確增大了載波的噪聲頻譜,但相應的信號強度非常小,發生在接近載頻的頻率時,不會超出雜散輻射限制。最大增量發生在2.4V輸入電池電壓,此時,相對于3.3V以上電池電壓(沒有DC-DC轉換器),載頻±100kHz內的噪聲譜增大6dB。圖10和圖11所示是電池電壓為2.4V (最差頻譜影響)和3.4V (無紋波、無頻譜影響)時,未調制載波的頻譜。

圖10. 發送的連續波頻譜,電池電壓 = 2.4V。

圖11. 發送的連續波頻譜,電池電壓 = 3.4V。
接收器中的ASK解調
通過兩種測量,可看出對ASK解調信號的影響。一種是頻譜分析儀的零掃描曲線,此時頻譜分析儀作為功率檢測器,在解調信號上看到小的紋波并不奇怪。另一種測量是MAX7033 ASK接收器評估板的解調信號。在實驗室建立MAX1472EVKIT與MAX7033EVKIT的簡單通信鏈路,評估板上均未安裝天線。評估板之間的相互耦合(極可能是輻射功率通過測試設備耦合)產生的信號恰好高于接收器靈敏度。解調2kHz方波信號經過評估板的標準數據濾波器,示波器測試結果表明沒有紋波,因為數據濾波器將其抑制掉。圖12所示為頻譜分析儀測試的檢波信號的紋波,圖13所示為示波器測試的已濾波解調信號。

圖12. 頻譜分析儀接收到的MAX1472恒功率ASK信號。

圖13. MAX7033接收的MAX1472恒功率ASK信號。
這些測試表明,即使電源紋波最嚴重(100mVP-P)的情況下,也不會擴散或增大發射信號的頻譜,也不會降低接近靈敏度水平信號的接收性能。雖然不能在接近靈敏度水平處進行測量,但很顯然,適當的數據濾波有助于防止紋波造成對靈敏度的影響。
結論和建議
MAX1472發送器和MAX1947升壓轉換器相組合能夠實現在電池電壓供電范圍內保持恒定的發射功率。如果要求最小發射功率為+10dBm,MAX1472和MAX1947組合后,電池的有效工作時間比簡單發送器的電池壽命幾乎長9倍。即使最小發送功率允許降至+9dBm,有效電池壽命也幾乎翻倍。
與簡單發送器相比,這種組合的效率為大約85%,而前者發射功率在電池的有效工作電壓范圍內下降4dB。顯而易見,就參數發射功率與直流功率之比而言,帶有升壓轉換器的發射效率是不帶轉換器效率的85%;就電池的工作壽命而言,與允許發射功率隨電池電壓變化的情況相比,恒功率發射的電池壽命降至85%。
如果發射功率在電池工作期間保持恒定非常重要,則最多損失15%的電池壽命。而實際應用中,由于大多數便攜產品的發射器工作的占空比很低,待機電流將是影響電池壽命,由此,損失將小于15%。
交流紋波是高效電壓轉換器產生的附屬品,使發送器的輸出頻譜變差,但不足以造成ASK無線通信鏈路變差,也不會超出FCC(美國)或ETSI(歐洲)的輻射限制。此外,可使用其它交流紋波幅值低得多的高效電壓轉換器,對大多數近距離無線通信鏈路的頻譜影響不明顯。
現在,可使用雙芯片方案,采用本文介紹的器件或類似器件。兩個器件的占位面積很小(3mm x 3mm),將電壓轉換器增加到當前的發送器電路僅需增加3個外部元件??蓪⑦@兩片功能器件組合至單片IC,進一步降低成本、面積和元件數量。
本文來源于Maxim。
推薦閱讀:




