【導讀】計步器是一種頗受歡迎的日常鍛煉進度監控器,可以激勵人們挑戰自己,增強體質,幫助瘦身。早期設計利用加重的機械開關檢測步伐,并帶有一個簡單的計數器。晃動這些裝置時,可以聽到有一個金屬球來回滑動,或者一個擺錘左右擺動敲擊擋塊。
如今,先進的計步器利用MEMS(微機電系統)慣性傳感器和復雜的軟件來精確檢測真實的步伐。MEMS慣性傳感器可以更準確地檢測步伐,誤檢率更低。MEMS慣性傳感器具有低成本、小尺寸和低功耗的特點,因此越來越多的便攜式消費電子設備開始集成計步器功能,如音樂播放器和手機等。ADI公司的3軸加速度計ADXL335, ADXL345和 ADXL346 小巧纖薄,功耗極低,非常適合這種應用。
本文以對步伐特征的研究為基礎,描述一個采用3軸加速度計ADXL345的全功能計步器參考設計,它能辨別并計數步伐,測量距離、速度甚至所消耗的卡路里。
ADXL345專有的(正在申請專利)片內32級先進先出(FIFO)緩沖器可以存儲數據,并執行計步器應用的相關操作,從而最大程度地減少主處理器干預,為便攜式設備節省寶貴的系統功率。其13位分辨率(4 mg/LSB)甚至允許計步器以合理的精度測量超低速步行(每步加速度變化約55 mg)。
了解模型
在可用于分析跑步或步行的特征當中,我們選擇"加速度"作為相關參數。個體(及其相關軸)的運動包括三個分量,分別是前向("滾動")、豎向("偏航")和側向("俯仰"),如圖1所示。ADXL345檢測其三個軸——x、y和z上的加速度。計步器處于未知方向,因此測量精度不應嚴重依賴于運動軸與加速度計測量軸之間的關系。

圖1. 各軸的定義
讓我們考慮步行的特性。圖2描繪了一個步伐,我們將其定義為單位步行周期,圖中顯示了步行周期各階段與豎向和前向加速度變化之間的關系。

圖2. 步行階段與加速度模式
圖3顯示了與一名跑步者的豎向、前向和側向加速度相對應的x、y和z軸測量結果的典型圖樣。無論如何穿戴計步器,總有至少一個軸具有相對較大的周期性加速度變化,因此峰值檢測和針對所有三個軸上的加速度的動態閾值決策算法對于檢測單位步行或跑步周期至關重要。

圖3. 從一名跑步者測得的x、y和z軸加速度的典型圖樣
算法
步伐參數
數字濾波器:先,為使圖3所示的信號波形變得平滑,需要一個數字濾波器。可以使用四個寄存器和一個求和單元,如圖4所示。當然,可以使用更多寄存器以使加速度數據更加平滑,但響應時間會變慢。

圖4. 數字濾波器
圖5顯示了來自一名步行者所戴計步器的最活躍軸的濾波數據。對于跑步者,峰峰值會更高。

圖5. 最活躍軸的濾波數據
動態閾值和動態精度: 系統持續更新3軸加速度的最大值和最小值,每采樣50次更新一次。平均值(Max + Min)/2稱為"動態閾值"。接下來的50次采樣利用此閾值判斷個體是否邁出步伐。由于此閾值每50次采樣更新一次,因此它是動態的。這種選擇具有自適應性,并且足夠快。除動態閾值外,還利用動態精度來執行進一步濾波,如圖6所示。

圖6. 動態閾值和動態精度
利用一個線性移位寄存器和動態閾值判斷個體是否有效地邁出一步。該線性移位寄存器含有2個寄存器:sample_new寄存器和sample_old寄存器。這些寄存器中的數據分別稱為sample_new和sample_old。當新采樣數據到來時,sample_new無條件移入sample_old寄存器。然而,sample_result是否移入sample_new寄存器取決于下述條件:如果加速度變化大于預定義精度,則最新的采樣結果sample_result移入sample_new寄存器,否則sample_new寄存器保持不變。因此,移位寄存器組可以消除高頻噪聲,從而保證結果更加精確。
步伐邁出的條件定義為:當加速度曲線跨過動態閾值下方時,加速度曲線的斜率為負值().
峰值檢測: 步伐計數器根據x、y、z三軸中加速度變化最大的一個軸計算步數。如果加速度變化太小,步伐計數器將忽略。
步伐計數器利用此算法可以很好地工作,但有時顯得太敏感。當計步器因為步行或跑步之外的原因而非常迅速或非常緩慢地振動時,步伐計數器也會認為它是步伐。為了找到真正的有節奏的步伐,必須排除這種無效振動。利用"時間窗口"和"計數規則"可以解決這個問題。
"時間窗口" 用于排除無效振動。假設人們最快的跑步速度為每秒5步,最慢的步行速度為每2秒1步。這樣,兩個有效步伐的時間間隔在時間窗口[0.2 s - 2.0 s]之內,時間間隔超出該時間窗口的所有步伐都應被排除。
ADXL345的用戶可選輸出數據速率特性有助于實現時間窗口。表1列出了TA = 25°C, VS = 2.5 V和 VDD I/O = 1.8 V時的可配置數據速率(以及功耗)。
表1. 數據速率和功耗

此算法使用50 Hz數據速率(20 ms)。采用interval的寄存器記錄兩步之間的數據更新次數。如果間隔值在10與100之間,則說明兩步之間的時間在有效窗口之內;否則,時間間隔在時間窗口之外,步伐無效。
"計數規則" 用于確定步伐是否是一個節奏模式的一部分。步伐計數器有兩個工作狀態:搜索規則和確認規則。步伐計數器以搜索規則模式開始工作。假設經過四個連續有效步伐之后,發現存在某種規則(in regulation),那么步伐計數器就會刷新和顯示結果,并進入"確認規則"工作模式。在這種模式下工作時,每經過一個有效步伐,步伐計數器就會更新一次。但是,如果發現哪怕一個無效步伐,步伐計數器就會返回搜索規則模式,重新搜索四個連續有效步伐。
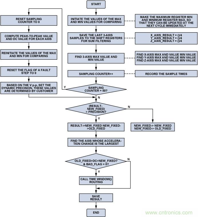
圖7顯示了步伐參數的算法流程圖。

圖7. 步伐參數算法流程圖
距離參數
根據上述算法計算步伐參數之后,我們可以使用公式1獲得距離參數。
距離 = 步數 × 每步距離 (1)
每步距離取決于用戶的速度和身高。如果用戶身材較高或以較快速度跑步,步長就會較長。參考設計每2秒更新一次距離、速度和卡路里參數。因此,我們使用每2秒計數到的步數判斷當前跨步長度。表2顯示了用于判斷當前跨步長度的實驗數據。
表2. 跨步長度與速度(每2秒步數)和身高的關系

2秒的時間間隔可以利用采樣數精確算出。以50 Hz數據速率為例,處理器可以每100次采樣發送一次相應的指令。處理器利用一個名為m_nLastPedometer的變量記錄每個2秒間隔開始時的步數,并利用一個名為m_nPedometerValue的變量記錄每個2秒間隔結束時的步數。這樣,每2秒步數等于m_nPedometerValue與m_nLastPedometer之差。
雖然數據速率為50 Hz,但ADXL345的片內FIFO使得處理器無需每20 ms讀取一次數據,極大地減輕了主處理器的負擔。該緩沖器支持四種工作模式:旁路、FIFO、流和觸發。在FIFO模式下,x、y、z軸的測量數據存儲在FIFO中。當FIFO中的采樣數與FIFO_CTL寄存器采樣數位規定的數量相等時,水印中斷置1。如前所述,人們的跑步速度最快可達每秒5步,因此每0.2秒刷新一次結果即可保證實時顯示,從而處理器只需每0.2秒通過水印中斷喚醒一次并從ADXL345讀取數據。FIFO的其它功能也都非常有用。利用觸發模式,FIFO可以告訴我們中斷之前發生了什么。由于所述解決方案沒有使用FIFO的其它功能,因此筆者將不展開討論。
速度參數
速度 = 距離/時間, 而每2秒步數和跨步長度均可根據上述算法計算,因此可以使用公式2獲得速度參數。
速度 = 每2秒步數 s × 跨步/2 s (2)
卡路里參數
我們無法精確計算卡路里的消耗速率。決定其消耗速率的一些因素包括體重、健身強度、運動水平和新陳代謝。不過,我們可以使用常規近似法進行估計。表3顯示了卡路里消耗與跑步速度的典型關系。
表3. 卡路里消耗與跑步速度的關系

由表3可以得到公式(3)。
卡路里 (C/kg/h) = 1.25 × 跑步速度 (km/h) (3)
以上所用的速度參數單位為m/s,將km/h轉換為m/s可得公式4。
卡路里 (C/kg/h) = 1.25 × 速度 (m/s) × 3600/1000 = 4.5 × 速度 (m/s) (4)
卡路里參數隨同距離和速度參數每2秒更新一次。為了考慮運動者的體重,我們可以將公式4轉換為公式5。體重(kg)為用戶輸入量,一個小時等于1800個2秒間隔。
卡路里 (C/2 s) 4.5 × 速度 × 體重/1800 = 速度 × 體重/400 (5)
如果用戶在步行或跑步之后休息,則步數和距離將不變化,速度應為0,此時的卡路里消耗可以利用公式6計算(休息時的卡路里消耗約為1 C/kg/h)。
卡路里 (C/2 s) = 1 × 體重/1800 (6)
最后,我們可以將所有2秒間隔的卡路里相加,獲得總卡路里消耗量。
硬件連接
ADXL345易于連接到任何使用 I2C 或SPI數字通信協議的處理器。圖8給出了演示設備的原理示意圖,它采用3V電池供電。ADXL345的/CS引腳連接到板上的VS,以選擇I2C 模式。利用一個低成本精密模擬微控制器ADuC7024從ADXL345讀取數據,執行算法,并通過UART將結果發送至PC。SDA和SCL分別為 I2C 總線的數據和時鐘引腳,從ADXL345連接到ADuC7024的對應引腳。ADXL345的兩個中斷引腳連接到ADuC7024的IRQ輸入,以產生各種中斷信號并喚醒處理器。

圖8. 硬件系統的原理示意圖
用戶界面
用戶界面顯示測試數據,并對操作員的指令做出響應。用戶界面(UI)運行之后,串行端口應打開,通信鏈路應啟動,隨后演示程序將持續運行。圖9顯示了用戶佩戴計步器步行或跑步時的測試情況。用戶可以輸入其體重和身高數據,距離、速度和卡路里參數將根據這些數據進行計算。

圖9. 用戶佩戴計步器步行或跑步時的測試情況
結論
ADXL345是一款出色的加速度計,非常適合計步器應用。它具有小巧纖薄的特點,采用3 mm × 5 mm × 0.95 mm塑封封裝,利用它開發的計步器已經出現在醫療儀器和高檔消費電子設備中。它在測量模式下的功耗僅40 μA,待機模式下為0.1 μA,堪稱電池供電產品的理想之選。嵌入式FIFO極大地減輕了主處理器的負荷,使功耗顯著降低。此外,可以利用可選的輸出數據速率進行定時,從而取代處理器中的定時器。13位分辨率可以檢測非常小的峰峰值變化,為開發高精度計步器創造了條件。最后,它具有三軸輸出功能,結合上述算法,用戶可以將計步器戴在身上幾乎任何部位。
幾點建議:如果應用對成本極其敏感,或者模擬輸出加速度計更適合,建議使用ADXL335,它是一款完整的小尺寸、薄型、低功耗、三軸加速度計,提供經過信號調理的電壓輸出。如果PCB尺寸至關重要,建議使用ADXL346,這款低功耗器件的內置功能甚至比ADXL345還多,采用小巧纖薄的3 mm × 3 mm ×0.95 mm塑封封裝,電源電壓范圍為1.7 V至2.75 V。
致謝
本文借鑒了Charles Lee和Harvey Weinberg二位的技術經驗,筆者對此表示感謝。
參考電路
1. Data sheets and additional product information on all Analog Devices products can be found at www.analog.com.
2. www.analog.com/en/products/mems/accelerometers.html.
推薦閱讀:




