- 電容式觸摸感應器原理分析
- 電容式觸摸感應器設計分析
- 電容式觸摸感應器測量分析
觸摸感應器已經在業界廣泛使用很多年,但直到近期,隨著混合信號可編程設備的發展,電容式觸摸傳感器才在廣泛的消費類電子產品中成為傳統機械式開關的替代品。
電容式感應開關是一個非常有吸引力的開關,但它需要適當的物理尺寸,以及在典型的電容式傳感器設計中使用一個3毫米或更薄的薄膜疊層。隨著薄膜疊層厚度的增加。通過薄膜疊層來感應手指會而變得越來越困難。換言之,薄膜疊層厚度的增加,調諧系統的處理過程就從”科學技術”轉到了”設計技巧”上了。為了演示如何使一個電容式傳感器突破當今技術的限制,在此示例系統中使用的玻璃覆蓋的厚度定為10毫米。玻璃具有易于使用、容易獲得和透明的特點,你可以看到在玻璃下面的傳感器的電路焊盤。玻璃覆蓋層也在所謂的“白色家電”(家用電器)中直接應用。
1.手指電容
任何電容傳感系統的核心都是一組與電場相互作用的導電體。人體的組織充滿導電電解質,這些電解質被人體表皮所覆蓋,人體表皮是有損耗的絕緣體。這種手指導電性使得電容式觸摸感應成為可能。
一個簡單的平行板電容器有兩個被介質層分開的導體。在這個系統的大部分能量都集中在兩個平行板塊之間,但還是會有部分能源溢出到電容器兩個板之外,與這種效應相關的電場線被稱為電場邊緣場。生產出實用的電容式傳感器面臨的挑戰之一就是要設計出一組印刷電路的走線。這種走線方法能使用戶獲取到一個有效的感應區域。對于這種傳感器模式。平行板電容器并不是很好的選擇。
在邊緣電場附近放置一個手指會增加電容系統的導電表面面積。由手指引起的額外電荷存儲容量通常被稱為手指電容(Cf)。沒有手指放在表面時傳感器的電容在本文中用Cp表示。它代表寄生電容。
有一個有關電容式傳感器常見的誤解是,為了能讓系統工作,手指需要與地連接。手指之所以可以被系統感覺,因為手指是帶電的,當手指浮動或接地時。系統都能感受到。
2.傳感器的PCB布局
圖1顯示了印刷電路板(PCB)的頂視圖,在這個設計例子中,此PCB實現了其中的一個電容式傳感器按鈕。

該按鈕的直徑為10毫米,相當于一個成年人指尖的平均尺寸。此演示電路的PCB板包括中心間距20毫米的4個上述設計方法的按鈕。如圖所示,頂層連接著接地面。該傳感器焊盤與接地面之間間隔著一個均勻的空隙。該間隙的大小是一個重要的設計參數。如果差距設置太小,太多的場能量會直接轉到地層。如果設置過大,場能會直接穿過疊層,而失去控制。0.5毫米大小的間隙對于引導邊緣場通過10mm玻璃覆蓋層是最佳間距。
圖2顯示了同一種樣感應模式的一個截面圖。

在PCB上通過一個過孔將感應器焊盤連接到電路板底層的一條走線上,如圖2所示。當電場嘗試著尋找回地的最短路徑時,介電常數εr會影響到材料中電場能量的緊密程度。標準窗口玻璃的介電常數大約為8,而PCB的FR4材料介電常數大約為4。通常使用在白色家電商品上的高硬度玻璃的介電常數則約為5。在這個設計實例中,使用的是標準窗戶玻璃。要注意的是,玻璃板是用3M公司的不導電黏合膠帶468-MP安裝在電路板上的。
[page]
3.電容式傳感101
一個電容式傳感系統的基本組成元件,是一個可編程電流源,一個精確的模擬比較電路,以及一個模擬多路復用總線。該總線可通過一個電容式傳感器陣列進行排序。本文中所介紹的系統中的弛張振蕩器作為電容傳感器。這個振蕩器的簡化電路圖如圖3所示。

該比較器的輸出被作為一個脈沖寬度調制器(PWM)電路的時鐘輸入信號,它負責選通一個頻率為24兆赫茲的16位計數器。手指接觸傳感器時會增加電容,從而增加計數器的總值。這就是一個手指如何被感覺到方式。這個系統的典型波形如圖4所示

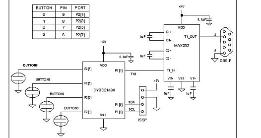
圖5中顯示了實現這一項目的電路原理圖。

為實現電容式傳感和串行通信,電路設計中采用了賽普拉斯公司的CY8C21x34系列的PSoC芯片,其中包含了一組模擬和數字功能模塊,它們由存儲在板載閃存中的固件來設置。第二個芯片處理RS232電平移位,以提供與一臺主機的通信鏈路,使電容式傳感數據記錄通過串口以115200波特率傳輸給主機。四個電容傳感按鍵的引腳分配顯示在圖5中的表中。通過ISSP接口和編程引腳SCL、SDA對PSoC進行編程。ISSP接口中包含電源和地,而PC主機連接到電容式傳感電路板通過標準的DB9連接器。
4.調整傳感器
每次調用上列程序中的調用函數CSR_1_Start()時,均對Button1的電容進行測量。原始計數值被存儲于CSR_1_iaSwResult[]陣列中。用戶模塊還跟蹤一個用于原始計數的基線。每個按鍵的基線值均為一個由軟件中的IIR濾波器進行周期性計算的平均原始計數值。IIR濾波器的更新速率是可編程的。基線使得系統能夠適應于由于溫度和其它環境影響而引起的系統中的漂移。
開關差分陣列CSR_1_iaSwDiff[]包含消除了基線偏移的原始計數值。利用開關差值來決定按鍵目前的開/關狀態。這可使系統的性能保持恒定,即便在基線有可能隨著時間的推移而發生漂移的情況下也是如此。
圖6顯示了固件中實現的差分計數與按鍵狀態之間的轉移函數。

該轉移函數中的遲滯提供了開關狀態之間的干凈利落的轉換,即使計數是有噪聲的情況下也不例外。這也為按鍵提供了一種反跳功能。低門限被稱為“噪聲門限”,而高門限則被稱為“手指門限”。門限水平的設定決定了系統的性能。當覆蓋層非常厚時,信噪比很低。在此類系統中設定門限水平是一項具有挑戰性的工作,而這恰好是電容式傳感設計技巧的一部分。
圖7顯示了一個持續時間為3秒的按鍵觸壓操作的理想原始計數波形。

同時還給出了門限值。噪聲門限被設定的計數值為10,而手指門限設定的計數值則為60。實際上,在實際計數數據中始終存在噪聲分量,圖中并未顯示,以便能清晰地顯示門限水平。
[page]
部分調整過程還包括選擇電流源DAC的電平以及設置用于計數累加的振蕩器周期數。在固件中,函數CSR_1_SetDacCurrent(200,0)把電流源設定在其低電流范圍內,數值為200(最高255),大約對應于14μA。函數CSR_1_SetScanSpeed(255)把振蕩器周期數設定為253(255-2)。原始計數和差分計數的分析表明:該系統的寄生引線電容CP約為15pF而手指電容CF約為0.5pF。可見,手指電容使總電容產生了約3%的變化。對于每個按鍵,每個原始計數值的采集所需要的時間僅為500μs。
測量性能
電容式傳感系統的性能測量結果示于圖8中。

通過一個終端仿真程序,在主PC上獲得差分計數,然后借助電子制表軟件加以繪制。將手指放置在10mm厚的玻璃覆蓋層上,并持續3秒的時間。按鍵的開關狀態被疊加在原始計數上。按鍵在這兩種狀態之間干凈利落地轉換,即使是由于通過厚玻璃進行檢測而使原始計數信號中具有較大的噪聲時也是如此。請注意手指和按鍵門限隨著基線的漂移而進行周期性調整。當檢測到手指的觸壓動作時,基線值將鎖定,直到手指移開為止。
圖9顯示了兩種狀態轉換處的局部細節圖。

在圖9a中,按鍵初始狀態為斷(OFF)狀態。超過手指門限的差分計數的第一個采樣把按鍵狀態轉換至通(ON)狀態。在圖9b中,低于噪聲門限的差分計數的第一個采樣將按鍵轉換至斷狀態。
與機械式開關相比,基于電容的觸摸傳感器的主要優點是耐用性好,不易損壞,可以長期使用。混合信號技術的近期發展,不僅使得觸摸式傳感器的成本在各種消費類產品中降到了具有成本效益的水平,而且還提高了檢測電路的靈敏度和可靠性(因為增加了覆蓋層的厚度和耐用性)。利用本文介紹的設計方法,說明通過一個10mm的玻璃來檢測手指的按鍵觸壓是可能的,并利用基于噪聲門限和手指門限的反跳法,實現了按鍵開關狀態之間的干凈利落的轉換,從而使電容式觸摸傳感器成為機械式開關元件的一種實用型替代方案。





