- LM135溫度傳感器及其應用
- 用于精密的溫度測量設備
- 適合于各類要求的儀器儀表要求
LM135/LM235/LM335是美國國家半導體公司推出的精密溫度傳感器,它工作與齊納二極管相似,其反向擊穿電壓隨溫度按+10mV/k的規律變化,可應用于精密的溫度測量設備。它有三種封裝形式適合于各類要求的儀器儀表要求,其主要功能特性如下:
直接在絕對溫標校準

1℃的精確度
工作電流400uA—5mA
動態阻抗1Ω
便于校準
寬工作溫度范圍2001℃
低成本
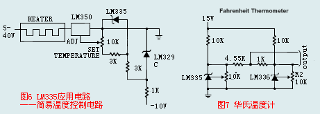
圖2是LM135的內部原理圖,V15和V16是感溫元件,這兩個三極管的物理結構有著特定的要求,V15的發射結面積是V16發射結面積的10倍。它們的集電極負載電阻完全一致,如果流過這兩個電阻的電流不同,V15和V16的集電極電壓也不同,通過V1—V8組成的差分放大器放大,V1的內阻也變化,那么流過Rs的電流也會變化,V+和V-之間的電壓亦會改變,這個電壓的變化量也就是隨溫度而變化的。 
LM135V+與V- 間的電壓差⊿V僅隨環境溫度成正比變化,并獲得10mV/K的靈敏度輸出。
LM135V的主要電氣指標如下:
| 表1 LM135系列溫度傳感器精度列表 | ||||||||
| 參數 | 條件 | LM135/235 | LM335 | 單位 | ||||
| 最小值 | 典型值 | 最大值 | 最小值 | 典型值 | 最大值 | |||
| 輸出電壓 | T=25℃,TR=1mA | 2.95 | 2.98 | 3.01 | 2.92 | 2.94 | 3.04 | V |
| 未校準測量誤差 | T=25℃,TR=1mA | - | 1 | 3 | - | 2 | 6 | ℃ |
| 未校準測量誤差 | T=min≤T≤Tmax,TR=1mA | - | 2 | 5 | - | 4 | 9 | ℃ |
| 25℃校準后測量誤差 | T=min≤T≤Tmax,TR=1mA | - | 0.5 | 1.5 | - | 1 | 2 | ℃ |
| 校準后擴展區測量誤差 | T=Tmax | - | 2 | - | - | 2 | - | ℃ |
| 非線性誤差 | TR=1mA | - | 0.3 | 1 | - | 0.3 | 1.5 | ℃ |
| 表2 LM135系列溫度傳感器電氣性能列表 | ||||||||
| 參數 | 條件 | LM135/235 | LM335 | 單位 | ||||
| 最小值 | 典型值 | 最大值 | 最小值 | 典型值 | 最大值 | |||
| 輸出電壓隨電流變化量 | 400uA≤TR≤5mA | - | 2.5 | 10 | - | 3 | 14 | V |
| 動態阻抗 | TR=1mA | - | 0.5 | - | - | 0.6 | - | ℃ |
| 輸出電壓溫度系數 | T=min≤T≤Tmax,TR=1mA | - | +10 | - | - | +10 | - | mV/℃ |
| 熱響應時間 | 靜態空氣中 | - | 80 | - | - | 80 | - | s |
| 穩定性 | T=125℃ | - | 0.2 | - | - | 0.2 | - | ℃ |
[page]







