【導讀】本文介紹的是一種基于STC單片機的紫外線火焰探測器,主要是利用單片機、紫外傳感器來設計的,充分發揮了兩者的優點,詳細請看下文講解。
介紹了一種基于STC單片機的紫外線火焰探測器;探測器探頭采用OSRAM公司紫外傳感器SFH530-R,通過檢測火焰中280~300nm的紫外光來檢測火焰;傳感器輸出信號的交流量反應火焰的閃爍特性,直流量反應火焰的強度,信號處理電路對傳感器交流量進行32階帶通濾波,濾波帶寬3~50Hz,取其最大值進行32階截止頻率3Hz的低通濾波,濾波后值與一個火焰閃爍幅度閾值進行比較區分火焰和日光,檢測到火焰后單片機采集信號直流量并轉換成0~5V電壓信號來指示火焰強度,通過火焰繼電器通知控制器火焰狀態,并用LED燈顯示出火焰強度等級。
框圖:

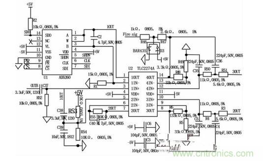
多階梯濾波電路:

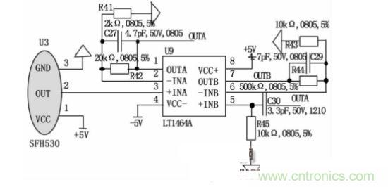
傳感器信號獲取電路:

噴火槍實驗結果表:




