【導讀】氣敏芯體在半導體電阻式氣體傳感器中是很敏感的,氣體傳感器還能利用化學反應測量氣體濃度。本文要詳解的是氣體傳感器PID脈寬控制恒溫電路的設計過程。滿足了低功耗、高精度、高可靠性的特點。
在電路設計理論里實現恒溫控制的方式有很多,傳感器的特殊應用決定了低功耗、高精度、高可靠性的分立模擬電路實現方案非常適合。PID脈寬控制恒溫模擬電路具有非常好的控溫精度,同時元器件簡單且具有可靠的失效率參數,風險可控,非常適合航天產品的設計要求。
電路框圖
傳感器芯體上面集成了測溫電阻與加熱電阻,測溫電阻能實時監測傳感器芯體的當前溫度,且反饋到控制電路的輸入端,作為溫度誤差信號的一個輸入端,形成閉環控制。
電路框圖如圖1 所示,測溫電路把當前芯體溫度值轉化為電壓值,該值是一個微弱信號值,必須經過高信噪比前置放大電路放大到合適的電壓輸出值,再經過系統放大,然后輸送給PID 環節進行控制輸出,控制輸出產生寬度可調脈沖信號驅動加熱電路,給傳感器芯體加熱。傳感器當前溫度與設定溫度溫差值越大,誤差電壓信號越大,經過PID 控制輸出脈寬開通時間越長,加熱功率越大,反之亦然,從而實現了恒溫控制。

圖1 恒溫控制電路框圖
溫度與加熱功率
傳感器芯體溫度與加載在芯體上的正熱能與負熱能大小有關。若傳感器芯體溫度維持在環境溫度以上,則傳感器芯體加載的正熱能來自電能,由焦耳定律可以知道若給定電阻R 上加熱電流為I,加熱時間為T,那么有I2 * R* T 的電能轉換成熱能; 而傳感器芯體加載的負熱能可以是傳感器芯體與周圍環境的溫度差而產生的熱對流及熱傳導帶來的熱能轉移。這種正熱能與負熱能對溫度的影響體現為傳感器芯體的加熱功率與制冷功率,它們共同決定了傳感器芯體的穩定溫度。
假設傳感器芯體工作環境溫度為25℃,傳感器芯體氣體濃度響應最佳溫度為80℃,因熱傳導和熱對流損失的負熱能為某個可測量值且保持恒定,那么該點環境下芯體溫度只與加熱功率有關。如上所述,給芯體合適電流,那芯體就可以維持設定點溫度,若環境溫度上下波動,芯體加熱與制冷的功率隨溫度發生變化,要使芯體繼續維持在設定點溫度,只需要調節芯體上電流的大小。在25℃環境下,實際測得加熱功率與芯體溫度的關系如圖2 所示,加熱功率為0.45W 時芯體即可穩定工作在設定溫度80℃。
溫度測量
為了更加準確地測量敏感芯體溫度場的溫度,在氫敏芯體上集成了一個測溫電阻與一個加熱電阻。測溫電阻、加熱電阻和氫敏電阻版圖設計經過溫度場仿真實現最佳耦合。因而測溫電阻能真實反映氫敏電阻當前工作溫度。測溫電阻材料采用高純鉑電阻鍍膜而成,實際測試的測溫電阻溫度特性如圖3 所示,從圖中可以看出測溫電阻具有良好的溫度線性關系。該測溫電阻的溫度系數因為采用薄膜沉積工藝制備,溫度系數沒有標準PT100 大,但并不影響使用。

圖2 芯體加熱功率與溫度曲線

圖3 測溫電阻阻值隨溫度變化曲線
電阻經過測溫電橋檢測,輸出反映溫度的電壓信號。這個信號在控制區域非常微弱,為了提高溫度測量精度,采用四線制檢測電路,減少測溫鉑電阻引線長度與鉑電阻通電電流對溫度測量的影響。
[page]
溫度控制環路
通常溫度系統是大慣性系統,具有較大的滯后性,往往需要具有超前調節的微分環節。氣體傳感器芯體體積很小,無論是加熱還是制冷,芯體對溫度都有快速響應,采用比例積分控制就可以獲得不錯的效果。
比例環節
比例環節具有快速調節能力,比例系數越大靜差越小,過大容易震蕩。電路如圖4 所示,其增益為 - RP1 /RP2,試驗測試比例系數為- 4 時控制效果較好。
積分環節
積分環節可以消除系統靜差,當系統有穩態誤差時,積分環節的輸出會持續增大使得控制作用加強,從而減小穩態誤差。積分系數越小,積分作用越明顯,控制精度越高。積分電路如圖5 所示,其增益為- 1 /RI1 * CI1 * S,其中S 為拉式算子。經調整時間常數RI1CI1為4.7s 比較合適。

微分電路
微分環境對輸入快速變化的情況具有較大的反應輸出,能提高控溫系統對環境溫度波動的快速響應能力。微分環節具有超前調節的作用,具體電路如圖6 所示。

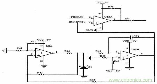
PWM 產生電路
PWM 電路采用簡單分立器件搭建,具體電路如圖7 所示,主要構成有比較器產生限閾值翻轉波形,然后經過積分電路充放電產生標準鋸齒波,鋸齒波在與PID 環節輸出電壓比較,產生脈寬隨溫度誤差調整的波形,該波形輸出給驅動加熱電路。

圖7 PWM 電路
實驗結果
樣機進行了穩定動態過程的短時間測試和穩定點長時間測試。短時間測試樣機溫度曲線如圖8 所示,其中可以看出樣機到達溫度設定點90% 的時間非常短,大概為120s,整體控溫精度在0.15℃以內。當環境溫度波動時控溫點會隨著擾動,很快就能回到設定的溫度值,動態響應非常快.

圖8 控溫穩定過程
樣機控溫效果穩定點長時間監測曲線如圖9 所示,從該圖可知整體控溫精度在0.15℃以內更加明顯,說明樣機電路控溫點不會隨時間飄移,也不隨環境緩慢變化的溫度波動漂移。

圖9 長時間穩定性
PID 脈寬溫度控制電路,所用元器件較少,調節簡單,控制精度可以達到±0.15℃,完全滿足氣體傳感器應用需求。在可行性、可靠性、安全性方面特別適合航天產品的需求,可在氣體傳感器中應用推廣。
相關閱讀:
氣體傳感器在智慧家庭、智能穿戴領域的應用
氣體傳感器進駐手機恐等三年,智能口罩已喜結連理
有毒氣體傳感器的研究設計



