【導讀】在許多工業、農業或醫療領域,溶液pH值的高低是其所經常要考慮的測量項目之一。本文的主要目的是評估pH值玻璃探測器(pH glass probe)的特性,以解決硬件和軟件設計時所面臨到的不同挑戰,并提出一種使用射頻(RF)收發器模塊從探測器進行無線數據傳輸的解決方案。
本文的第一部分將先探討pH值探測器,接著考察與前端信號調節電路相關的不同設計挑戰,以及如何在數據轉換中以低成本實現高精度和可靠性。由于校準技術是提高數據處理準確度和精密度的方法,因此文中也將討論一些校準技術,例如,在分散的預定義數據中以最小二乘法求取近似值的一般多項式擬合(general polynomial fit),以便進行pH值校準。最后,在本文的最后一部分則將會為讀者介紹一款無線監控系統的參考電路設計。
了解由pH值定義的pH值探測器
水溶液的酸堿度可以是酸性、堿性或是中性。在化學領域,酸堿性是以一組數字刻度來測量,這一刻度稱為pH值;根據嘉士伯基金會(Carlsberg Foundation)的解釋,它代表的是氫離子濃度值(power of hydrogen)。這一刻度是對數的,從1到14。這一pH值在數學上可以pH=-log(H+)表示。
因此,如果氫離子的濃度為1.0×10-2mol/L,則pH=-log(1.0×10-2)=2。
水溶液如蒸餾水的pH值為7,這是一個中性值。pH值低于7的溶液是酸性,而pH值高于7的則被認為是堿性的溶液。對數刻度給出一種溶液與另一種溶液相比較時的酸性程度。
例如,pH值為5的溶液的酸性是pH值為6的溶液的10倍,并且比pH值為8的溶液酸性高1,000倍。
˙pH值指示劑 有許多方法可用來測量水溶液的pH值。石蕊試紙指示劑或玻璃探測器都可用來測量pH值。
˙石蕊試紙 石蕊試紙指示劑通常由從地衣(lichen)中提取出來的染料所組成,這些染料可作為pH值高低的指示劑。一旦與溶液接觸,試紙就會產生化學反應,使得顏色改變,從而指出該溶液的pH值。這一范疇基本上包括兩種方法:一種方法是利用緩沖溶液,將對應于已知pH值的標準顏色與浸沒在測試液體中的指示劑的顏色比較;而另一種方法則是準備一張浸泡在指示劑中的pH值試紙,然后將該試紙浸入測試液體中,并將其顏色與標準顏色比較。雖然上述兩種方法都很容易實現,但它們可能因為溫度和測試溶液中的外來物質而很容易出錯。
˙pH值玻璃探測器 最常用的pH值指示劑是pH值探測器。它是由玻璃測量電極和參考電極所組成。典型的玻璃探測器是由密封著氯化氫(HCl)溶液的薄玻璃膜所構成。外殼的內部有一條涂有AgCl的銀導線,它可作為參考電極,且與HCI溶液接觸。
在玻璃膜外部的氫離子會擴散穿過玻璃膜,并取代相應數量的鈉離子(Na+),這些鈉離子通常都存在于大多數的玻璃中。該陽離子是難以捉摸的,并且大部分會被限制在膜具有較低濃度那一側的玻璃表面。來自Na+的過量電荷會在傳感器的輸出端產生電位電壓。
該探測器類似于電池。當探測器置于溶液中時,測量電極將視溶液中的氫的活性而產生一個電壓,并與參考電極的電位比較。當溶液的酸性變得更強(pH值更低)時,與參考電極相比,玻璃電極電位的正值會變多(+mV);而隨著溶液的堿性變得更強(pH值更高)時,與參考電極相比,玻璃電極電位的負值會變多(-mV)。這兩個電極之間的差異是測量到的電位,理想的狀況下,典型的pH值探測器會在25℃的情況下產生59.154mV/pH單位。這通??捎赡芩固?Nernst)方程式表示,如下所示:

其中:
E=具有未知活性的氫電極的電壓;a=±30mV,零點公差(zero point tolerance);T=25℃時的環境溫度;n=1,25℃時,原子價(離子上的電荷數); F=96,485庫侖/mol,法拉第(Faraday)常數; R=8.314伏特-庫侖/°Kmol,亞佛加厥數(Avogadro’s number); pH=未知溶液的氫離子濃度;pHISO=7,參考的氫離子濃度。
該方程式顯示,所產生的電壓取決于溶液的酸度或堿度,并且以已知的方式,隨氫離子的活性而改變。溶液溫度的變化改變了其氫離子的活性,當溶液溫度升高時,氫離子的移動速度加快,這將導致兩個電極之間的電位差增加。此外,當溶液冷卻時,氫的活性會降低,使得電位差也隨之降低。電極的設計讓它在放進pH值為7的緩沖溶液中時,可產生零伏特(V)電位。
典型的pH值探測器將具有如表1所示的規格。

表1:pH值玻璃探測器的典型規格。
pH值探測器將在這次的研究中扮演重要的角色,因為資料的可靠性將取決于傳感器的精度和穩定性。在選擇pH值探測器時所要考慮的兩項關鍵因素是:其在溫度改變后的穩定時間及其在緩沖溶液pH值有所改變后的穩定時間。在Jenway的應用筆記“An Evaluation of Jenway Performance pH Electrode”中,即列出在給定測試條件下探測器在溫度改變后測試其穩定性性能的數據,而在說明選擇pH值探測器時所要考慮的兩項關鍵因素時,這些資料是很好的例子。

表2,在緩沖溶液溫度改變后的穩定時間。
先準備一種液體溶液,它在20℃時具有pH值為7和在60℃時具有pH值為4的緩沖液,而每一電極則穩定于在pH值為7的緩沖液中以200rpm攪拌,然后再以去離子水清洗電極,并轉移到pH值為4的緩沖液的等分試樣(aliquot)中4分鐘。之后,該電極再次以去離子水清洗并放回到pH值為7的緩沖液中。然后確定花在讀取保持穩定的時間為10秒。該測試再對每一探測器重復進行三次試驗。

表3:緩沖液pH值改變后的穩定時間。
Jenway的性能與通用的pH值探測器相比,在上述給定條件下的響應速度快達50%。因為這樣的儀器具有很高的樣品通量(throughput of sample),所以使用此一儀器對縮短分析數據所需的時間,具有很大的效益。
傳感器模擬信號調節電路
為了獲得適當的信號調節電路,重要的是要了解傳感器探測器的等效電路圖(equivalent electrical diagram)。
如先前所述,pH值探測器是由玻璃組成,這些玻璃可產生范圍為1MΩ~1GΩ的極高電阻,并且作為與pH值電壓源串聯的電阻,如圖1所示。

圖1:pH探測器等效電路配置。
即使是流經電路中每一元件(特別是測量電極的玻璃膜)的高電阻的電路電流非常小,也會在這些電阻的兩端產生相對顯著的電壓降,嚴重地減少在儀表上所看到的電壓值。讓情況變得更糟的是,由測量電極所產生的電壓差非常小,在毫伏特范圍(理想情況下,在室溫時的每一pH單位(per pH unit)為59.16mV。所以,執行此一任務的儀表必須非常靈敏,并也要具有極高的輸入電阻。
˙模擬數字轉換 對于這種類型的應用,考慮到傳感器的響應時間,數據采集的取樣率現在將會是一個問題。有了所規定的0.001Vrms傳感器分辨率和1V的模擬數字轉換器(ADC)滿量程電壓范圍,就不需要高分辨率ADC來實現9.96位的有效分辨率。無噪聲分辨率(noise free resolution)是以位為單位來定義的,其方程式為:
無噪聲分辨率=log2[滿量程輸入電壓范圍/傳感器峰至峰電壓輸出噪聲](Noise free resolution=log2[full-scale input voltage range/sensor peak-to-peak voltage output noise])。
對于低功率應用,ADC的采樣速率是一個很大的因素,因為ADC的采樣速率與其功耗直接相關。所以考慮到傳感器的響應時間,典型的ADC采樣率可以設置在其最低吞吐量。為減少元件的數量,可以采用集成有ADC的微控制器。
˙收發器 傳輸pH值和溫度數據需要一個收發器,而控制收發器則需要一個微控制器(MCU)。選擇收發器和微控制器牽涉到一些關鍵的考慮因素。
選擇收發器時應將以下幾點注意事項列入考慮:1.工作頻率(OF);2.最大距離范圍;3.數據速率;4.授權。
1.工作頻率 在設計RF傳輸時,工作頻率必須確定sub-GHz或2.4GHz頻率是否滿足應用的需求。在需要高數據速率和使用寬帶段(如藍牙)的應用中,2.4GHz頻率是最好的選擇。但是當應用是屬于工業型的,則會采用sub-GHz的頻率,因為可用的專用協議容易提供網絡的鏈路層。專有系統在sub-GHz范圍內主要使用的ISM頻率為433MHz、868MHz和915MHz。
2.最長的距離范圍 sub-1GHz提供了遠距離的能力,可適應高功率,到達超過25km的距離。當用于簡單的點對點或星形拓撲時,這些頻率可以有效地穿過墻壁和其他障礙物。
3.數據速率 數據速率也需要確定,因為它會影響收發器的傳輸距離和功率消耗。較高的數據速率會消耗較少的功率,可以應用在短距離的傳輸,而較低的數據速率會消耗功率,可以應用在長距離的傳輸。提高數據速率是一種提高功率消耗的好方法,因為它在短時間內只汲取電池的短促電流,但這也縮短了無線電覆蓋的距離。
4.收發器功耗 對于電池供電的應用而言,收發器的功耗非常重要。這也是許多無線應用中的重要因素,因為它決定了數據速率和距離范圍。該收發器有兩個功率放大器(PA)選項,使得在使用上有更大的靈活性。單端的PA可以輸出高達13dBm的RF功率,而差分PA的輸出則可高達10dBm。表4可用來說明這兩者各種不同的輸出功率,其中也列出了PA輸出功率與收發器IDD電流消耗的對照摘要。而出于對完整性的考慮,表中同時也列出了接收模式下電流消耗的數據。

表4:PA輸出功率與收發器IDD電流消耗的對照摘要表。
5.授權 Sub-GHz包括433MHz、868MHz和915MHz的免授權ISM頻段。此一頻段不僅被廣泛地應用于工業領域,且也非常適合各種無線應用。它可在世界的不同區域使用,因為這符合歐洲ETSI EN300-220法規的規定、北美FCC Part 15法規的規定,和其他類似的管制標準。
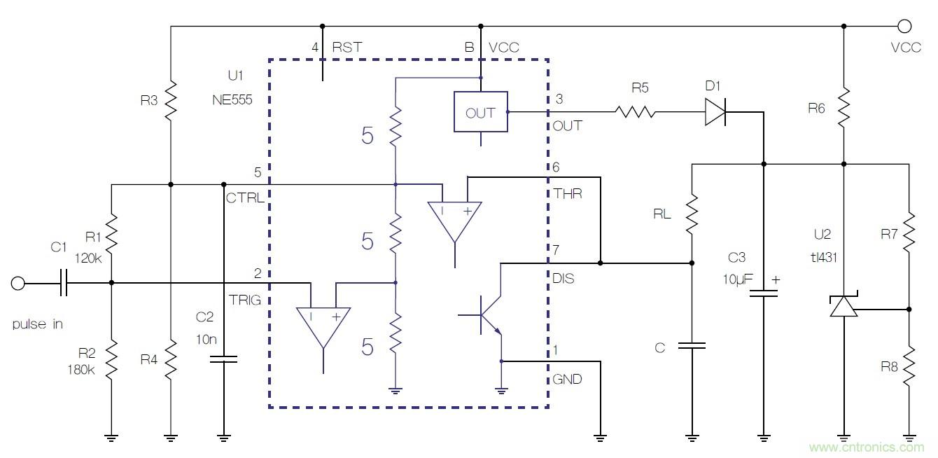
˙微控制器如圖2所示,射頻系統的核心是一處理器單元或微控制器,此一核心可用來處理數據及運行軟件堆棧,此一軟件堆棧會與用于RF傳輸的收發器介接,也會與用于傳感器測量的pH值參考設計(RD)板介接。

圖2:無線傳感器數據采集和傳輸的方塊圖。
選擇微控制器時應將以下幾點注意事項列入考慮:1.外設(Peripheral);2.內存;3.處理能力;4.功耗。
1.外設 微控制器應與接口設備(如SPI總線)集成。收發器和pH值參考設計板通過SPI相互連接,因此需要兩個SPI外設。
2.內存 微控制器因有足夠數量的內存,而成為協議處理和傳感器介接的地方。閃存和RAM是微控制器中兩個非常關鍵的元件。為了確保系統不會耗盡空間,于是采用128kB。這些配置無疑可使應用程序和軟件算法能夠順利地運行,同時也為可能的升級和新增功能預留了一個空間,而使得系統可以不用為這些問題頭痛。
3.架構和處理能力 為了要管理復雜的計算和處理工作,微處理器的速度要夠快。該系統采用32位的微控制器。盡管較低位數的處理器可能也具有足夠的處理能力,但為了滿足潛在更高端應用和算法的需求,該系統選擇使用32位的產品。
4.微控制器功耗 微控制器的功耗應該要非常低。對于由電池供電的應用,電源必須要能運行多年且不需要維護,所以很重要。
其他系統注意事項
以下討論除上述的設計關鍵之外的其他注意事項。
˙錯誤檢查 通信處理器在發送模式中將CRC添加到有效負載,然后在接收模式下檢測CRC。然后在接收模式下檢測CRC。有效負載數據加上16位CRC可以使用曼徹斯特(Manchester)來編碼/譯碼。
˙成本 系統應使用最少數量的元件和最小的電路板尺寸,因為當成本是關鍵的要求之一時,元件數量和電路板尺寸往往是其中的決定因素。在設計時應考慮采用由微控制器和無線設備組成的集成式解決方案,而不是分立元件。此舉可消除在設計無線電和微控制器之間的互連時所面臨到的挑戰,讓電路板的設計更簡單,設計過程更加直截了當,接合線更短,從而帶來不易受到干擾的結果。通過使用結合基于ARM Cortex-M的微控制器和無線電收發器的單一芯片,可以減少電路板的元件數量及電路板的布局,同時也可降低總成本。
˙校準 實現高精準度的關鍵之一是執行校準例程。根據能斯特方程式的描述,pH值溶液的一項特性是其對溫度的高依賴性。傳感器探測器只給一個恒定的偏移量,假設在所有溫度級都是恒定的。由于對溫度的高依賴性,該系統需要一個可確定溶液溫度的傳感器。
有一種方法可以采用,像能斯特方程式的直接取代法,但卻會出現一定程度的誤差,因為它缺少溶液的非理想屬性。這種方法僅需要系統的偏移測量和未知溶液的溫度讀數。為了確定由傳感器所引入的偏移,所以需要一種pH值為7的緩沖溶液。理想狀況下,該傳感器產生的輸出為0V。ADC的讀數將是系統的偏移電壓。典型的pH值探測器傳感器之偏移可高達±30mV。
另一種在現場廣泛使用的方法是,通過使用多個緩沖器溶液設置一個點,以建構一般的線性或非線性方程式。在這個例程中,需要兩種額外的pH值緩沖溶液,這些緩沖溶液是經NIST認證的和可被NIST追蹤的。這兩種額外緩沖溶液的pH值應該至少相差2。
通過緩沖溶液執行校準的方式如下:
步驟1:從第一緩沖液中取出電極元件并在用去離子水或蒸餾水沖洗后,將具有溫度傳感器的pH值探測器浸入第二選擇的緩沖溶液中;
步驟2:重復步驟1,但使用第三緩沖溶液;
步驟3:使用所選擇的緩沖溶液,依據測量到的值建立方程式。
可以使用幾個數學方程式來導出用于校準的方程式。常用到的公式之一是采用點斜式的直線方程式。該方程式使用在校準期間取得的兩個點:P1(Vm1,pH1)和P2(Vm2,pH2),其中P1和P2是使用所選擇的緩沖溶液所獲得的點。為了確定未知溶液的pH值等級,藉由一給定點Px(Vmx,pHx),可將簡單的線性插值與下列方程式一起使用:
(pHx-pH1)/(Vmx-Vm1)=(pH1pH2)/(Vm1-Vm2)
或是
pHx=(Vmx-Vm1)×(pH1-pH2)/(Vm1-Vm2)+pH1
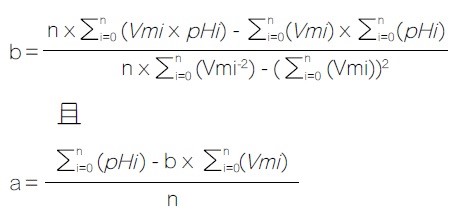
對于給定多組點的更高精度,可以使用一階線性回歸。假定給定一組n個數據點P0(Vm0, pH0)、P1(Vm1, pH1)、P2(Vm2, pH2)、P3(Vm3, pH3)…Pn(Vmn,pHn),可以以最小二乘法來建立一般方程式(pHx=a+b×Vmx),其中b是線的斜率,a是截距式,其值可分別表示如下:

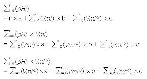
最小二乘近似法可以擴展到更高的階度,例如第二階度的非線性方程式。第二階的一般方程式可以如pHx=a+b×Vmx+c×Vmx2。a、b和c的計算值,如下所示:

通過代換、消去或通過矩陣法,這些方程式系統可用來求出給定的未知變量a、b和c。
硬件設計解決方案
硬件設計方案的組成要素如下:
˙緩沖放大器 在此一給定的條件下,需要一個具有高輸入阻抗和輸入偏置電流非常低的緩沖放大器來將電路與該高電源電阻(source resistance)隔離開來。AD8603低噪聲運算放大器可作為此一應用的緩沖放大器。流過電極電阻的偏置電流會產生電壓誤差,而AD8603的低輸入電流則可將電壓誤差減到最小。在200fA典型輸入偏置電流的情況下,對于一個在25℃時具有1GΩ串聯電阻的pH值探測器而言,偏位誤差(offset error)為0.2mV(0.0037pH值)。即使在最大輸入偏置電流為1pA時,誤差僅為1mV。雖然沒有必要,但是可以使用防護(guarding)、屏蔽(shielding)、高絕緣電阻間隙(insulation resistance standoff),及其他像是標準的皮安法(picoamp method),以便將所選緩沖器的高阻抗輸入處之泄漏減到最少。
˙ADC 低功率的模擬數字轉換器是較為適合此一應用的轉換器。針對精密測量應用所設計的AD7792即可滿足此一要求,它是一款16位的Σ-ΔADC。它具有一低噪聲的3信道輸入:當更新速率等于4.17Hz時,噪聲僅為40nVrms。該元件以2.7~5.25V的電源供電工作,且其典型的電流消耗為400 μA。該元件采用16接腳的TSSOP封裝。其他的特性還包括帶有4ppm/ ℃漂移(典型值)的內部帶隙基準、1μA的最大電源切斷電流消耗,及一個可減少元件數量和縮小印刷電路板(PCB)尺寸的內部頻率振蕩器。
˙選擇射頻收發器 基于之前的需求,ADuCRF101是最適合預期應用的產品。ADuCRF101是一款針對低功耗無線應用而設計的完全集成式數據采集解決方案。其工作頻率為431M~464MHz和862M~928MHz。ADuCRF101集成多種通信外設,芯片即可提供所需的兩個SPI總線、128kB的非揮發性快閃/EE內存和16kBSRAM。它是一款微控制器和收發器的單芯片解決方案,因此可將元件數量和主板的尺寸縮減到最少和最小。
˙軟件實現 軟件是無線傳輸系統的一個關鍵部分。它決定了系統的行為方式,且也會影響系統的功耗。該系統有兩個軟件部分,也就是協議堆棧和應用堆棧。其中所使用的協議堆棧是ADRadioNet,它是一種ISM頻帶的無線連網協定。它使用IPv6地址并結合了這些解決方案中所被預期的大多數功能,諸如低電量、多點跳躍(multihop)、端到端確認及自我修復等。而應用堆棧則是通過SPI存取pH值參考設計板的軟件。
為有效地運行這兩個軟件堆棧,采用一個簡單的調度程序(scheduler)。非搶占式(nonpreemptive)調度程序會處理協議堆棧任務;其功能會被賦予特定的時間和特定的資源。然而,在系統中,確定任務的數量是有限的。為了有效地運作,這些確定任務的執行必須在其時間流逝之前由非搶占式調度程序完成。由于系統中有兩個堆棧,非搶占式調度程序就非常適合這樣的需求,因為分配給它的確定任務的數量有限。
結論
本文說明了pH值無線傳感器監測在設計方面所面臨到的不同挑戰及其解決方案。結果顯示,ADI的數據采集產品基本上是可用來解決pH值測量時所面臨到的各種不同挑戰。運算放大器AD8603,或任何具有高輸入阻抗的等效放大器,都可用來抗衡傳感器的高輸出阻抗,因此可提供足夠的屏蔽以防止系統負載(system loading)。ADuCRF101數據采集系統IC可為射頻數據傳輸提供完整的解決方案。數據采集的精準度可通過使用一顆精密放大器和ADC以硬件實現,或者也可以利用數學統計來建立一般的方程式(例如不同的曲線擬合方法),以軟件的校準來完成。
推薦閱讀:





