【導讀】功率半導體的熱管理對于元件運行的可靠性和使用壽命至關重要。本設計實例介紹的愛普科斯(EPCOS)負溫度系數(NTC)和正溫度系數(PTC)熱敏電阻系列,可以幫助客戶可靠地監測半導體元件的溫度。
功率半導體在電子世界承擔著重任,其熱管理對于元件運行的可靠性和使用壽命至關重要。為此,TDK集團推出一系列愛普科斯(EPCOS)負溫度系數(NTC)和正溫度系數(PTC)熱敏電阻,幫助客戶可靠地監測半導體元件的溫度。
功率半導體會產生熱損失,損耗功率范圍下至幾瓦上至千瓦不等。為對功率半導體進行熱管理,在設計時會將功率半導體組件安裝在一個塊散熱片上,以便于更加高效地進行散熱。散熱片導電能力的單位為K/W。該數值越小,表示熱耗散越大。若已知某一半導體出現最大熱耗散和最高的預期環境溫度,再考慮相關的接觸熱阻,則可判斷所需的散熱片類型。
若單獨通過對流產生被動式熱耗散,則在較短時間內就會達到溫度限值。如果芯片面積較小而功耗較大,則不可能通過此種方法確保能夠進行充分的冷卻。此外,散熱片尺寸將導致裝置難以獲得緊湊型結構。唯一的補救方法是采用風冷式風扇或者水冷式熱交換系統,且運行時無須額外調節。
在大多數應用中,包括計算機和筆記本中使用的電源單元和變流器等,功耗均與負荷掛鉤。為改善能源平衡,防止產生不必要的噪音,我們建議在大多數應用中,僅需在達到某一特定的溫度限值后才進行主動式熱耗散。愛普科斯(EPCOS)熱敏電阻擁有眾多型號,適于在各類應用中檢測溫度限值。在熱敏電阻基礎技術方面,正溫度系數(PTC)和負溫度系數(NTC)熱敏電阻之間存在顯著差異,二者的電阻阻溫曲線具有本質差異(見圖1)。

圖1:正溫度系數(PTC)和負溫度系數(NTC)熱敏電阻的電阻特性。
在超出某一特定溫度時,正溫度系數(PTC)熱敏電阻(上圖)的電阻出現急劇升高,故而適合用作溫度限值傳感器,而負溫度系數(NTC)熱敏電阻的電阻則呈線性關系,故而適用于溫度測量。
正溫度系數(PTC)傳感器提供可靠的溫度監控
正溫度系數(PTC)熱敏電阻具有陡峭的曲線,適用于監測溫度限值,并在達到某一設定溫度后啟動風扇。正溫度系數(PTC)溫度特性還具有另一個優勢,即正溫度系數(PTC)熱敏電阻能夠進行串聯,在作為溫度傳感器使用的過程中,能夠輕而易舉地監測多個熱區,只要某一串聯的正溫度系數(PTC)傳感器超過特定的溫度限值,電路將進入到高阻狀態。這一原理同樣適用于筆記本,為便于監測主處理器,圖形處理器和其它發熱元件均應采用貼片的PTC。
正溫度系數(PTC)傳感器還能夠進一步運用于三相電機繞組的熱監測。為此,TDK集團推出一系列特殊型號,這些特殊型號能夠按照相應的要求進行組裝,并能輕易地與繞組進行集成。圖2表示供限溫監測使用的正溫度系數(PTC)傳感器。

圖2:愛普科斯(EPCOS)正溫度系數(PTC)傳感器。圖中分別為:安裝在印刷電路板上的SMT正溫度系數(PTC)傳感器、與電機繞組進行集成的正溫度系數(PTC)傳感器、安裝在散熱片上帶接線端子的正溫度系數(PTC)傳感器。
切換原理:記錄溫度限值
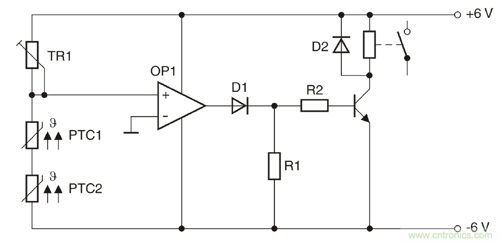
圖3所示為由兩個串聯正溫度系數(PTC)傳感器組成的一個簡單電路。TR1與兩個正溫度系數(PTC)傳感器組成一個分壓器,該分壓器能夠提供運算放大器的非反相輸入,運算放大器則充當比較器的角色。在設置TR1時,最大值應約等于常溫電阻的兩倍。TR1還能夠相應地進行微調。在冷態下,非反相輸入端將出現電位,這一電位相比反相輸入端電位具有較高的負電位。這意味著比較器輸出端出現負電壓。若某一個或兩個正溫度系數(PTC)傳感器達到相應的溫度限值,則分壓器的電位將出現變化,比較器將進行切換,并發送一個正輸出信號,進而切斷晶體管。
圖3為用于監測兩個熱區的電路:例如,當超過溫度限值后,一臺風扇將自動開啟。

圖3:采用正溫度系數(PTC)傳感器監測溫度的電路。
圖3為用于監測兩個熱區的電路: 例如,當超過溫度限值后,一臺風扇將自動開啟。
一個傳感器探測兩個溫度
除正溫度系數(PTC)熱敏電阻外,負溫度系數(NTC)熱敏電阻也能夠用于溫度監測。需要線性特征的應用中,主要采用負溫度系數(NTC)熱敏電阻。
下述實例將展示負溫度系數(NTC)熱敏電阻如何可靠地進行溫度監測,在該實例中,負溫度系數(NTC)熱敏電阻用于監測高性能音頻結束階段時的兩個溫度。為保證盡可能小的外殼尺寸,8個采用TO-3封裝的輸出晶體管連同發射極電阻均共同安裝在一個聯合冷卻風扇裝置上。4個獨立的散熱片則采用點對稱的方式進行布置。在每一個散熱片上均安裝兩根功率晶體管(圖4)。
在本設計中,四個散熱片均必須進行熱檢測。

圖4:含風扇/冷卻裝置。
輸出晶體管的熱監測問題需特別關注,因為此類輸出晶體管安裝在4個散熱片之上,且4個散熱片均相互絕緣隔熱,確保每個散熱片均單獨進行監測。這樣做的原因在于,即使晶體管的尺寸足夠大,公差也會造成負荷分布不均勻的情況。在下述兩個階段都必須進行熱監測:當一個或多個散熱片到達85℃時,風扇必須自動開啟,而當溫度達到100℃時,必須進行甩負荷。
通過一個溫度傳感器就能同時實現這一雙重功能。愛普科斯(EPCOS)K45或M703系列的負溫度系數(NTC)傳感器應運而生。
如圖5所示, 得益于接線片( 左圖) 或螺栓( 右圖) , 此類愛普科斯(EPCOS)負溫度系數(NTC)傳感器能 夠為散熱片提供一個較好的熱觸點。

圖5:愛普科斯(EPCOS)負溫度系數(NTC)傳感器。
如圖5所示,得益于接線片(左圖)或螺栓(右圖) ,此類愛普科斯(EPCOS)負溫度系數(NTC)傳感器能夠為散熱片提供一個較好的熱觸點。
4個散熱器(B57045K0103K000)均選用R為10k?的愛普科斯(EPCOS)K45系列熱敏電阻。根據數據表格的規定,在85℃時,R/R比值為0.089928,這將產生一個900?左右的電阻。而在100℃時,所產生的電阻約為500?。為進行雙重溫度檢測,需采用一個帶兩個比較器的電路。實際完成的完整電路請參見圖6。

圖6:音頻結束階段的雙重溫度保護。
2個開關閾值的參考值將通過2個微調器,即R7和R8(分別為2.2k?)進行設置。如上所述,兩個微調器將分別產生900?或550?的電阻。至于8個所需的比較器(U1A-U1D以及U2A-U2D),則采用經濟型LM324放大器。
在滿負荷跳線模式下進行的一個持續數小時的測試表明,風扇能夠在85℃時可靠地進行開啟。由于系統具有相對較低的熱量期限,因此無需采用常用的滯回比較器電路。為測試高溫環境下的絕緣情況,在風扇斷開后立即對結束階段展開檢測,檢測到的安全斷開溫度為103℃。通過對R8進行微調,能夠將這一數值精確地調整為100℃。
由于愛普科斯(EPCOS)負溫度系數(NTC)和正溫度系數(PTC)傳感器具有各種型號,同時兼具不同的特性、設計和固定方式選項,因此能夠在幾乎所有可能的應用中可靠地完成熱管理工作。
本文轉載自電子技術設計。
推薦閱讀:




