【導讀】電磁爐是應用電磁感應加熱原理,利用電流通過線圈產生磁場,該磁場的磁力線通過鐵質鍋底部的磁條形成閉合回路時會產生無數小渦流,使鐵質鍋體的鐵分子高速動動產生熱量,然后加熱鍋中的食物。

一、原理簡介
電磁爐是應用電磁感應加熱原理,利用電流通過線圈產生磁場,該磁場的磁力線通過鐵質鍋底部的磁條形成閉合回路時會產生無數小渦流,使鐵質鍋體的鐵分子高速動動產生熱量,然后加熱鍋中的食物。

二、電磁爐的原理方塊圖

三、電磁爐工作原理說明
1. 主回路

圖中整流橋DB1將工頻(50HZ)電流變成直流電流,L1為扼流圈,L2是電磁線圈,IGBT由控制電路發出的矩形脈沖驅動,IGBT導通時,流過L2的電流迅速增加。IGBT截止時,L2、C12發生串聯諧振,IGBT的C極對地產生高壓脈沖。當該脈沖降至為零時,驅動脈沖再次加到IGBT上使之導通。上述過程周而復始,最終產生25KHZ左右的主頻電磁波,使陶瓷板上放置的鐵質鍋底感應出渦流并使鍋發熱。串聯諧振的頻率取之L2、C12的參數。
C11為電源濾波電容,CNR1為壓敏電阻(突波吸收器)。當AC電源電壓因故突然升在時,即瞬間短路,使保險絲迅速熔斷,以保護電路。
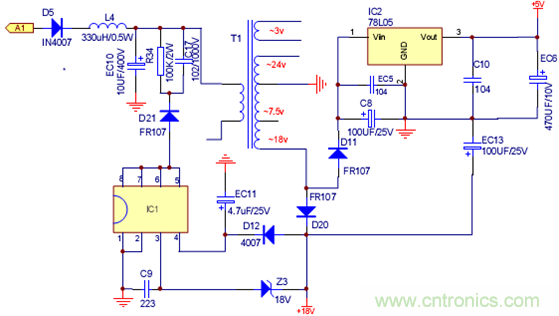
2. 副電源

開關電源式主板共有+5V,+18V兩種穩壓回路,其中橋式整流后的+18V供IGBT的驅動回路和供主控IC LM339和風扇驅動回路使用,由三端穩壓電路穩壓后的+5V供主控MCU使用。
3. 冷卻風扇
主控IC發出風扇驅動信號(FAN),使風扇持續轉動,吸入外冷空氣至機體內,再從機體后側排出熱空氣,以達到機內散熱目的,避免零件因高溫工作環境造成損壞故障。當風扇停轉或散熱不良,IGBT表貼熱敏電阻將超溫信號傳送到CPU,停止加熱,實現保護。通電瞬間CPU會發出一個風扇檢測信號,以后整機正常運行時CPU發出風扇驅動信號使其工作。

4. 定溫控制及過熱保護電路

該電路主要功能為依據置于陶板下方的熱敏電阻(RT1)和IGBT上的熱敏電阻(負溫度系數)探測溫度而改變電阻的一隨溫度變化的電壓單位傳送至主控IC(CPU),CPU經A/D轉后對照溫度設定值比較而做出運行或停止運行信號。
5.燈板排線引腳功能
12V電壓,觸摸供電用。
● 爐面測溫反饋電壓。
● IGBT測溫反饋電壓。
● 蜂鳴器驅動信號
● 風扇驅動信號
● 開關K信號
● 鍋具檢知信號
● PWM功率控制
● 中斷信號(過流或脈沖檢測)
● +5V (11) 地
● 高低壓檢測
● 電流檢測反饋(功率大小判斷)
6.負載電流檢知電路

該電路中T2(互感器)串接在DB1(橋式整流器)前的線路上,因此T2二次側的AC電壓可反映輸入電流的變化,此AC電壓再經D6-D9全波整流為DC電壓,該電壓經R42分壓后直接送到CPU的AD腳,CPU根據轉換后的AD值判斷電流大小結合軟件計算功率,并控制PWM輸出大小來控制功率及檢知負載。
7.驅動電路

該電路將來自脈寬調整電路輸出的脈沖信號放大到足以驅動IGBT開啟和關閉的信號強度,輸入脈沖寬度愈寬IGBT開啟時間愈長,線盤鍋具輸出功率愈大,即火力愈高。
8.同步振蕩回路

由R4、R5 、R7、R19、R20、R22、R23、C1、C2 、C13與339組成同步檢測回路; 由D3、R8、R15、R9、C7組成的振蕩電路(鋸齒波發生器),振蕩頻率在PWM的調制下 下與鍋具工作頻率實現同步,經339第13腳輸出同步脈沖至驅動實現平穩運行。
9.浪涌保護電路

由R45、R13、R16、R47、R39、R40、C20、C18組成浪涌保護電路。當浪涌到來時,通過互感器傳遞在R45 上形成同幅度的負壓,使339比較端翻轉,2腳輸出低電平,一方面通知MUC停功率,另一方面通過D4把K信號關斷,關閉驅動輸出。
10.動態電壓檢測電路
D13、D14 R18、R2、R52、D8、EC2和DB的另兩端組成電壓檢測電路,由CPU直接將整流脈動波AD轉后,檢測電源電壓是否在145V~270V范圍。
11.瞬間高壓控制

R22、R23、R24、R26和339組成,電壓正常時該電路不起作用,當反壓瞬間高壓超過1100V 時,339輸出低電平,拉低PWM,降低輸出功率,控制反壓,保護IGBT不會過壓擊穿。
四、故障與維修
故障1.不通電和按鍵無反應

故障2.不啟動(啟動一會關機,蜂鳴器隔幾秒響一次)

故障3.自動關機(開幾分鐘關機,或者不定期關機)

故障4.加熱慢、加熱斷斷續續或火力過低

故障5.噪聲大

故障6. 風扇故障
(1)風扇有異響
● 風扇扇葉是否斷裂;
● 是否有異物干擾;
● 風葉變形,有質量問題或受外力原因造成。
(2)風扇不轉
● 風扇18V供電是否開路;
● 風扇插座及連線是否開路,風扇扇葉是否卡死;
● 風扇電機因缺油干涸損壞;
● 風扇驅動三極管Q1,CE極開路或BE極短路。
● 單片機控制風扇輸出口在開機狀態無高電平輸出,I/O口損壞。
(3)風扇上電自轉失控
● 驅動三極管Q1 CE極短路。
● 單片機輸出口損壞,一直保持高電平。
故障7.蜂鳴器長鳴或者不響。
(1) 長鳴,是否伴隨有其它故障,單片機失控;
(2) 不響,蜂鳴器損壞;R29是否開路,虛焊;單片機控制蜂鳴I/0口損壞。

故障8.功率不可調,偏大或偏小
(1) 功率“加,減”按鍵是否失控,而其它功能檔可調節,換按鍵;
(2) 檢查功率調節電位器VR1是否接觸不良/開路;
(3) 檢查電流互感器T2是否變質/漏電;
(4) 檢查D6、D7、D8、D9、 四個IN4148其中是否開路或短路;
(5) 檢查微晶板表面與線盤表面之間間距是否在正常范圍10—11mm。
(6) 檢查線盤是否變形,表面是否變黑。
(7) 檢查PWM濾波電容EC8是否漏電。
(8) 檢查C11 (5uF)高壓濾波電容容量是否變小。
(9) 查電壓檢測回路EC2是否漏電,R2、R52阻值是否變大,D2是否擊穿。
故障9.功率不穩定(開開停停)
(1)用萬用表測電網是否波動太大,使浪涌保護工作;
(2)檢查C12、C11高壓電容引腳是否虛焊打火,線盤接線端是否松動打火,造成單片機保護。
(3)檢查插座插頭是否松動打火。
(4)查C11(5Uf)高壓電容容量是否減小。
(5) 查供電 18V、5V是否正常,代換LM339。
(6)查互感器次級是否開路,D6、D7、D8、D9是否擊穿,EC7是否漏電。

故障10.工作過程中鍋底有異響
(1) 檢查鍋具是否太薄,使加熱過程中振動太大。
(2) 檢查電網雜波是否太大,使電磁爐工作受到調制。
(3) 檢查18V、5V濾波電容EC6、EC13、C10、C8、EC5是否失效;
(4) 檢查PWM電容EC8容量是否有變小。
故障11. 顯示操作正常,無E0,無功率輸出。
(1)電網干擾太大,使沖擊保護電路一直功作。
(2)查過流/沖擊保護電路是否誤工作,C6、C20、C18是否失效,R15阻值是否變大。單片機中斷腳(INT)是否為低電平。
(3)檢查互感器是否漏電,使單片機電流檢測腳在待機狀態電平高于0.5V;
(4)檢查C11與C12高壓電容是否失效;
(5)代換LM339,燈板排插是否有接觸不良。

故障12 .開機顯E0
(1)檢查鍋的材質和尺寸>10cm是否規定范圍;
(2)檢查燈板排插是否有氧化接觸不良;
(3) 查Z1是否漏電,擊穿。
(4)檢查振蕩回路C3、D3是否已損壞。
(5)查同步回路R19、R20、R22、R23、R4、R5、R7是否開路,C1、C2、C13是否漏電,代換339。
(6)查Q2、Q3是否損壞,R49是否開路使驅動無18V。
故障13.不開機,上電有鳴叫
(1) 檢查燈板排插是否氧化接觸不良;
(2) 檢查開機按鍵是否良好;檢查其它按鍵是否有短路現象。
故障14.上電無聲、無反應
(1)檢查220伏電源線是否正常,插頭是否燒黑;
(2)檢查電源接插件,保險是否虛焊。
(3)檢查主板是否有斷裂;
(4)查開關電源供電是否正常,D5、L4,Z3,IC1是否正常。
(5)單片機5V供電是否正常,查IC2(78L05),代換Y1 晶振,單片機;
(6)檢查燈板排線是否氧化、松脫;

故障15.工作正常,只是數碼管顯示缺筆少畫
(1)數碼管是否損壞;
(2)164是否正常;
(3)發光二極管是否有漏電短路損壞現象;
(4)線路板是否有虛焊、裂痕、進水;
(5)單片機是否正常。
故障16.炸機
(1)只燒保險,查壓敏電阻ZNR或保險質量不良,直接更換。
(2)燒IGBT、橋堆、保險 查無原因,元器件質量問題或電網沖擊太大,直接更換。(3) 炸機存在以下原因:
● 高壓電容C11、C12容量變質,虛焊打火。
● 線盤接線柱虛焊,連接松動打火。
● 線盤燒黑損壞。
● 驅動電路Q6、Z1損壞。
● 18V供電降低<12V(風機損壞或濾波電容漏電),使IGBT驅動不良迅速發熱損壞。
● LM339不良。
● 硅脂干涸使IGBT散熱不良,令貼在IGBT表面的熱敏電阻測溫不準,綜合損壞。
● 機板進水,進蟑螂短路打火。
● 開關電源損壞,使18V供電瞬間升高損壞。
● PWM濾波電容EC8開路或無容量

五、一般故障顯示代碼
1. 無鍋 E0
2. 電壓過低(<150V) E1
3. 電壓過高(>270V) E2
4. 爐面傳感器短路或干燒故障 E3
5. 爐面傳感器開路 E4
6. IGBT超溫(90ºC)或傳感器短路 E5
7. IGBT傳感器開路故障 E6
推薦閱讀:



